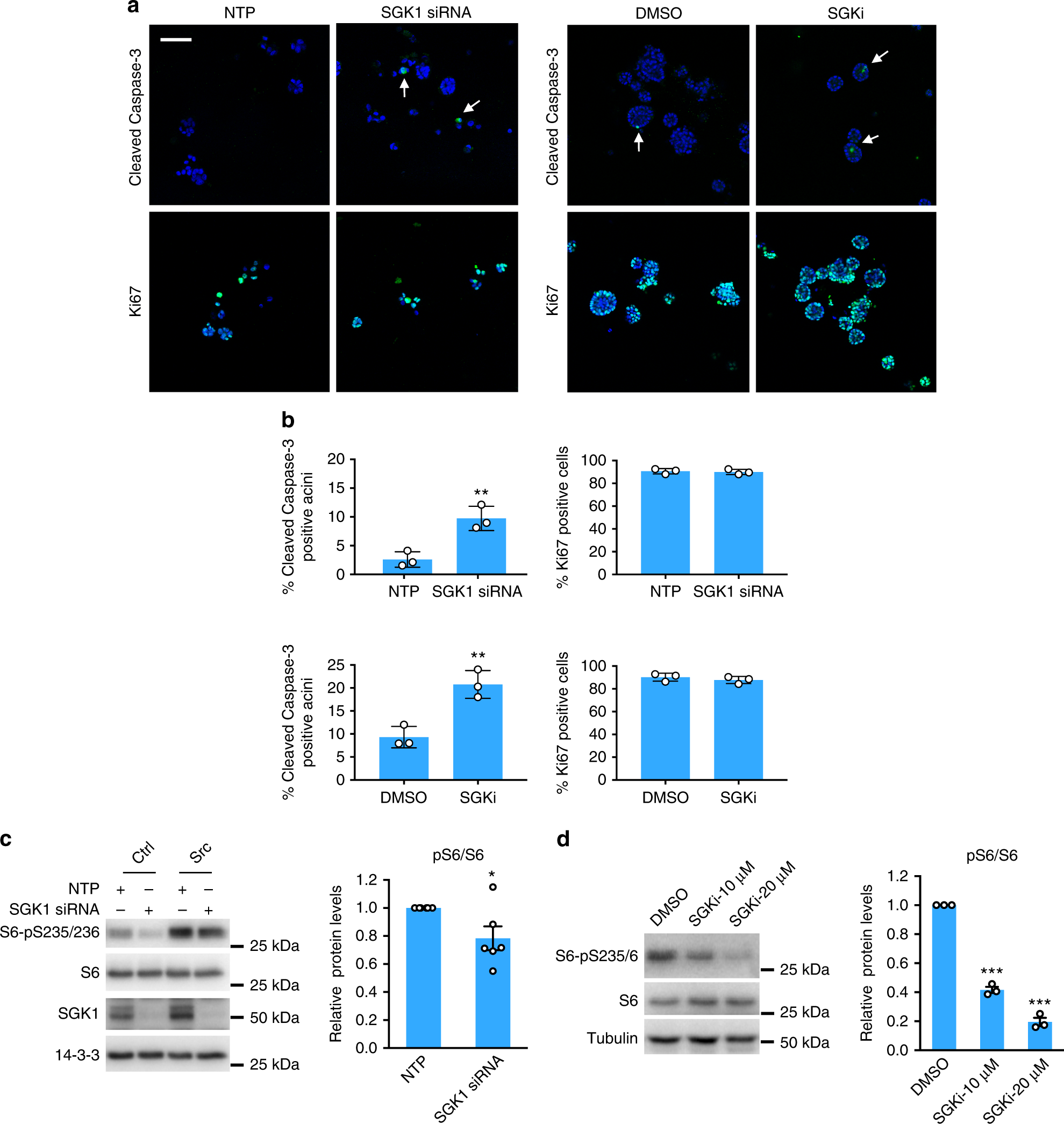
Fig. 6

Functional characterization of SGK1 in MCF-10A_Src cells. a SGK1 knockdown or inhibition increases apoptosis in MCF-10A_Src acini. MCF-10A_Src cells were transfected with a SGK1 siRNA SMARTpool or non-targeting control (NTP) (40 nM) (left) or treated with a selective SGK1 inhibitor (SGKi) (10 μM) (right), and grown in 3D culture for 3 days or 5 days, respectively. Immunofluorescent imaging was performed using Ki67 and cleaved Caspase-3 antibodies (green) and DAPI counterstain (blue). Representative images are shown. Arrows indicate cleaved Caspase-3 positive acini. Scale bar represents 100 μm. b Percentage of cleaved Caspase-3 or Ki67 positive acini from n = 3 biological replicates. At least 50 acini were analyzed in each replicate. **p < 0.01 by Student’s t-test. c Knockdown of SGK1 decreases mTOR activity in 2D culture. MCF-10A_Ctrl and MCF-10A_Src cells were transfected with a SGK1 siRNA SMARTpool or non-targeting control (NTP) (40 nM) and cultured in –EGF medium for 24 h before harvesting. Cell lysates were western blotted as indicated. Representative blots are shown from n = 6 biological replicates. The column graph shows quantification of p-S6 normalized to S6, error bars represent s.e.m., *p < 0.05 by Student’s t-test. d SGK1 inhibition decreases mTOR activity in 3D culture. MCF-10A_Src cells in 3D culture were treated with SGKi for 24 h and harvested for western blot analysis. Representative blots are shown from n = 3 biological replicates. The column graph shows quantification of p-S6 normalized to S6, error bars represent s.e.m., ***p < 0.001 by Student’s t-test