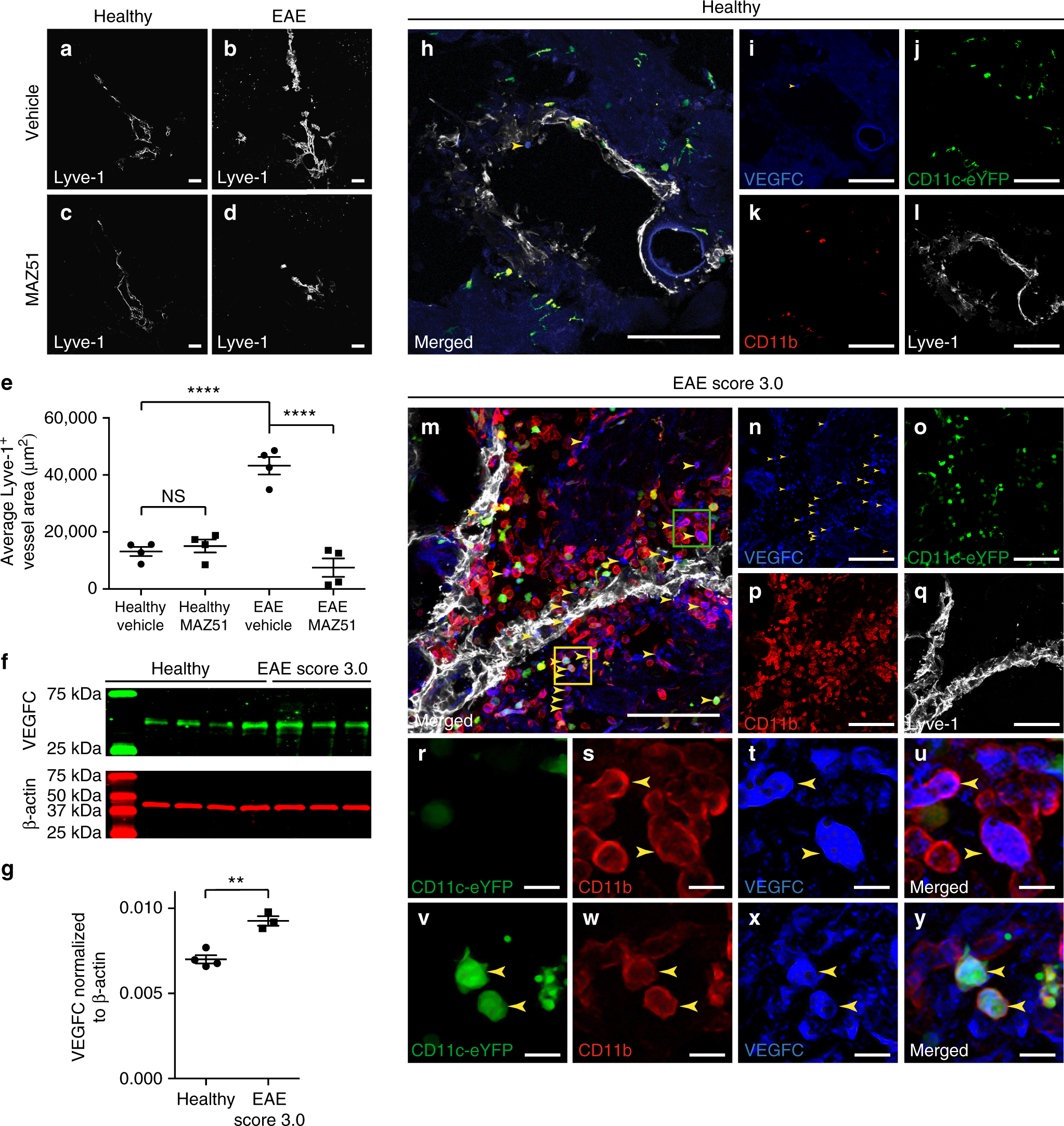
Fig. 4

EAE increases VEGFC to promote VEGFR3-dependent lymphangiogenesis. a–d Healthy (a, c) and EAE (b, d) wild-type mice were treated I.P. with either vehicle (a, b) or the VEGFR3 tyrosine kinase inhibitor MAZ51 (c, d) beginning on day 7 post-immunization and harvested at Day 18 post-immunization. The whole heads were decalcified, and coronal sections were immunolabeled for Lyve-1 to visualize lymphatic vessels near the cribriform plate. Scale bars = 100 µm. e Quantitation of the average Lyve-1+ vessel area near the cribriform plate between vehicle and MAZ51-treated mice in both healthy and EAE. For each animal, nine serial sections spanning 1920 μm were analyzed and the section with the maximum Lyve-1+ vessel area was used for quantitation (mean ± SEM; n = 4 mice per group; ****p < 0.0001, one-way ANOVA with Tukeys post-hoc multiple comparisons test). f CNS lysates from healthy and EAE score 3.0 wild-type mice were probed for VEGFC and ß-actin as a loading control by western blot. g Quantitation of the relative VEGFC protein amount normalized to ß-actin as shown in d (mean ± SEM; n = 3–4 mice per group; **p < 0.01, unpaired Student’s t-test). h–q Representative coronal section of a healthy (h–l) or EAE Score 3.0 (m–q) CD11c-eYFP transgenic reporter mice immunolabeled for CD11b, VEGFC, Lyve-1, and DAPI to visualize VEGFC-producing cells near cribriform plate lymphatics. Scale bars = 100 µm. r–u Magnified image of the green inset taken from m showing co-localization of CD11c-eYFP− CD11b+ macrophages with VEGFC. Yellow arrowheads indicate CD11c-eYFP− CD11b+ macrophages that express VEGFC. v–y Magnified image of the yellow inset taken from m showing CD11c-eYFP+ CD11b+ dendritic cells expressing VEGFC. Yellow arrowheads indicate CD11c-eYFP+ CD11b+ dendritic cells that express VEGFC. Scale bars = 10 µm