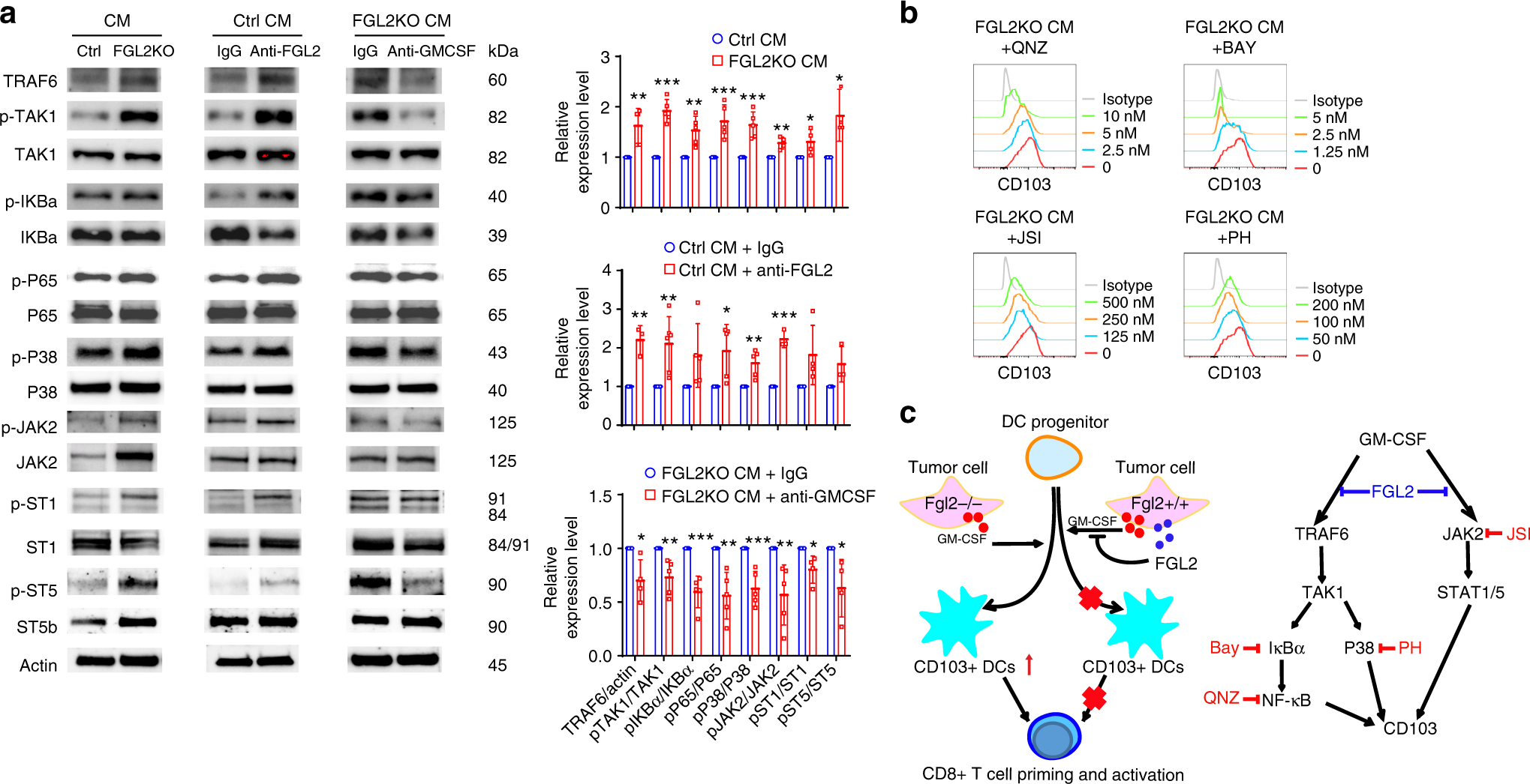
Fig. 6
From: FGL2 promotes tumor progression in the CNS by suppressing CD103+ dendritic cell differentiation

FGL2 suppresses NF-κBp65 and STAT1/5 signaling for CD103 induction. a, Expression levels of key proteins in the TAK1-NF-κB/p38 cascades and JAK2/STAT1/5 signaling were examined by western blotting in bone marrow cells cultured with conditioned medium (CM) from control tumor cells (Ctrl), FGL2KO tumor cells, Ctrl-CM + IgG, Ctrl-CM + anti-FGL2, FGL2KO-CM + IgG, or FGL2KO-CM + anti-GM-CSF for 3 days. Data were summarized as ratio changes from at least three independent experiments. The t-test was used to calculate the two-sided P values. Significant results were presented as *P < 0.05, **P < 0.01, ***P < 0.001. b Representative FACS analysis of CD103 expression on CD11c+B220- dendritic cells (DCs), which were pretreated for 1 h with IκBα inhibitor Bay 11-7085 (Bay), NF-κB inhibitor 6-amino-4-(4-phenoxyphenylethylamino) quinazoline (QNZ), JAK2 inhibitor JSI-124 (JSI), or p38 inhibitor PH797804 (PH) in bone marrow cells cultured with CM for 5 days. Plots are representative of three independent experiments. c Schematic illustration of cellular and molecular events underlying FGL2-regulated GBM progression. Tumor cells secreted GM-CSF and FGL2 simultaneously. GM-CSF-induced CD103+ DCs development was blocked in the presence of FGL2, so that CD8+ T cells were not primed and activated because of small CD103+ DC populations. Less CD103+ DC differentiation and subsequent lack of CD8+ T cell priming and activation resulted in GBM progression. For molecular signaling, TRAF6/TAK1/NF-κB/p38 signal and JAK2/STAT1/5 were activated in response to GM-CSF, contributing to CD103 induction. These signaling cascades were blocked by FGL2, thereby suppressing CD103 induction on DCs