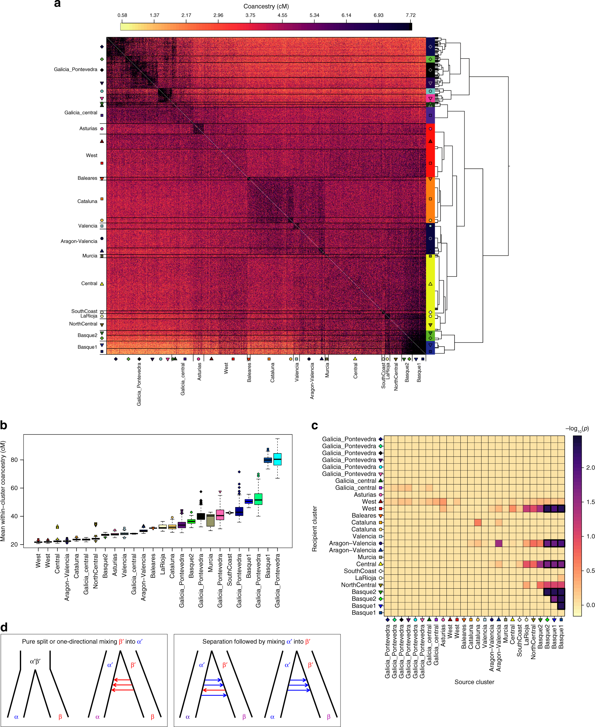
Fig. 4

Estimates of shared ancestry between Spanish individuals and across fineSTRUCTURE clusters. a Matrix of coancestry values used in cluster inference. Each of 1413 individuals is represented as a row, where each element is the coancestry (in cM) shared with each of the other individuals (see Methods for the definition of coancestry). In order to visualise the bulk of the variation, values equal to or above the 90th percentile (7.7 cM) are coloured black. The tree is as shown in Fig. 1a, and the horizontal black lines demarcate the clusters at the lower level of the tree, and labelled with points. b The distribution of the mean coancestry between individuals in the same cluster for 200 bootstrap resamples (Methods). Clusters are ordered by their median value, and coloured/labelled according to those shown in a. One cluster (part of the clade labelled ‘Galicia_central’) was excluded from this analysis as it only contains 9 individuals. c Evidence for excess of coancestry with a source cluster compared to within-cluster coancestry. Each row of this matrix is a cluster inferred in the fineSTRUCTURE analysis as labelled in a. For each recipient cluster (rows) we tested whether the mean coancestry among individuals within the recipient cluster is smaller than their mean coancestry with individuals in each of the other clusters (columns). Each element is coloured according to –log10(p), where p-values are based on 200 bootstrap resamples using the same sample size (13 individuals) for all clusters (Methods). Dark borders indicate source-recipient pairs with a p-value < 0.02 (not Bonferroni corrected). d Illustration of demographic scenarios leading to high coancestry between two different clusters. The symbols α and β represent clusters of individuals today, and α′ and β′ represent their ancestral populations. Arrows represent mixing of one ancestral population into the other at some time (or times) in the past. In the left two scenarios individuals in β will have—on average—higher coancestry with each other than with individuals in α. In the right two scenarios it is possible for individuals in β to have higher coancestry with individuals in α than with each other (see Supplementary Note 5 for a fuller discussion)