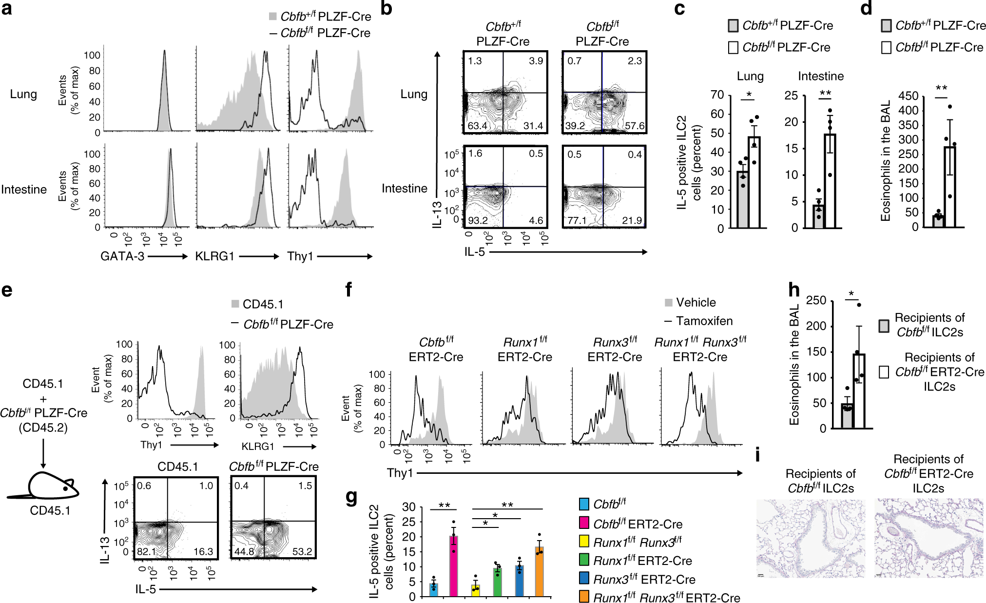
Fig. 2

Runx/Cbfβ complexes suppress ILC2 activity in the steady state of the lung and intestine. a Flow cytometry analysis of GATA-3, KLRG1, and Thy1 expression by ILC2s (CD45+ CD3– CD19– CD127+ CD25+ ST2+ KLRG1+) from the lung or small intestine of the Cbfb+/f PLZF-Cre or Cbfbf/f PLZF-Cre mice. b Flow cytometry analysis of IL-5 and IL-13 expression by ILC2s from the lung or small intestine of the Cbfb+/f PLZF-Cre or Cbfbf/f PLZF-Cre mice. c The frequency of IL-5-producing cells in ILC2s from the lung or small intestine of the Cbfb+/f PLZF-Cre or Cbfbf/f PLZF-Cre mice was determined by flow cytometry as in b. d Absolute number of eosinophils in the bronchoalveolar lavage (BAL) fluid from the Cbfb+/f PLZF-Cre or Cbfbf/f PLZF-Cre mice. e Flow cytometry analysis of the expression of the indicated proteins by CD45.1+ or CD45.2+ Cbfbf/f PLZF-Cre ILC2s from lethally irradiated host mice (CD45.1+) reconstituted with a mixture (1:1) of bone marrow cells from the wild type (CD45.1+) and Cbfbf/f PLZF-Cre (CD45.2+) mice. f Flow cytometry analysis of Thy1 expression by ILC2s from the small intestine of the Cbfbf/f ERT2-Cre, Runx1f/f ERT2-Cre, Runx3f/f ERT2-Cre, and Runx1f/f Runx3f/f ERT2-Cre mice treated with the vehicle control or tamoxifen. g The frequency of IL-5-producing cells in the ILC2s from the small intestine of the indicated mice treated with tamoxifen as in f was determined by flow cytometry as in c. h, i Rag2–/– Il2rg–/– mice were transferred with 1 × 106 Cbfbf/f or Cbfbf/f ERT2-Cre ILC2s expanded with IL-2 and IL-7 in vitro and then treated with tamoxifen. Absolute numbers of eosinophils in the BAL fluid from the indicated recipients (h). Histology of PAS-positive epithelial cells in the indicated recipients (i). Numbers in the quadrants indicate the percentages of cells in each quadrant (b, e). In c, d, g, h, *p < 0.05 and **p < 0.01 by Student’s t-test. Data are representative of at least two independent experiments (mean ± s.d. of four mice in c, d, mean ± s.d. of three mice in g, h)