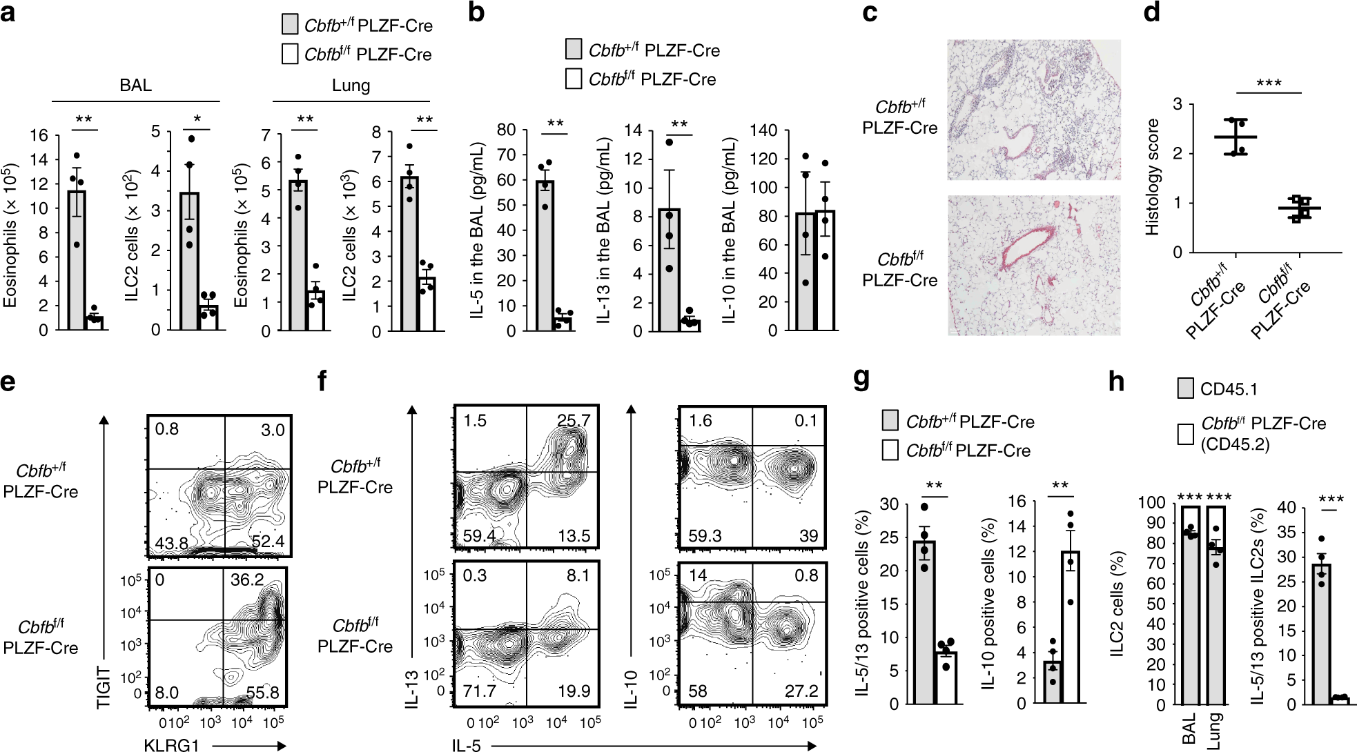
Fig. 8

Cbfβ contributes to allergy by inhibiting the emergence of exhausted-like ILC2s. CD45.1+ congenic mice were adoptively transferred with bone marrow cells from either Cbfb+/f PLZF-Cre or Cbfbf/f PLZF-Cre mice and administered papain intranasally every 3 days three times at 12 weeks after transfer. On the day following the last papain treatment, assays were performed. a Absolute numbers of eosinophils (CD45+ CD11c– Siglec F+) and ILC2s in the BAL fluid and the lung from the indicated recipient mice. b The IL-5, IL-13, and IL-10 concentrations in the BAL fluid from the indicated recipient mice. c, d HE staining (c) and histology scores (d) of the lung from the indicated recipient mice (scale bar, 100 µm). e, f Flow cytometry analysis of TIGIT, KLRG1 (e), IL-5, IL-13, and IL-10 (f) expression by ILC2s from the lung of the indicated recipient mice. g The frequency of ILC2s producing both IL-5 and IL-13 or IL-10 was determined by flow cytometry as in f. h CD45.1+/CD45.2+ mice were adoptively transferred with 50% CD45.1+ bone marrow cells and 50% CD45.2+ Cbfbf/f PLZF-Cre bone marrow cells. At 12 weeks after transfer, the recipient mice were treated with papain as in a. Chimerism of CD45.1+ and CD45.2+ ILC2s in the BAL fluid and lung (right) and the frequency of ILC2s producing IL-5 and IL-13 of the CD45.1+ and CD45.2+ ILC2s in the lung was determined by flow cytometry (left). For the flow cytometry plots, the numbers indicate the percentages of cells in each quadrant (e, f). In a, b, g, h, *p < 0.05, **p < 0.01, and *p < 0.001 by Student’s t-test. Data are representative of at least two independent experiments (mean ± s.d. of four mice in a, b, g and of three mice in h)