Fig. 6
From: Promoter-proximal pausing mediated by the exon junction complex regulates splicing

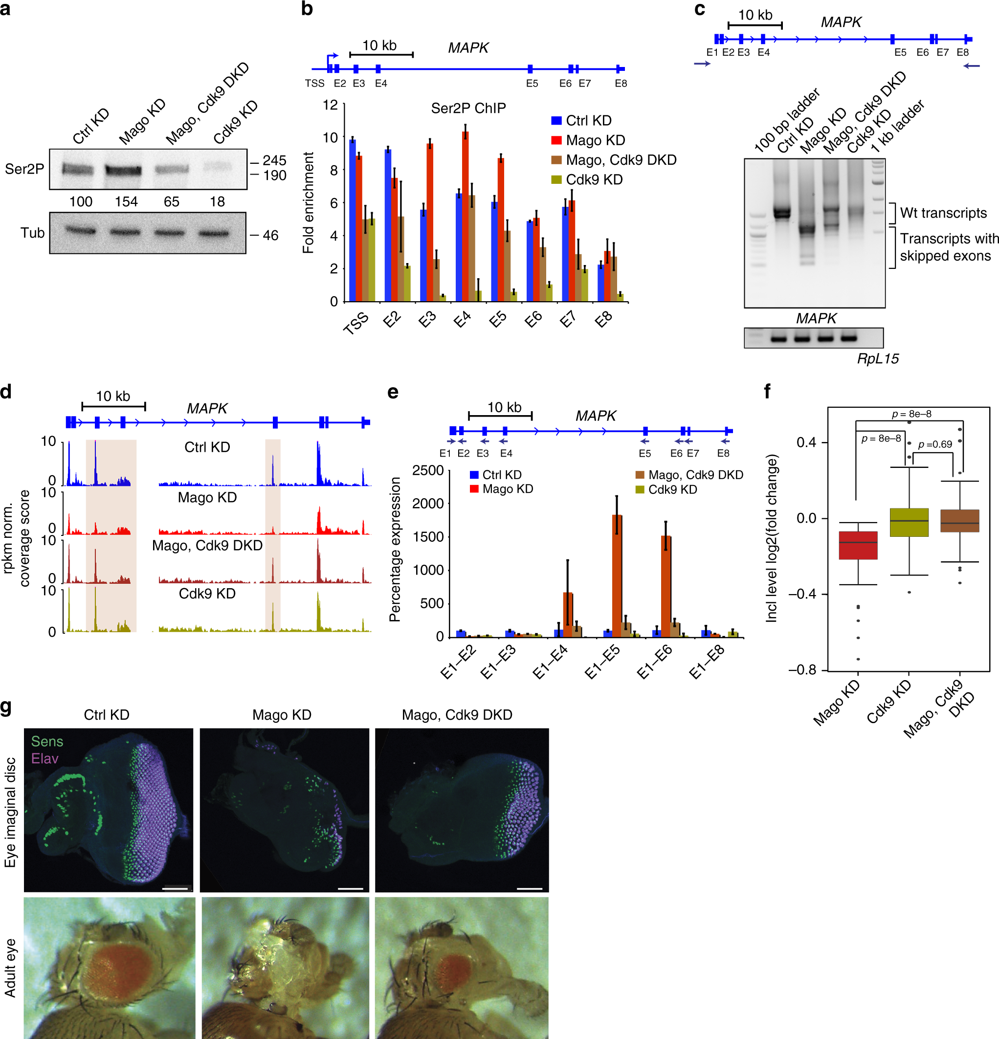
Restoring pausing is sufficient to rescue Mago-associated exon skipping defects. a Mago knockdown results in elevated level of Ser2P phosphorylation of Pol II. Western blots using antibodies against Pol II Ser2P and Tubulin, using S2R+ cell extracts with indicated knockdowns. Signal in the knockdown conditions was normalized to the control condition using Tubulin as loading control and quantification of the intensity was performed with ImageJ. b ChIP-qPCR analysis of Ser2P occupancy level at MAPK locus in the indicated knockdowns. The primers used for the analysis are indicated in the scheme above. Bars indicate the 95% confidence interval from the mean of two biological replicates. c Agarose gels showing RT-PCR products for MAPK and RpL15 using RNA extracted from S2R+ cells with indicated knockdowns as template for cDNA synthesis. The primers used for the PCR 5ʹ and 3ʹ UTR of MAPK are shown in the scheme above. RT-PCR products for RpL15 from respective knockdown condition were used as loading control. d Replicate averaged RNA-Seq track examples of MAPK in several knockdown conditions. Mago KD results in several exon skipping events, which are rescued upon simultaneous knockdown of Cdk9. The exons skipped in Mago knockdown condition are highlighted by colored rectangles e Quantitative RT-PCR using RNA extracts derived from S2R+ cells with the indicated knockdowns. The amplicons were obtained using the same 5ʹ forward primer (E1) together with the reverse primers on respective exons, as shown in the scheme above. The level of exon skipping is compared to the control treatment, with RpL49 used for normalization. Bars indicate the 95% confidence interval from the mean of two biological replicates. f Box plots showing the log2 fold change in inclusion level of alternatively spliced exons in the indicated knockdowns (rMATS was used for the analysis). g Upper panel: Staining of eye imaginal discs from third instar larvae with indicated dsRNAs specifically expressed in the eye (using the ey-GAL4 driver). All photoreceptors are stained with anti-Elav antibody (purple), and R8 (the first class of photoreceptor to be specified) with anti-Senseless (green). Scale bar 50 μM. Lower panel: Adult eyes of a control fly and flies with indicated KD