Fig. 6
From: Satb1 regulates the effector program of encephalitogenic tissue Th17 cells in chronic inflammation

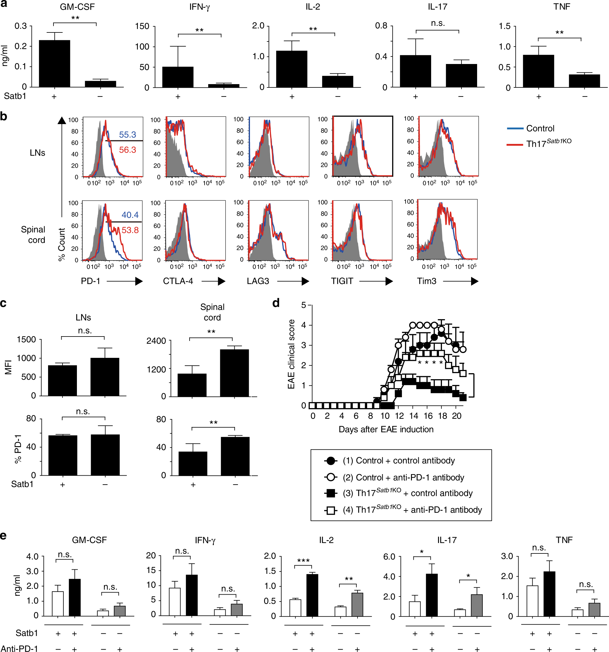
Satb1 inhibits PD-1 expression by Th17 cells in the spinal cord. a Cytokine concentrations in the culture supernatant of re-stimulated Th17 cells are shown. eYFP+ Th17 cells were sorted from the spinal cord of control or Th17Satb1KO mice at the peak of EAE. Sorted Th17 cells were re-stimulated with BMDCs in the presence of MOG35–55 peptide (50 μg/ml) for 24 h. b, c Flow cytometry of draining LNs (day 7 after EAE induction) and spinal cord (day 14 ± 3 after EAE induction) eYFP+ CD4+ T cells as in Fig. 2d for the expression of PD-1, CTLA-4, LAG3, TIGIT, and Tim3. The frequencies and mean fluorescence intensity (MFI) of PD-1+ in eYFP+ CD4+ T cells are shown (c). d The mean (+s.e.m.) clinical scores on the days after EAE was induced in control or Th17Satb1KO mice, which were treated with the isotype-matched control (IgG2a) or anti-PD-1 mAbs (n = 5). The incidence of EAE was as follows: (1) 5/5, (2) 5/5, (3) 4/5, and (4) 5/5. *P < 0.05 (two-way ANOVA with Bonferroni’s post-test). e Cytokine concentrations in the culture supernatant of re-stimulated Th17 cells are shown. eYFP+ Th17 cells were sorted from the spinal cord of control or Th17Satb1KO mice at the peak of EAE and then re-stimulated with BMDCs in the presence of MOG35–55 peptide (50 μg/ml) with or without the PD-1 antibody (20 μg/ml) for 24 h. The bar graphs (a, c, e) show the mean ± s.d. (n = 3). The results are representative of three independent experiments. *P < 0.05; **P < 0.001; ***P < 0.0001 (two-tailed unpaired Student’s t-test)