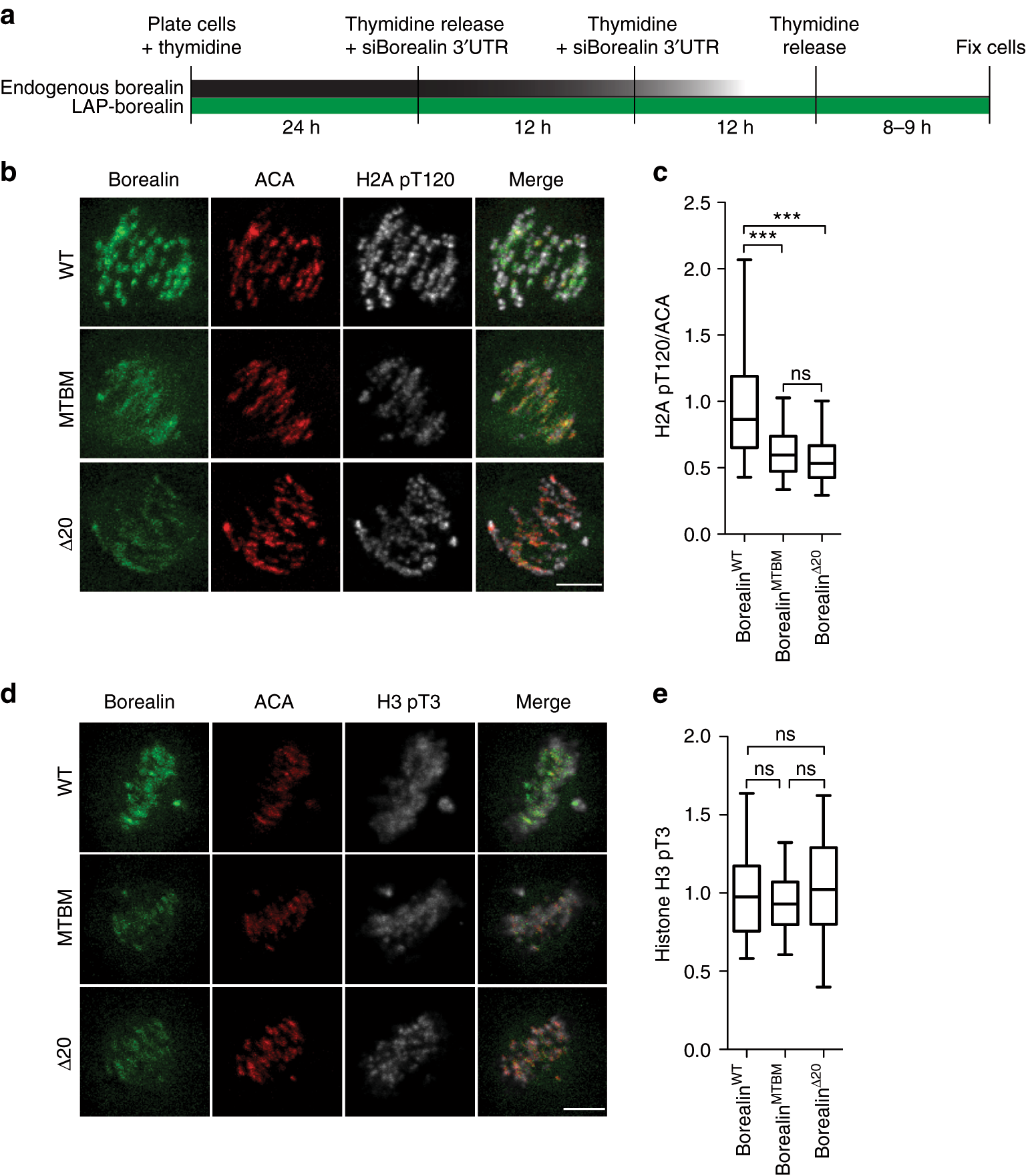
Fig. 7

Borealin-microtubule interaction enhances kinetochore sub-network of the CPC inner-centromere localization pathway. (a) Schematic of Borealin siRNA mediated knockdown rescue experiment. (b, d) HeLa-TReX cells stably expressing LAP-BorealinWT or MTBM or Δ20 were treated as in a and immunostained with histone H2a pT120 and H3 pT3 antibodies. c Box and whisker graph of histone H2a pT120 intensity normalized by ACA intensity (n = 166 (from 13 cells) for WT, n = 223 (from 16 cells) for MTBM, and n = 150 for Δ20 (from12 cells)). d Box and whisker graph of histone H3 pT3 intensity (n = 188 (from 16 cells) for WT, n = 200 (from 15 cells) for MTBM, and n = 100 (from 10 cells) for Δ20). Statistical analysis was performed using one-way ANOVA (Kruskal–Wallis test) with Dunn's Multiple Comparison Test, ***P < 0.001; **P < 0.01, *P < 0.05 and ns P > 0.05. All representative images and quantitation are from one of two independent replicates. All Box and whisker plots represent the median (central line), 25th–75th percentile (bounds of the box) and 5th–95th percentile (whiskers). Scale bar is 5 μm