Fig. 1
From: Zinc regulates ERp44-dependent protein quality control in the early secretory pathway

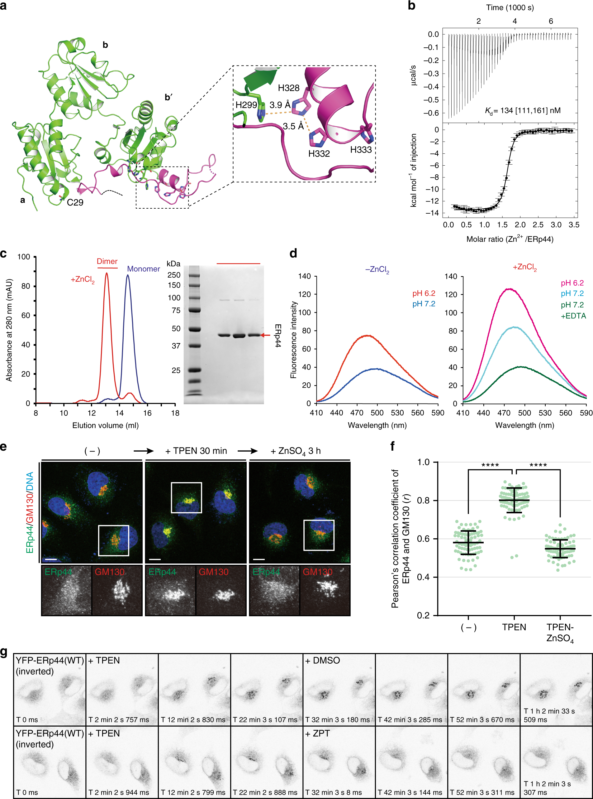
Zn2+ binds to ERp44, affecting its structure and localization. a Updated crystal structure of ERp44 at 2.0 Å resolution (PDB ID: 5GU6). The three Trx-like domains (a, b, and b′) and C-tail are shown in green and magenta, respectively. The inset shows a close-up view of the His-cluster composed of His299, His328, and His332. b ITC raw data (upper) and binding isotherm data (lower) for titration of ZnCl2 (500 µM) into ERp44 (30 µM) at pH 7.2. Bars represent the errors in the peak integration for each injection estimated by NITPIC72. The global analysis was performed to estimate the Kd and ΔH values with SEDPHAT73 assuming 1:1 binding. The apparent Kd is shown with 68.3% confidence interval in brackets. c SEC analysis of ERp44 (60 µM) in the presence (red line) or absence (blue line) of Zn2+ ions (120 µM). Peak fractions of the ERp44-ZnCl2 mixture eluted at 12.5–14.0 mL were analyzed by non-reducing SDS-PAGE (right), suggesting that major portion of ERp44 forms non-covalent homodimers in a Zn2+-dependent manner. d ANS fluorescence spectra were measured for ERp44 at pH 7.2 or 6.2 in the absence (left) or presence (right) of ZnCl2. The higher and blue-shifted fluorescence peaks observed at lower pH and those in the presence of Zn2+ suggest the exposure of hydrophobic surfaces in ERp44. Subsequent addition of EDTA to the ERp44-ZnCl2 mixture returned the fluorescence to the initial level. e Confocal immunofluorescence images showing the intercellular localization of endogenous ERp44 (in green) in HeLa cells. Cells were co-stained with an antibody to GM130 (in red) and with DAPI (in blue) to highlight the Golgi and nucleus, respectively. Note that ERp44 accumulates in the Golgi upon Zn2+ deprivation and returns to the ER upon Zn2+ replenishment. Scale bars, 10 µm. f Quantitative analyses of the Pearson’s correlation coefficients for the co-localization of endogenous ERp44 with GM130 based on the immunofluorescence images shown in e. Dots indicate individual data points (≥70 cells for each condition). Bars indicate the means ± SD. ****p < 0.0001. g Time-lapse fluorescence imaging of YFP-ERp44 in living cells. HeLa cells transfected with YFP-ERp44 were treated with TPEN for 30 min and then with ZPT or DMSO (vehicle) for 30 min. As described for endogenous ERp44, Zn2+ depletion and replenishment alters intracellular localization of YFP-ERp44 in a reversible manner