Fig. 2
From: Zinc regulates ERp44-dependent protein quality control in the early secretory pathway

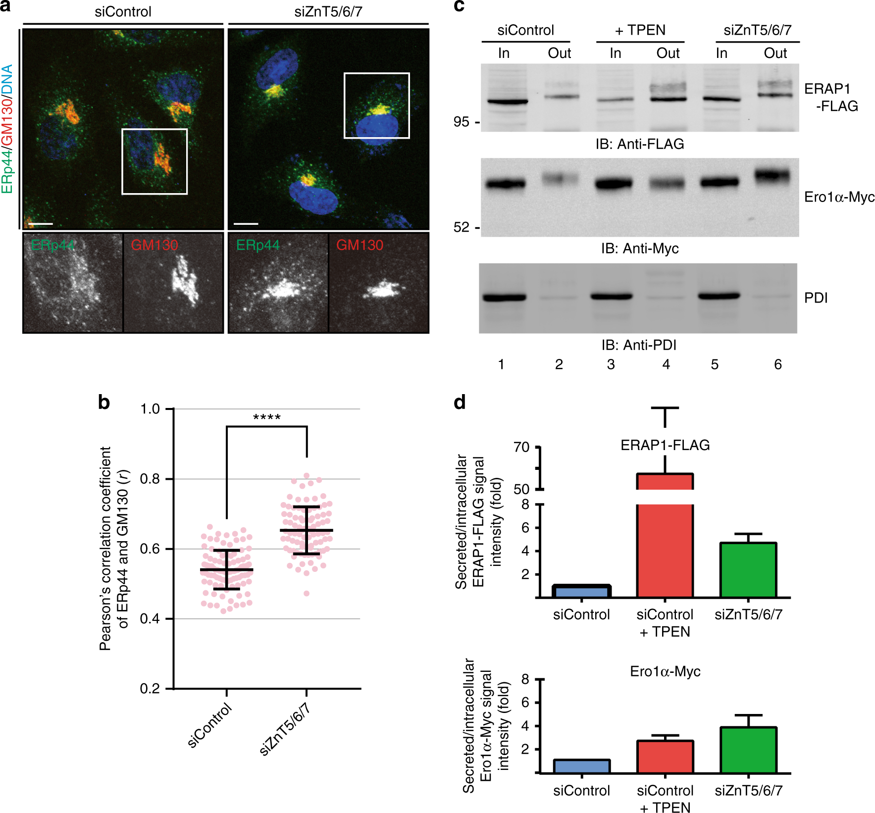
Knockdown of the Golgi-resident Zn2+ transporters alters ERp44 localization and function in cells. a Confocal immunofluorescence images showing the intracellular localization of ERp44 after ZnT5, 6 and 7 triple knockdown (siZnT5/6/7) or treatment with control siRNA (siControl). Cells were co-stained with antibodies specific for ERp44 (in green), GM130 (in red) and DAPI (in blue). Scale bar, 10 µm. The simultaneous knockdown of ZnT5/6/7 caused accumulation of ERp44 in the Golgi, similarly to TPEN (Fig. 1e). b Quantitative analysis of Pearson’s correlation coefficients of the co-localization of endogenous ERp44 with GM130 based on the immunofluorescence images shown in a. Dots indicate individual data points (≥80 cells for each condition, unpaired t-test). Bars indicate the means ± SD. ****p < 0.0001. c, d TPEN and ZnT5/6/7 triple knockdown promote secretion of two ERp44 clients, Ero1α and ERAP1, but not of PDI. Lysates of HeLa transfectants (In) and TCA-precipitated culture supernatants (Out) were resolved by SDS-PAGE under reducing conditions and blot membranes were decorated with anti-FLAG, anti-Myc, and anti-PDI antibodies to visualize ERAP1, Ero1α, and PDI, respectively. To quantify retention efficiency, the ratios between the band intensity of the secreted and intracellular ERAP1 and Ero1α were calculated and expressed as fold of induction relative to untreated cells (d). Bars indicate the means ± SEM of five independent experiments. Clearly, depleting Zn2+ from the ESP by TPEN or ZnT5/6/7 triple knockdown allowed secretion of ERAP1 and Ero1α. Note that secreted ERAP1 and Ero1α displayed slower gel electrophoretic mobility than intracellular ones, possibly due to further processing of N-glycans and/or O-glycosylation in the Golgi. No band shifts were observed for TPEN treatment, which may be explained by TPEN-triggered inactivation of Golgi-resident metal-dependent galactosyltransferases and/or glycosyltransferases