Fig. 5
From: Zinc regulates ERp44-dependent protein quality control in the early secretory pathway

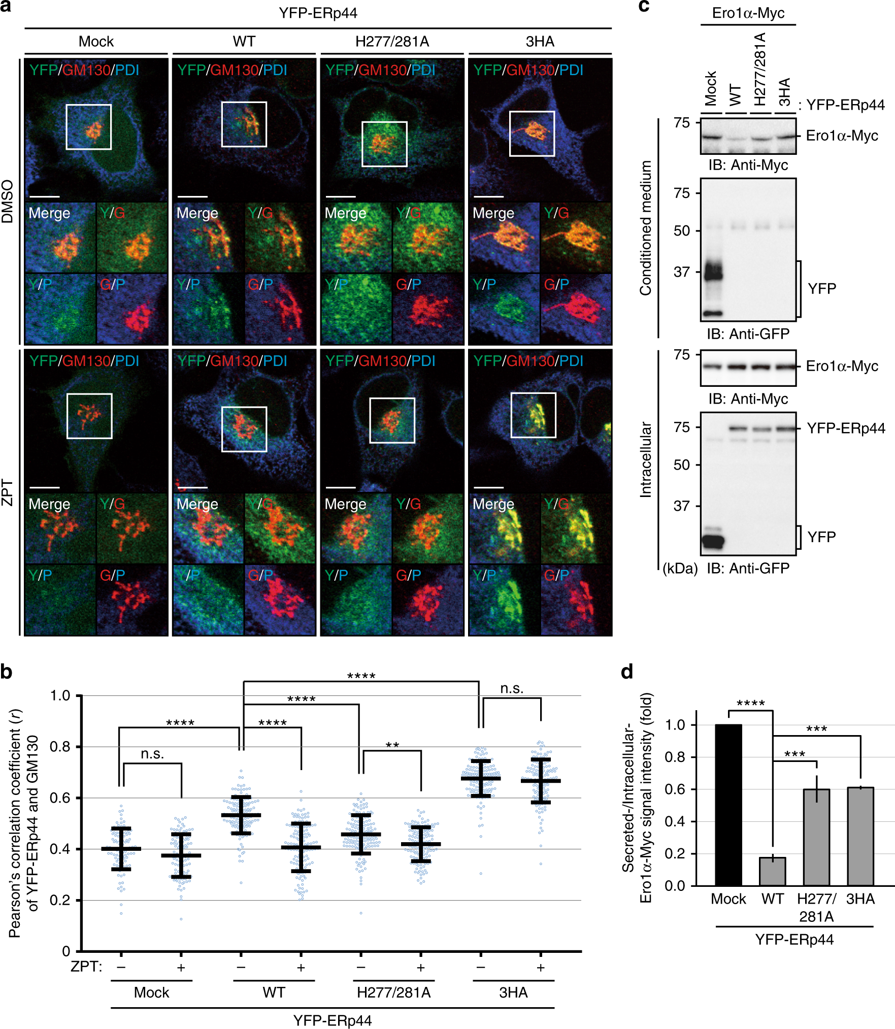
Client-retention activity of ERp44 is modulated by its subcellular localization. a Confocal immunofluorescence images showing the subcellular localization of YFP-ERp44 WT, H277/281A, and 3HA in HeLa cells. HeLa cells transfected with YFP-Mock or YFP-ERp44 (WT, H277/281A, or 3HA) were treated with DMSO or 2.5 µM ZPT for 15 min and immunostained for GM130 (cis-Golgi marker, in red) and PDI (ER marker, in blue). Note that YFP-ERp44 (H277/281A) and (3HA) preferentially localized to the ER and Golgi, respectively. Scale bars, 10 µm; insets, magnification. b Quantitative analyses of Pearson’s correlation coefficients of co-localization of YFP-signals with GM130 staining. Dots indicate individual data points (>100 cells from three independent experiments, one-way ANOVA followed by Tukey’s test). Bars indicate the means ± SD. ****p < 0.0001; **p < 0.01; n.s. not significant (p > 0.05). c, d Mutations on histidines involved in Zn2+-binding inhibit Ero1α retention activity of ERp44. HeLa cells transfected with Ero1α-Myc and YFP-Mock or YFP-ERp44 (WT, H277/281A, or 3HA) were incubated in serum-free Opti-MEM for 6 h. Conditioned media were precipitated with TCA and analyzed by immunoblotting with anti-GFP or anti-Myc antibodies, as indicated, under reducing conditions. The signal intensity of secreted Ero1α-Myc relative to that of intracellular Ero1α-Myc was quantified, and the data are shown in the graph (d). Data are the means ± SEM (N = 3, one-way ANOVA followed by Dunnett’s test). ****p < 0.0001; ***p < 0.001