Fig. 4

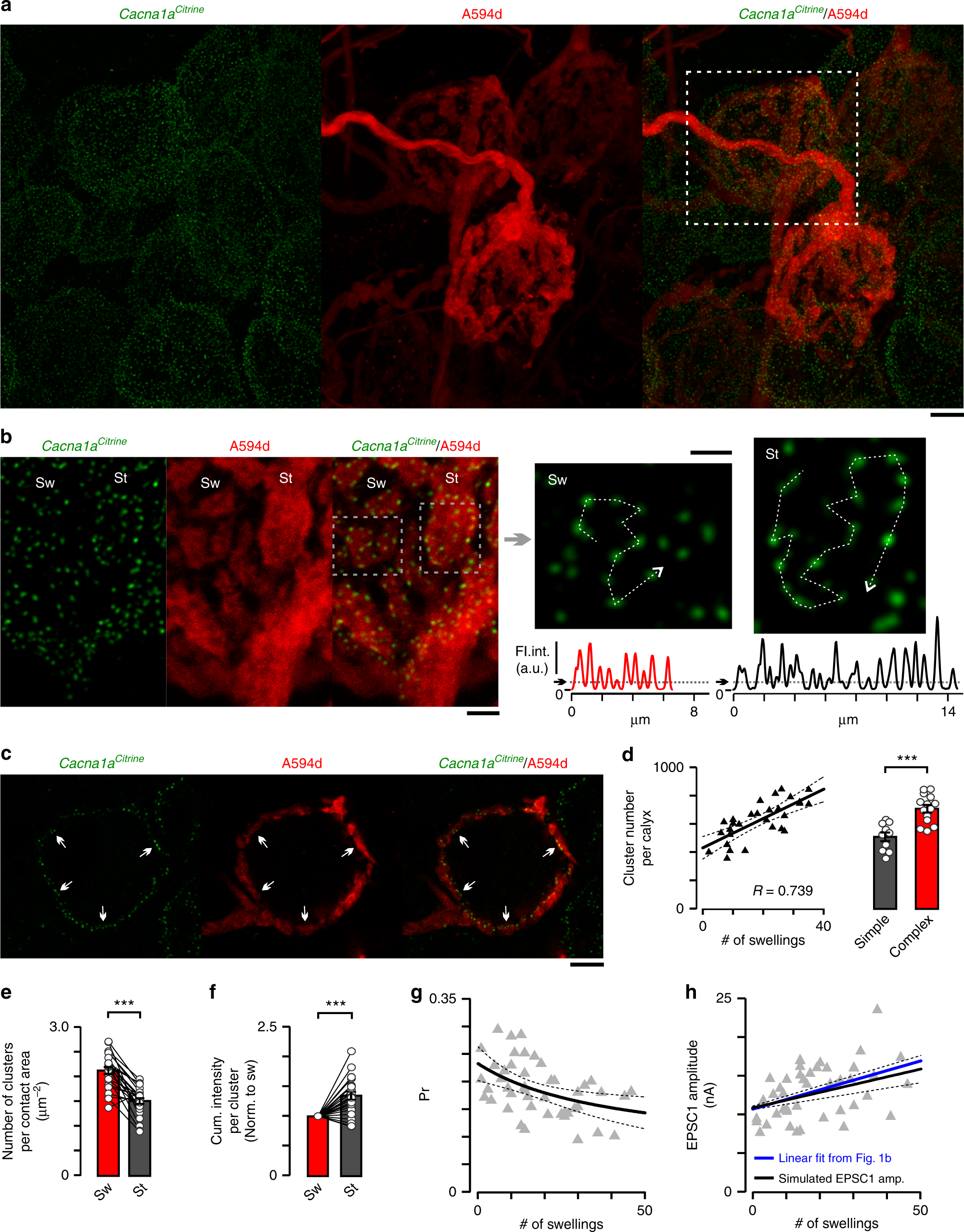
Topography of VGCC clusters is different in swellings and stalks. a Z-axis projection images visualize citrine-tagged Cav2.1 α1 subunits (Cacna1aCitrine, green) and calyces (Alexa594 dextran, A594d; red). Calyx highlighted with white dashed rectangle is shown in b and d. b Calyx top view (z-axis projection, 7 optical sections) shows punctate citrine labeling (Sw, swelling, St, stalk). Areas in gray dashed rectangles are enlarged on the right. Profile line and plot demonstrate separation of puncta (Sw, red; St, black). Thresholds (black arrows) identify clusters. c Calyx cross-section shows clusters along the presynaptic face (white arrows). d The number of clusters per calyx versus calyx complexity plot was fitted linearly (y-axis intercept: number of clusters on stalk, 431.9 ± 79.7; slope: number of clusters per swelling, 10.36 ± 3.8; mean ± 95% confidence interval [CI]). Bar graphs summarize the cluster number per calyx (simple, 509.4 ± 31.1, n = 10/7, complex, 708.8 ± 27.0, n = 14/4, t = 4.821, p < 0.0001, df = 22; unpaired t-test). e The cluster number per contact area was quantified in swellings and stalks (Sw, 2.12 ± 0.070 μm−2, n = 25/4, St, 1.51 ± 0.057 μm−2, n = 25/4, t = 7.680, p < 0.0001, df = 24; paired t-test). f Cumulative fluorescence intensity per cluster (correlate of VGCC number per cluster) is expressed as relative value (St/Sw, 1.347 ± 0.063, n = 25/4, t = 5.488, p < 0.0001, df = 24, one sample t-test). g, h Individual release probabilities (Pr) and EPSC1 amplitudes for all recorded synapses were dot-plotted (gray triangles). Note the identical scatter-plots in Fig. 1b. g Whole-calyx Pr plot was fitted with the weighted mean of Pr-s of distinct active zones (black, see Equation (1); mean ± 95% CI). h Simulated synaptic strength (black, see Equation (2); mean ± 95% prediction band) closely predicts real EPSC amplitudes (blue, linear fit). Bar graphs summarize mean ± SEM (***p < 0.001). R demonstrates correlation strength. Scale bars: 5 μm (a), 2 μm (b, left), 1 μm (b, right), 5 μm (c)