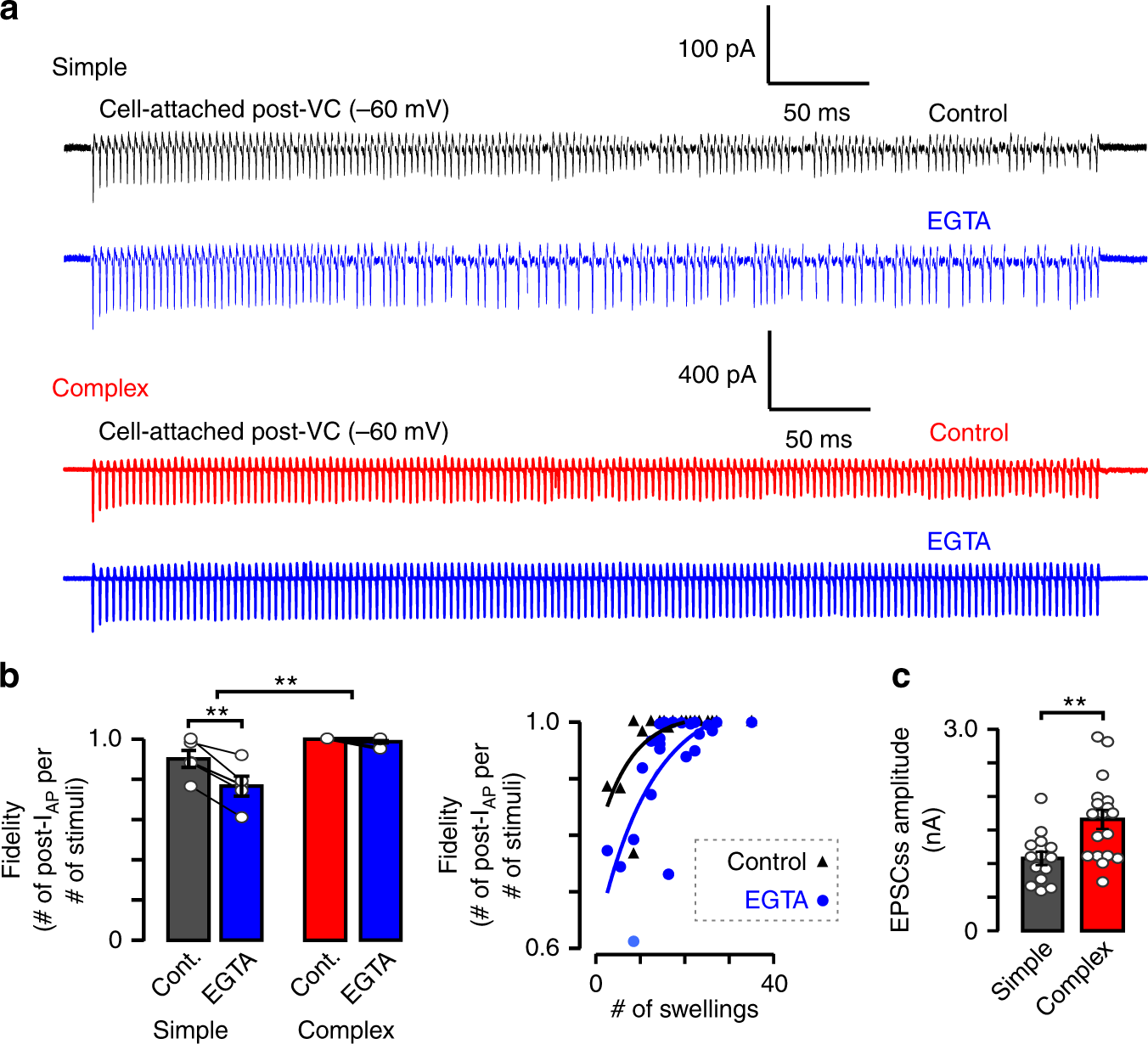
Fig. 7

Postsynaptic spiking is less reliable and more sensitive to EGTA in simple calyces. a Representative pre- and postsynaptic cell-attached recordings of simple (black) and complex (red) calyces show spiking in response to axonal stimulation (300 Hz, 500 ms) before (control) and after presynaptic EGTA loading (blue; 10 mM, 3–5 min). b Bar graphs summarize fidelity (number of successful postsynaptic compound action potential currents [post-IAP] per number of stimuli) in control and after EGTA loading (simple, control, 0.902 ± 0.042, EGTA, 0.767 ± 0.049, n = 5/5, t = 5.612, p = 0.005, df = 4, paired t-test [p.t.t.]; complex, control, 1.00 ± 0.00, EGTA, 0.988 ± 0.006, n = 8/8, t = 1.891, p = 0.100, df = 7, p.t.t.). The difference in EGTA effect on simple and complex calyces was quantified as EGTA/control (simple, 0.849 ± 0.027, n = 5/5, complex, 0.988 ± 0.006, n = 8/8, t = 5.123, p = 0.007, df = 4, unpaired t-test with Welch correction [u.t.t.W.]). Individual fidelity values were plotted against the number of swellings (black triangles, control; blue dots, EGTA) and fitted with single exponential. c Bar graphs summarize mean ± SEM (**p < 0.01) of control steady-state EPSC amplitudes (EPSCss, simple, 1.08 ± 0.10 nA, n = 14/11, complex, 1.66 ± 0.14 nA, n = 18/16, t = 3.337, p = 0.0024, df = 28, u.t.t.W.). See Supplementary Figure 7