Fig. 6
From: Deciphering the complex role of thrombospondin-1 in glioblastoma development

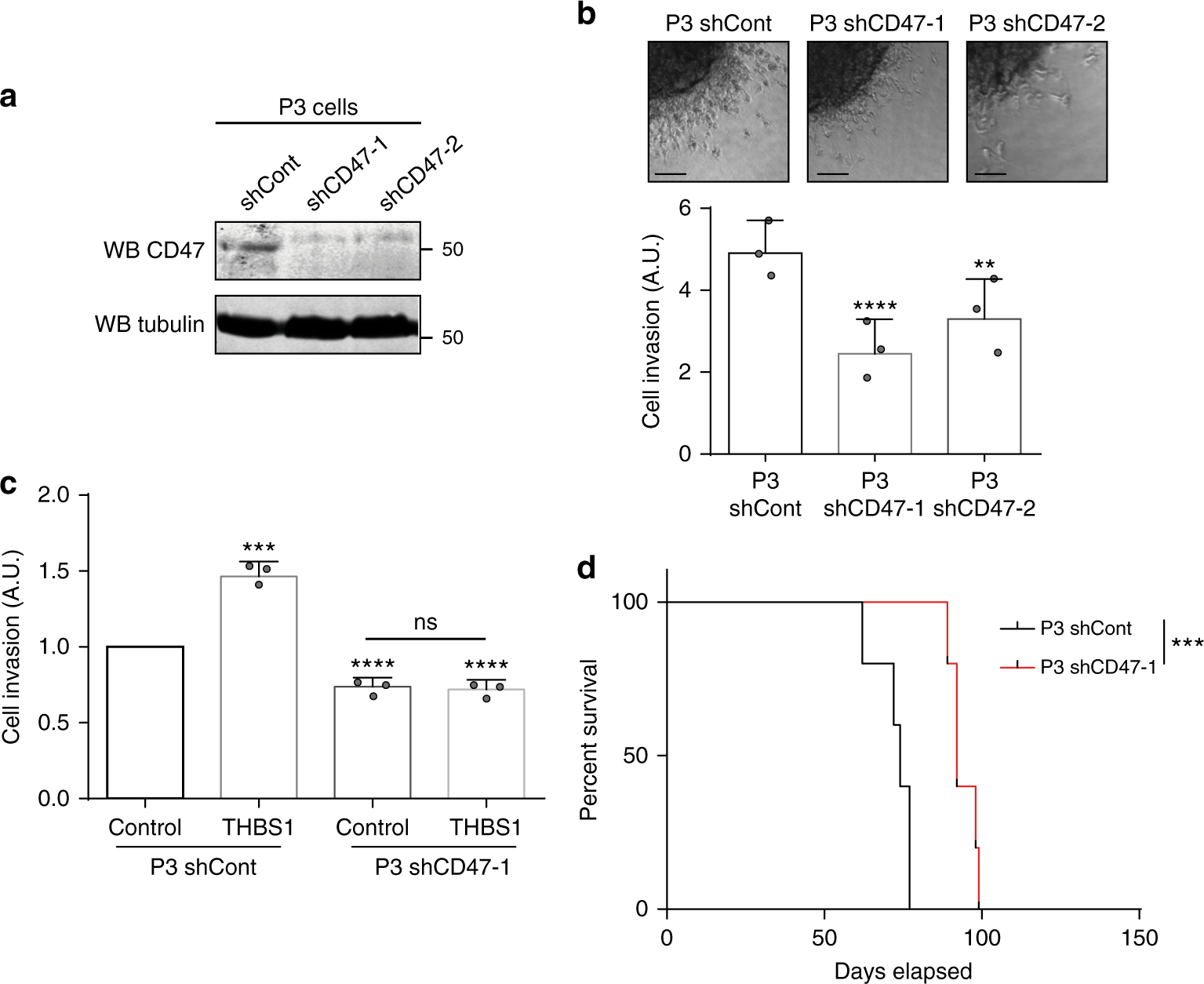
Tumour-associated CD47 controls glioma cell invasion and motility. a Immunoblots of protein extracts from control or CD47-1/-2 shRNA-transduced P3 cells probed with anti-CD47 or anti-Tubulin antibodies. b P3 cells were transduced with control or CD47 (−1 and −2) shRNAs. P3 spheroid invasion was measured in collagen I gels after 24 h. Scale: 50 µm. The graph below represents the results as means ± s.d. of three independent experiments each done in 6–8 replicates for each condition. **P < 0.01; ****P < 0.0001 (ANOVA). c Effect of THBS1 on P3 cells transduced with control or CD47-1 shRNAs. Full-length THBS1 was used at a concentration of 10 µg/ml and invasion in collagen I gels was measured after 24 h. The results are expressed as means ± s.d. of three independent experiments each done in 6–8 replicates for each condition. **P < 0.01; ****P < 0.0001; ns, non-significant (ANOVA). d Kaplan–Meier survival curves of mice bearing control or CD47-1 shRNA-transduced P3 tumours (n = 5 mice per group); P-values were calculated with log-rank test; ***P-value < 0.001