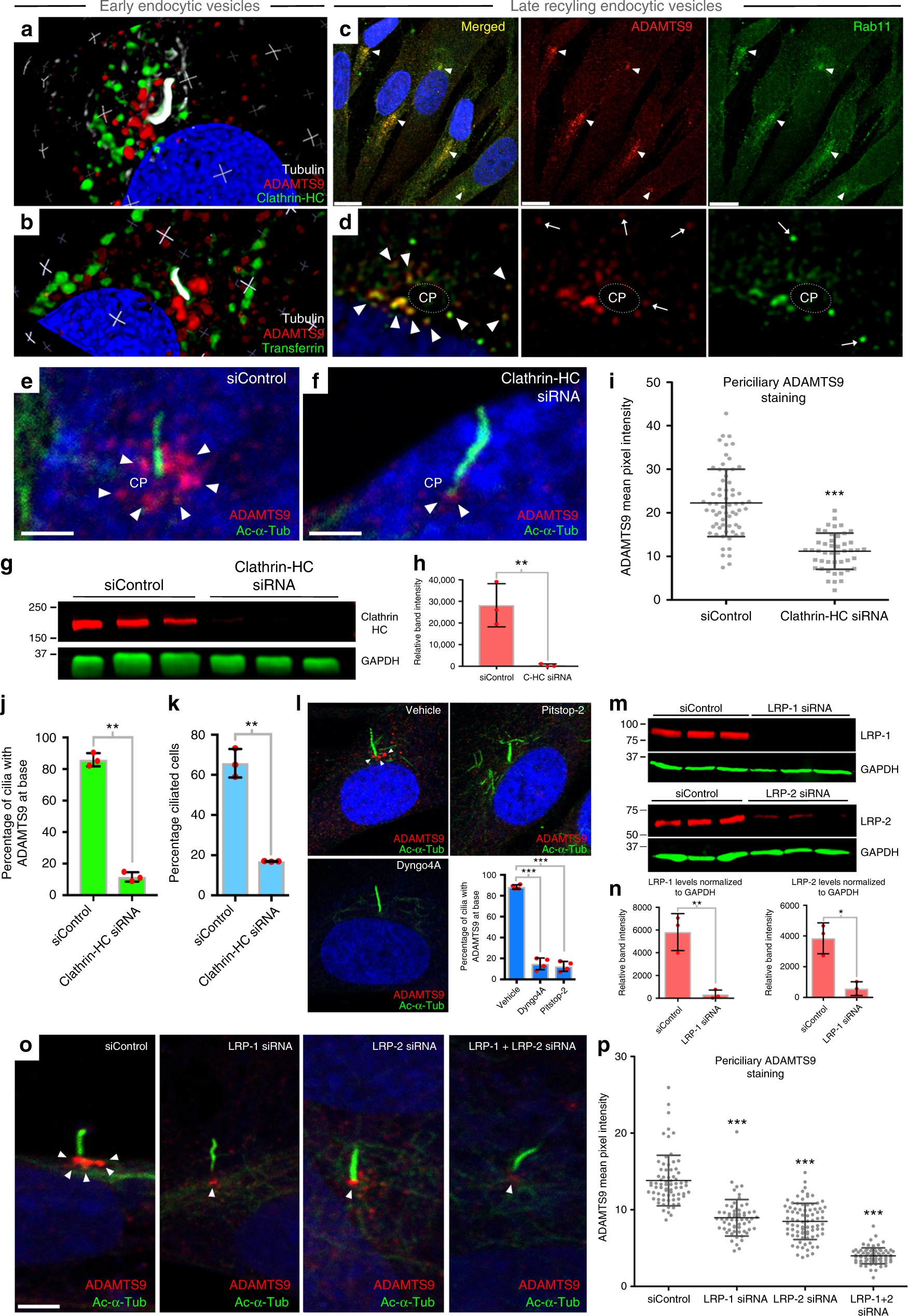
Fig. 2

ADAMTS9 is internalized by clathrin-mediated endocytosis and transported to the periciliary region. a, b 3D-projections of DSCM images of a ADAMTS9 (red), clathrin heavy chain (HC) (green), and tubulin (white), in RPE-1 cells show clathrin-coated endocytic vesicles surrounding the primary cilium but no overlap with ADAMTS9+ vesicles. b Endocytic vesicles (Alexa Fluor 647-transferrin, green) show minimal overlap with ADAMTS9+ vesicles at the cilium base. c, d Low magnification (c) and DSCM images (d) of ADAMTS9 (red) and Rab11 (green) show co-staining in RPE-1 cells. Arrowheads in d show co-stained vesicles surrounding the ciliary pocket (CP), and white arrows point to non-co-stained vesicles. e, f Clathrin-HC knockdown results in a loss of ADAMTS9 staining at the cilium base (N = 3 independent experiments). g, h Western blot and clathrin-HC (red) quantification in RPE-1 cell lysates 48 h after siRNA transfection normalized to GAPDH (green) as control (N = 3 independent experiments, **p < 0.001, Student’s t test). i Quantification of ADAMTS9 pixel intensity at the cilium base shows significant reduction by clathrin-HC siRNA (N = 3 independent experiments, ***p < 0.0001, Student’s t test). j, k Percentage of ciliated cells and percentage of cilia with ADAMTS9 staining (N = 3 independent experiments, **p < 0.001; ***p < 0.0001, Student’s t test). l Treatment of RPE-1 cells with the clathrin inhibitors Dyngo4A or Pitstop-2 after serum starvation for 24 h results in loss of ciliary ADAMTS9 staining (N = 4 independent experiments, ***p < 0.0001, Student’s t test). m, n Western blot and quantification of LRP-1 and LRP-2 48 h after siRNA treatment shows depletion of LRP-1 and LRP-2 (normalized to GAPDH, green) (N = 3 independent experiments for each treatment, **p < 0.001, *p < 0.05, Student’s t test). o Immunostaining of RPE-1 cells with ADAMTS9 (red) and acetylated α-tubulin (green), after serum starvation of LRP-1- and LRP-2-depleted cells or with combined depletion shows reduced ciliary ADAMTS9. p ADAMTS9 pixel intensity at the cilium base after treatment of LRP-1, LRP-2 or LRP-1 + LRP-2 siRNAs is significantly reduced compared to control siRNA levels (N = 3 independent experiments, ***p < 0.0001, Student’s t test). Scale bars = 10 μm in c, 2 μm in e, f and o. Bar charts and dotplots show mean and SD (error bars)