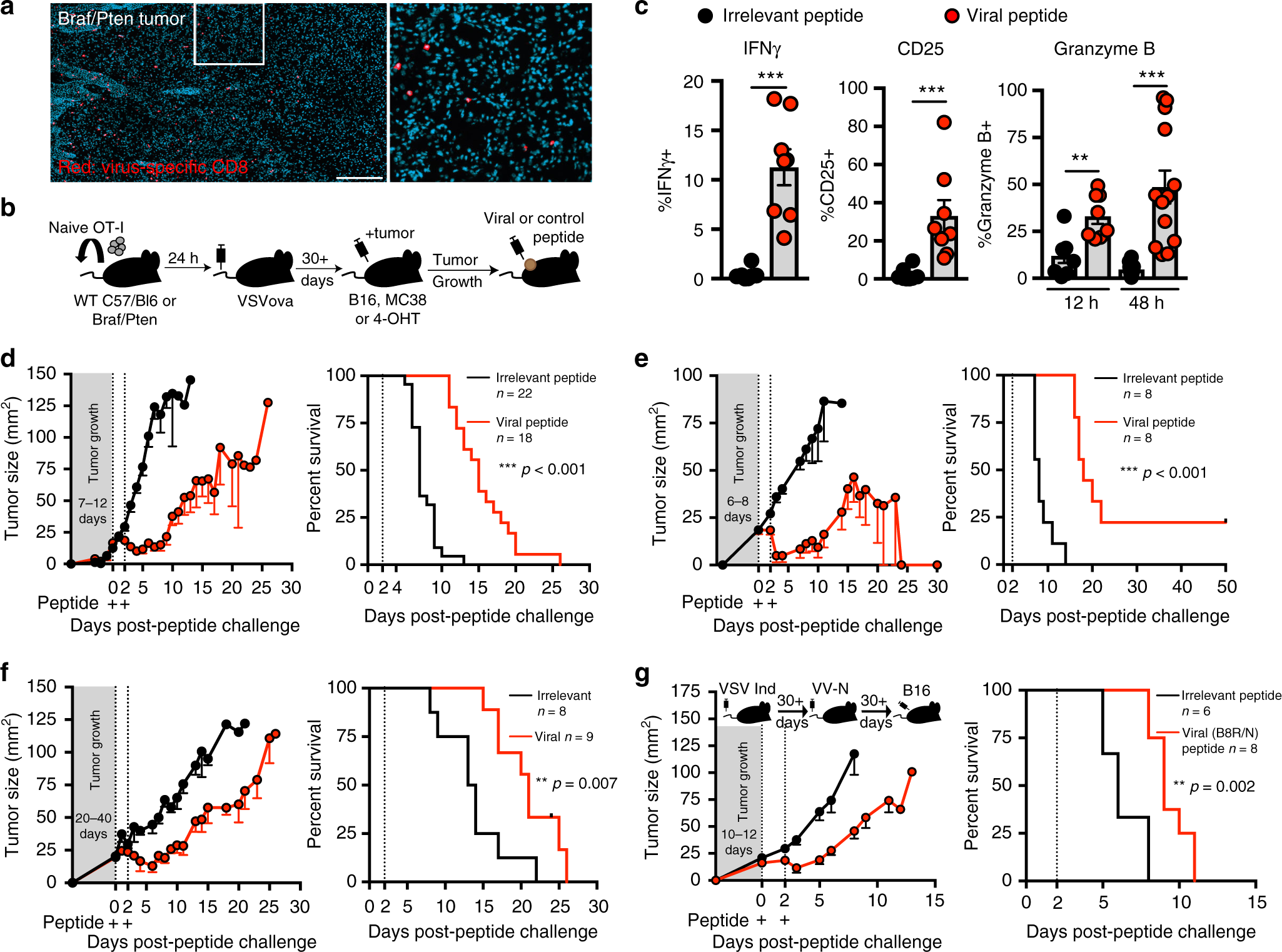
Fig. 1
From: Virus-specific memory T cells populate tumors and can be repurposed for tumor immunotherapy

Antiviral memory T-cell activation arrests tumor growth. a Immunofluorescence staining of Braf/Pten tumor (Red, OT-I; teal, 4′,6-diamidino-2-phenylindole (DAPI)-stained nuclei. Scale bar = 250 μm. b Schematic of experimental set up. c Proportion of IFNγ +, CD25 + and granzyme B + OT-I in B16 melanoma tumors 12 h following intratumoral irrelevant (black circles) or viral SIINFEKL peptide (red circles) with n = 8 mice (12 h), and n = 13 mice (48 h). d–g Tumor growth (left) and survival (right) following two intratumoral peptide injections 48h apart in OT-I chimeras with B16 melanoma (d), OT-I chimeras with MC38 (e), Braf/Pten OT-I chimeras (f), or mice with endogenous memory generated to VSV Indiana and VV-N (g). Black lines denote irrelevant control peptide and red lines denote viral peptide in figures (d–g). Sample size for tumor growth and survival plots indicated in the figure where n = number of mice. Significance was determined by unpaired two-tailed Mann–Whitney (IFNγ and CD25), and unpaired two-tailed t-test (granzyme B) for (c), and Log-rank Mantel–Cox test for (d–g) where **p < 0.01, ***p < 0.001. a Image representative of three tumors. c, d, f, Data pooled from three independent experiments. e, g, Data pooled from two independent experiments. Lines represent means and error bars are SEM