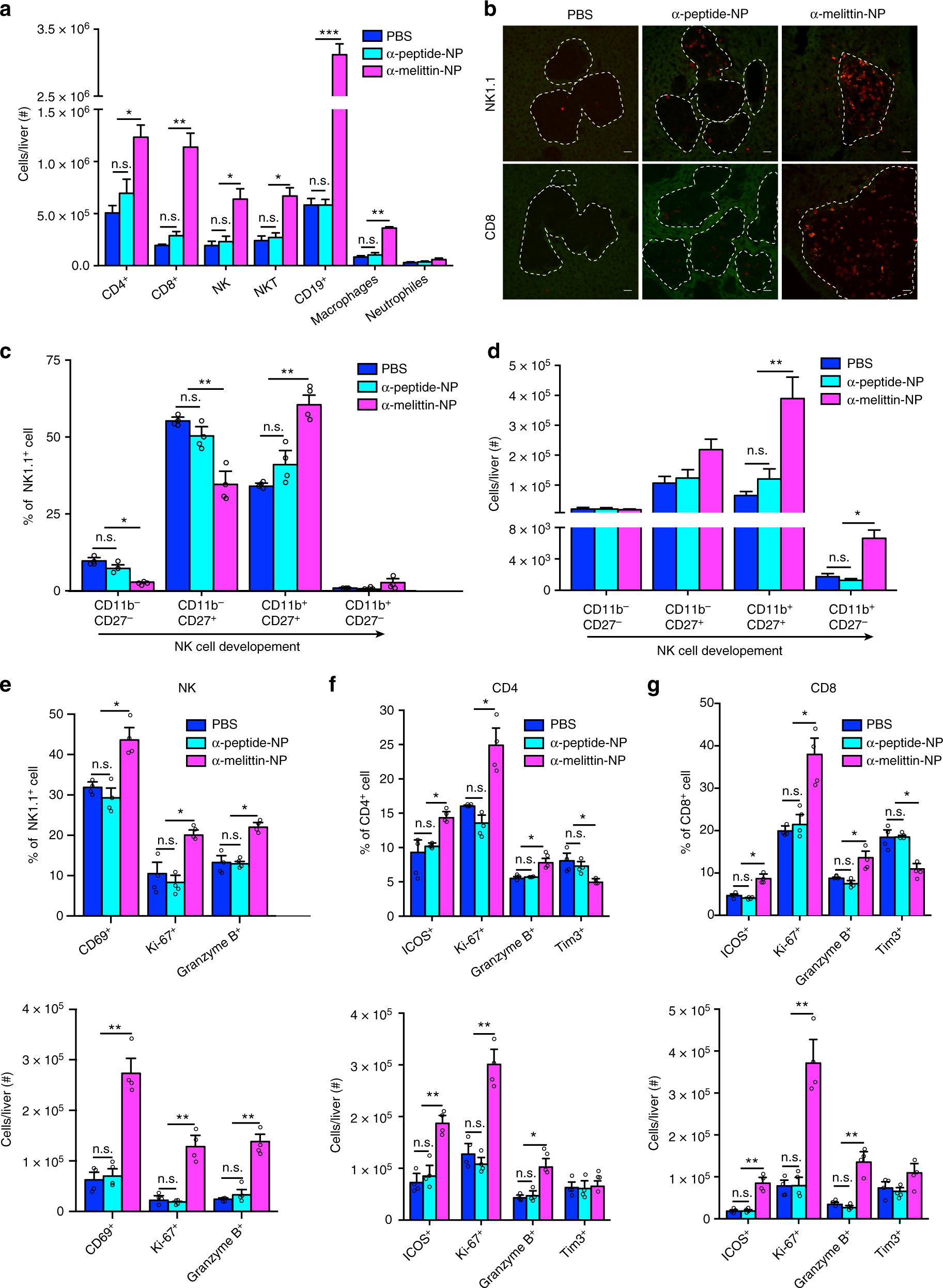
Fig. 4

α-melittin-NPs induce the generation of T-cell immunity in the liver of tumor-bearing mice. Groups of mice (n = 4 mice per group) were injected intrasplenically with 2 × 105 B16F10 cells in 100 μl of PBS and treated as shown in Fig. 3a. Hepatic lymphocytes were collected 6 days after injection by in vivo perfusion and in vitro digestion to assess the changes in leukocytes infiltration in the liver. Quantification was performed by flow cytometry. a Absolute numbers of innate and adaptive immune cells in the liver after different treatments. b Representative immunofluorescence images from the liver for NK1.1 (upper panel) and CD8 (lower panel). White dotted lines indicate metastatic lesions and red indicates the NK1.1+ or CD8+ cells. Scale bar, 20 μm. c, d The percentages c and absolute numbers d of NK cells according to their developmental phenotype. e The percentages (upper panel) and absolute numbers (lower panel) of NK cells according the expression of CD69, Ki-67, and granzyme B. f, g The percentages (upper panel) and absolute numbers (lower panel) of CD4+ T cells f and CD8+ T cells g according their expression of ICOS, Ki-67, granzyme B, and Tim3. Error bars indicate SEM. n.s. not significant; ***P < 0.001; **P < 0.01; *P < 0.05; by one-way ANOVA followed by Bonferroni’s post hoc test