Fig. 5
From: The Tec kinase ITK is essential for ILC2 survival and epithelial integrity in the intestine

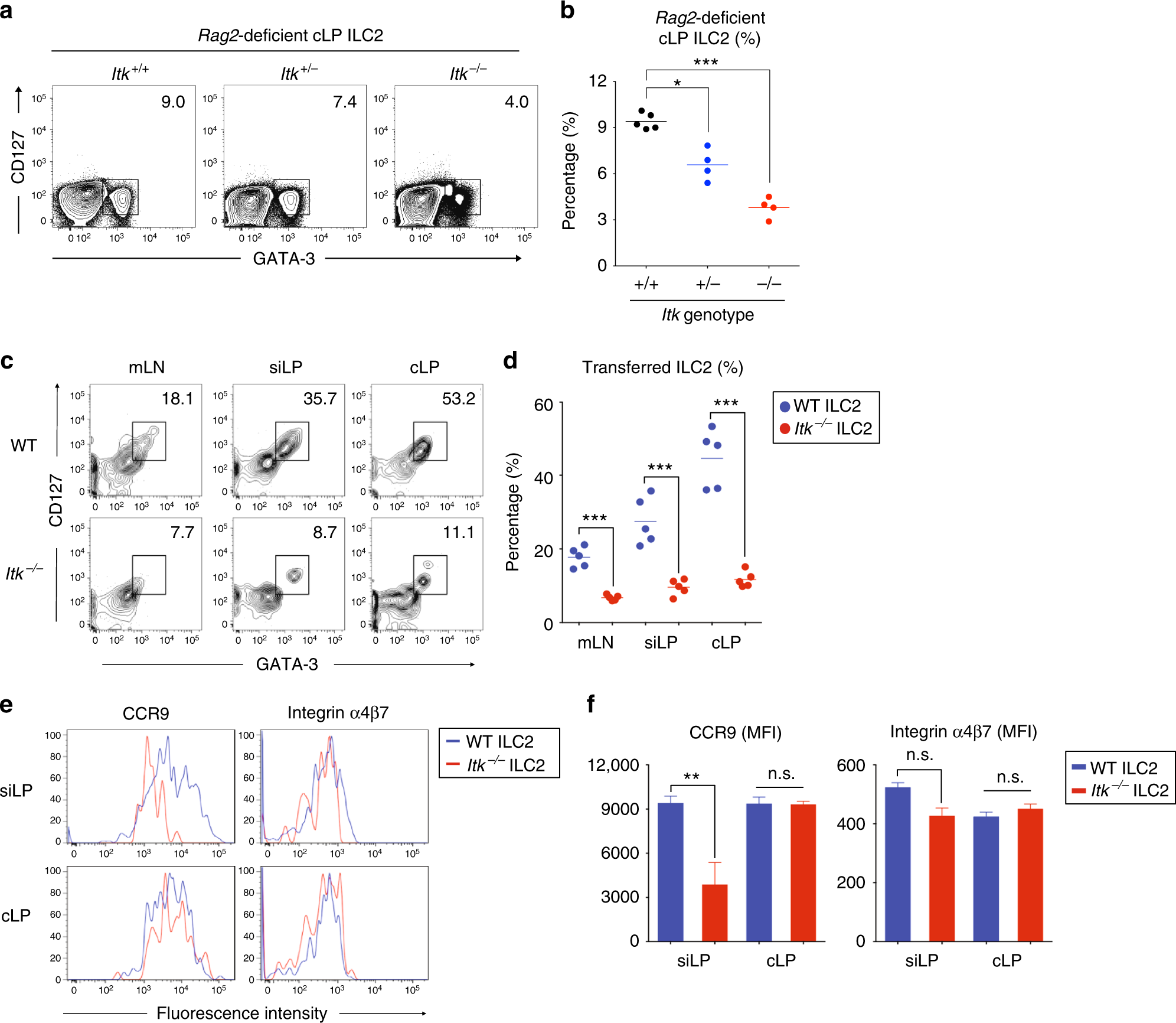
Itk−/− ILC2 are impaired in gut tissue homeostasis. a, b The frequency of colon LP ILC2 from the Rag2-deficient Itk+/+ (WT), Itk+/− (Het), and Itk−/− (KO) littermates are shown (a). Compiled data from four to five mice per genotype are shown (b). c–f Lineage-depleted BM cells were cultured with IL-2, IL-7, and IL-33 in the presence of RA plus TGF-β for 3 days and then enriched by using CD25 MicroBeads. Cultured and enriched cells were adoptively transferred to Rag1−/− Il2rg−/− hosts, and the proportions of ILC2 in the mLN and small or large intestinal LP were examined at D3 post transfer (c). Compilation of data from five mice per genotype (d). The expression of CCR9 and integrin α4β7 on transferred WT and Itk−/− ILC2 in the small intestinal LP was examined (e). Compiled MFIs are shown (f). Data are the compilation of two independent experiments using WT (n = 5), Itk−/− (n = 5), Rag2−/− Itk+/+ (n = 5), Rag2−/− Itk+/− (n = 4), and Rag2−/− Itk−/− (n = 4). Bar graphs with error bars show the averages and the SEMs. Statistical significance was analyzed using Student’s t tests (n.s., not significant; *p < 0.05; ***p < 0.001). Source data are provided as a Source Data file