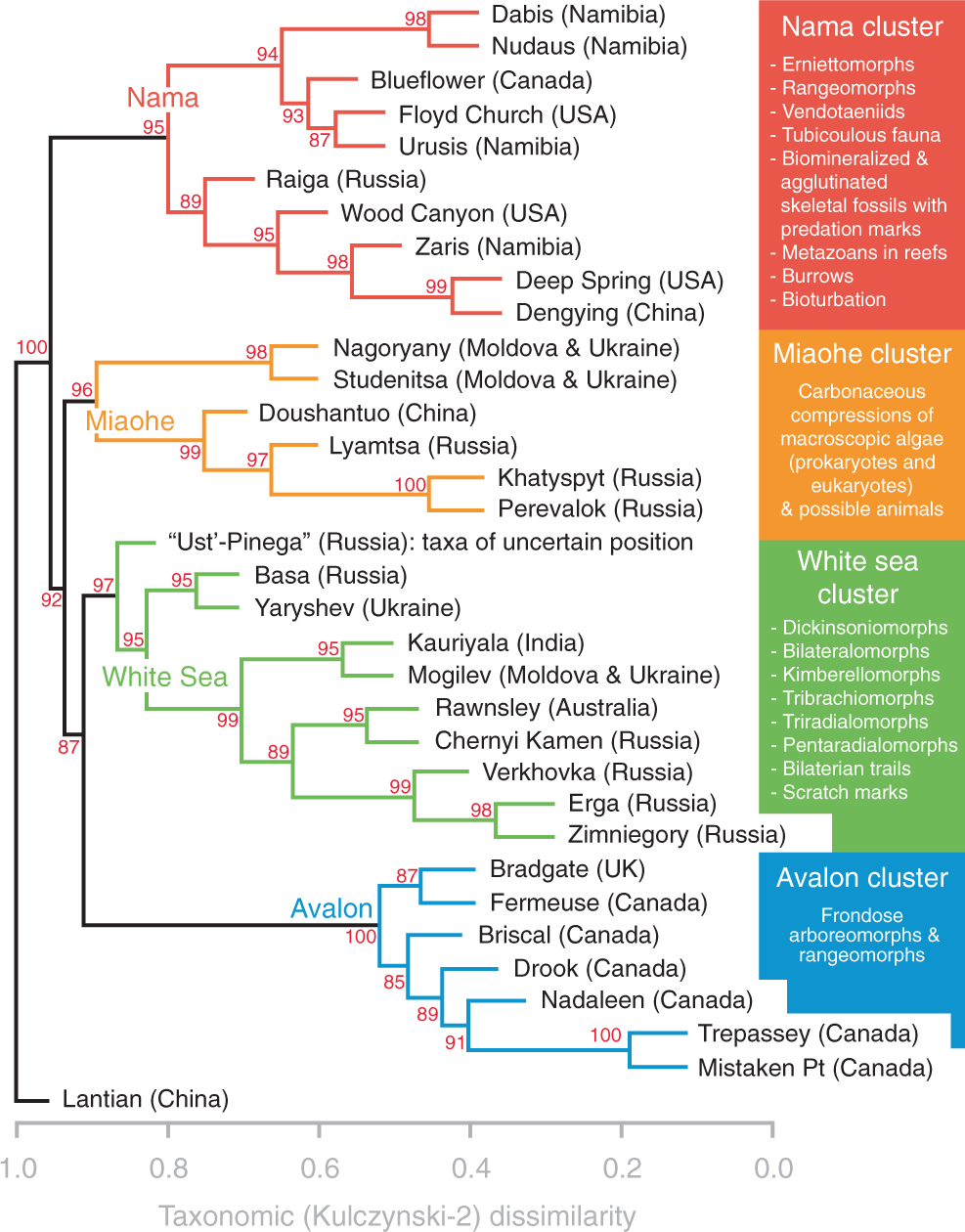
Fig. 1

Hierarchical clustering. Dendrogram of 34 geologic formations containing five or more macrofossil genera and/or ichnogenera of Ediacaran age. Formations were clustered based on their taxonomic (Kulczynski-2) dissimilarities (x-axis) using the average-linkage method. The high cophenetic correlation score of the dendrogram (0.8506276)—the correlation between observed taxonomic dissimilarities and those estimated via hierarchical clustering—indicates that the dendrogram faithfully preserves the pairwise distances between the original data points. Red numbers are approximately unbiased (AU) P-values calculated for nodes from 1000 multiscale bootstrap resamples. From bottom to top above the Lantian Formation, the labeled Avalon (blue), White Sea (green), Miaohe (orange), and Nama (red) clusters have AU P-values ≥ 0.95 and are supported by the data. Inset boxes are lists of the clusters’ dominant fossils. The “Ust’-Pinega” formation encompasses occurrences of taxa that belong to the Lyamtsa, Verkhovka, and Zimniegory formations but have uncertain stratigraphic positions. See Supplementary Information for Jaccard dissimilarity results (Supplementary Fig. 2). Source data are provided as a Source Data file