Fig. 1
From: Precisely controlling endogenous protein dosage in hPSCs and derivatives to model FOXG1 syndrome

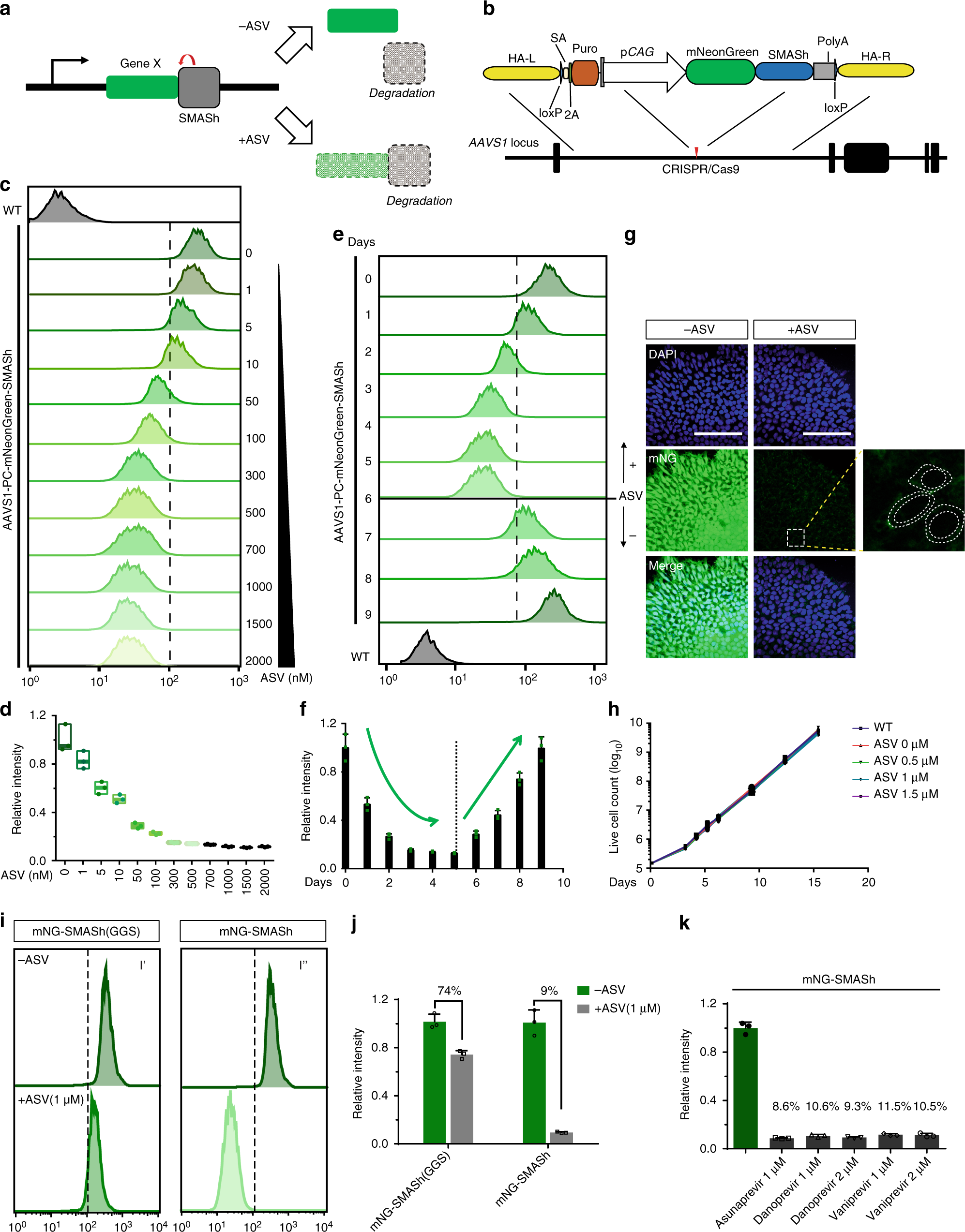
SMASh enables small molecule induced dose-dependent and tunable control of mNeonGreen in hPSCs. a Schematic outline of SMASh induced protein degradation. b Strategy for CRISPR/Cas9-mediated targeting to generate AAVS1-PC-mNeonGreen-SMASh hESC line. c, d Flow cytometry analysis (c) and quantification (d) (nâ=â3 biological replicates) of mNG intensity in AAVS1-PC-mNG-SMASh hESC line after 4 days of ASV treatment. Center line indicates the median; bounds of box indicate min to max. e, f Flow cytometry analysis (e) and quantification (f) (nâ=â3 biological replicates) of mNG intensity of AAVS1-PC-mNG-SMASh hESC line with ASV treatment. Dashed line indicates ASV withdraw. Cells were under 1âÎĵM ASV treatment from day 1 to day 4 and withdraw from day 5. g Confocal images of AAVS1-PC-mNG-SMASh hESCs before and after treatment of ASV (1âÎĵM) for 4 days. Scale bar, 100âÎĵm. Right, zoom of dashed rectangle, dashed cycles depict 3 cells and nucleus. h Growth rate of AAVS1-PC-mNG-SMASh hESCs upon treatment with different concentration of ASV (0.5âÎĵM, 1âÎĵM, 1.5âÎĵM, and 2âÎĵM) for 3 passages (15 days) (nâ=â3 biological replicates). ASV does not affect the proliferation of hESCs. i, j Flow cytometry analysis (i) and quantification (j) (nâ=â3 biological replicates) of mNG intensity in AAVS1-PC-mNG-SMASh hESCs and AAVS1-PC-mNG-SMASh (GGS) after 4 days treatment of ASV (1âÎĵM). k Quantification of mNG intensity in AAVS1-PC-mNG-SMASh hESCs after 4 days treatment of ASV as well as other two NS3 protease inhibitors, (nâ=â3 biological replicates). All error bars represent meanâÂħâs.e.m. Source data are provided as a Source Data file