Fig. 4
From: Precisely controlling endogenous protein dosage in hPSCs and derivatives to model FOXG1 syndrome

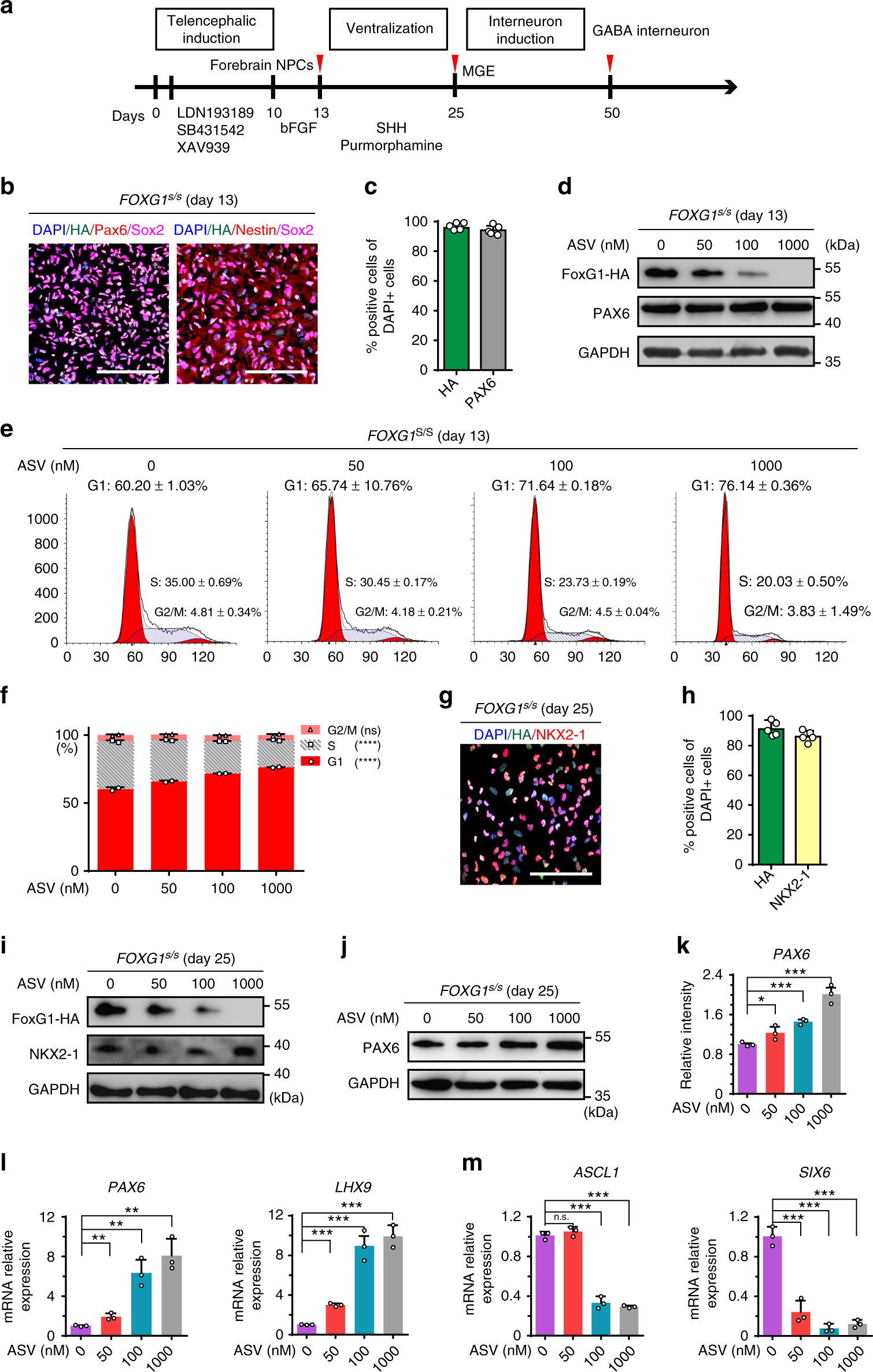
FOXG1 dose dependently regulates the proliferation of telencephalic progenitors and induction of cortical GABA interneuron. a Strategy for differentiation of cortical GABA interneurons from FOXG1s/s hESCs. b, c Immunostaining (b) for telencephalic progenitor markers FOXG1-HA, NESTIN, PAX6, SOX2 and quantification (c) (nâ=â5 experimental replicates) for FOXG1-HA and PAX6 on day 13. d Western blotting showing in telencephalic progenitors FOXG1-HA reduced along with increasing of ASV concentration. PAX6 protein level remains the same. e, f Cell cycle analysis using FACS (e) and quantification (f) (nâ=â2 biological replicates) showing increase G1 and decreased S phase upon treatment with increased concentration of ASV (0, 50, 100, and 1000ânM). ****pâ<â0.0001 and n.s. not significant. Data were subjected to One-way ANOVA. g, h Immunostaining (g) and quantification (h) (nâ=â5 experimental replicates) for medial ganglionic eminence (MGE) progenitor makers FOXG1-HA (green), NKX2-1 (red) on day 25. i, j Western blotting to detect FOXG1-HA, NKX2-1 and PAX6 in MGE progenitors on day 25. k Intensity analysis for PAX6 protein on day 25 based on western blot (nâ=â3 biological replicates). *pâ<â0.05 and ***pâ<â0.001. Data were subjected to one-way ANOVA and Tukeyâs multiple comparisons test. l, m qPCR analysis on day 25 (nâ=â3 biological replicates) under treatment of ASV (0, 50, 100, and 1000ânM) for dorsal prosencephalic marker PAX6 (l), caudal forebrain marker LHX9 (m), ventral telencephalic progenitor makers ASCL1, SIX6. **pâ<â0.01 and ***pâ<â0.001. Data were subjected to one-way ANOVA and Tukeyâs multiple comparisons test. All scale bars 100âÎĵm. Source data are provided as a Source Data file