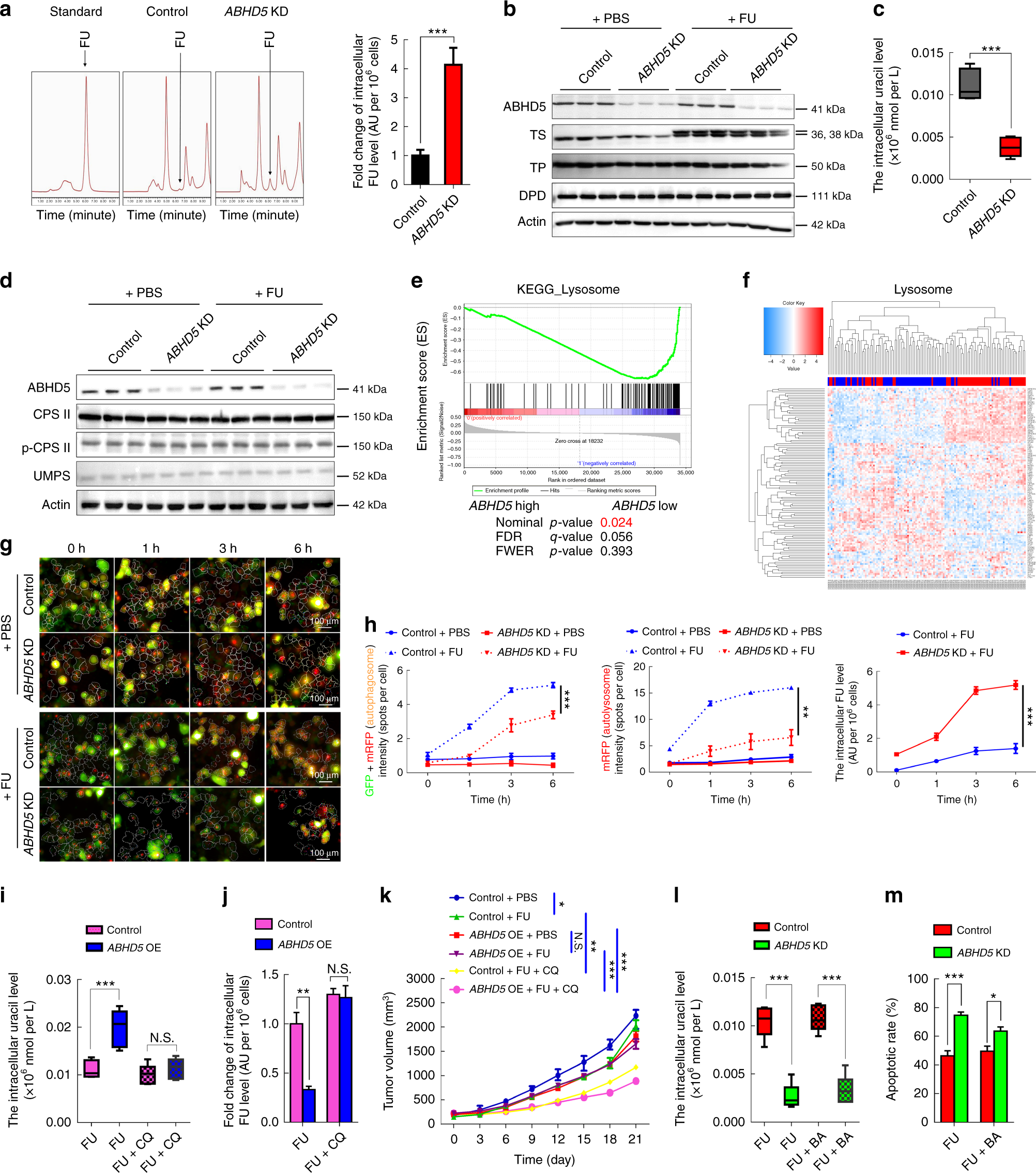
Fig. 3

ABHD5 proficiency determines the FU uptake of CRC cells. a The cells were exposed to PBS or FU (25 μM) for 6 h, and the intracellular concentrations of FU were measured by HPLC (n = 3, Student’s t-test). b Western blots of indicated proteins in the cells 24 h following PBS or FU (25 μM) treatment. c The cells were exposed to FU (25 μM) for 6 h, and the concentrations of cellular uracil was analyzed by LC/MS (n = 6, Student’s t-test). d Western blots of indicated proteins in the cells 24 h after exposure to PBS or FU (25 μM). e GSEA analysis of the lysosome pathway. f The hierarchical clustering analysis showing the different expression pattern of the genes involved in the lysosome pathway. g HCS images showing RFP/GFP labeled LC3 staining in the cells at different time points. h Statistical analysis of autophagosome and autolysosome in the cells at different time points, and the corresponding intracellular FU levels are shown (n = 3, Two-way ANOVA);. i, j The cells were treated with FU (25 μM) alone or FU (25 μM) + CQ (50 μM) for 6 h. The concentrations of cellular uracil (i) and the intracellular FU (j) were measured (n = 6, Student’s t-test). k ABHD5 overexpression (ABHD5 OE) and control cells were inoculated subcutaneously in nude mice, and the mice were treated with PBS, FU (50 mg per kg) + calcium folinate (80 mg per kg) or FU (50 mg per kg) + calcium folinate (80 mg per kg) + CQ (150 mg per kg) (i.p., once per week for 3 weeks). Tumor burden was measured every 3 days (n = 5, Two-way ANOVA). l, m The cells were treated with FU (25 μM) alone or FU (25 μM) + BECN1 activator (BA) (10 μM) for 6 h (l) or 24 h (m). The concentrations of intracellular uracil (l) and the apoptotic rate (m) were analyzed (n = 6, Student’s t-test). The quantitative data were presented as mean ± S.D (error bar) (N.S. no significance, *p < 0.05, **p < 0.01, ***p < 0.001)