Fig. 5
From: Tissue resident and follicular Treg cell differentiation is regulated by CRAC channels

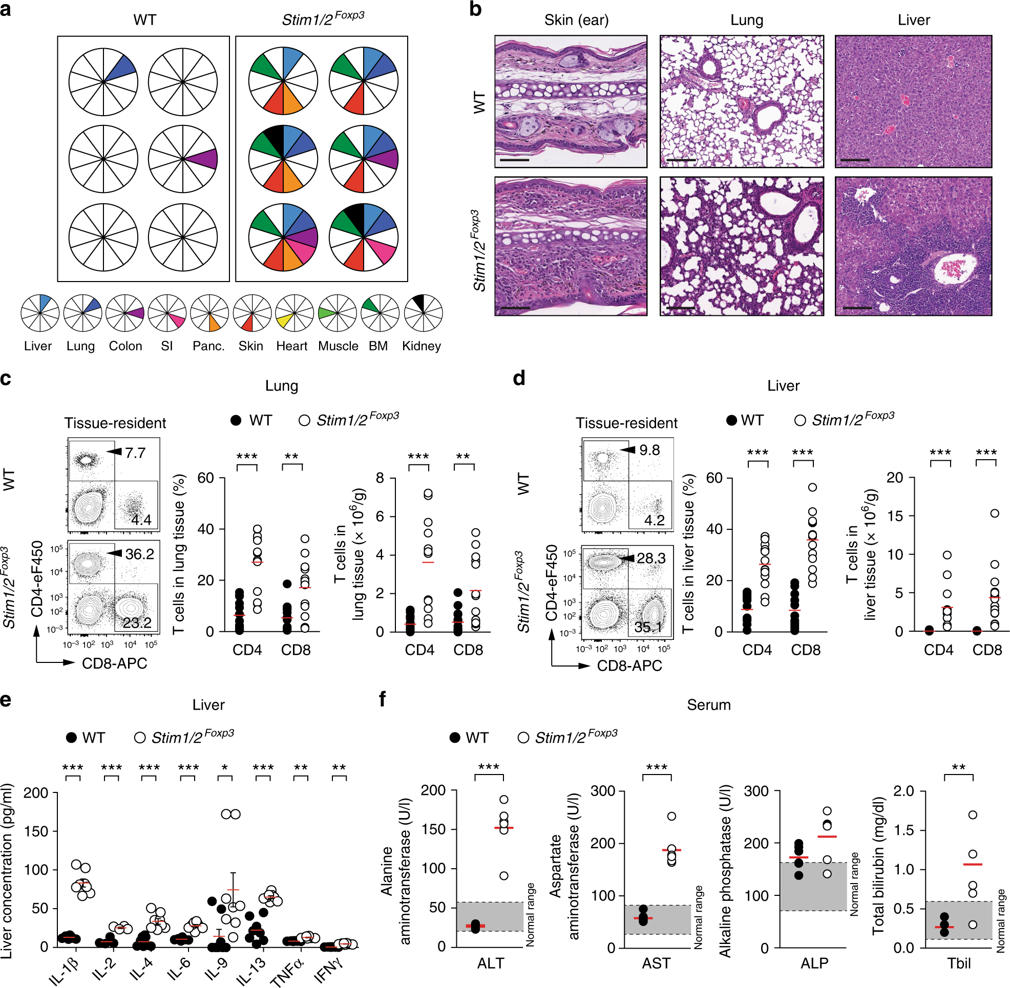
Deletion of Stim1 and Stim2 genes in Treg cells causes severe tissue inflammation. a, b Leukocytic infiltration and signs of tissue inflammation in various non-lymphoid organs of male WT and Stim1/2Foxp3 mice by histopathology. a Each pie chart represents the analysis of one mouse. b Representative examples of H&E-stained tissue sections of skin, lung, and liver; scale bars represent 150 µm. c, d Analysis of tissue-resident CD4+ and CD8+ T cells in the lung (c) and liver (d) of male WT and Stim1/2Foxp3 mice by flow cytometry; means of 12–15 mice. See Supplementary Figure 7 h, i for the gating strategy of tissue-resident T cells. e Detection of cytokines in total liver homogenates of male WT and Stim1/2Foxp3 mice; means ± SEM of 4–8 mice. f Analysis of alanine aminotransferase (ALT), aspartate aminotransferase (AST), alkaline phosphatase (ALP), and total bilirubin (Tbil) concentrations in the sera of male WT and Stim1/2Foxp3 mice by clinical chemistry; means of six mice. Each dot in c, d, and f represents one mouse. Statistical analysis in c–f by unpaired Student’s t-test. *p < 0.05; **p < 0.01; ***p < 0.001