Fig. 5
From: Atypical plant homeodomain of UBR7 functions as an H2BK120Ub ligase and breast tumor suppressor

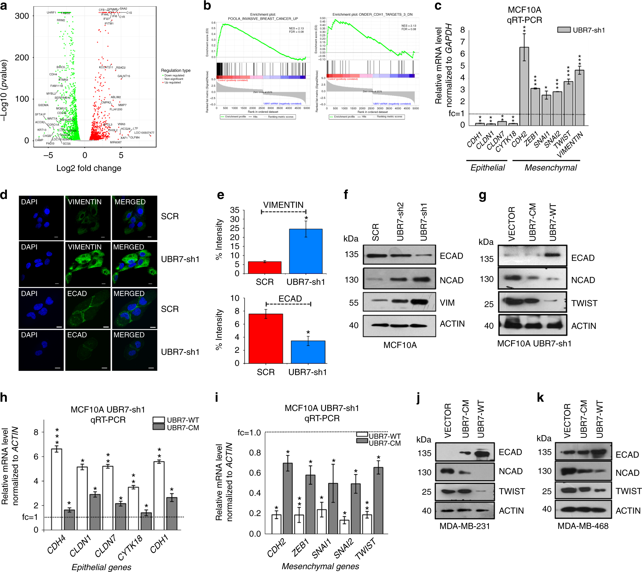
UBR7 is an epithelial-to-mesenchymal transition (EMT) suppressor. a Volcano plots of the differentially expressed genes upon knockdown of UBR7 (using UBR7-sh1) in MCF10A cells scored via RNA-sequening (RNA-seq) analysis. Green, red and grey indicates down-, up-regulated and non-significant, respectively. b Gene Set Enrichment Analysis (GSEA) output images of two chosen pathways displaying a correlation of differentially regulated genes in UBR7-knockdown MCF10A cells with the “poola_invasive_breast_cancer_upreguated” set and “Onder_CDH1_targets_downregulated” set. c Quantitative real-time PCR (qRT-PCR) analysis of EMT signature gene expression upon UBR7 knockdown (UBR7-sh1) in MCF10A cells. d, e Immunofluorescence studies showing expression of VIMENTIN and ECAD after UBR7 knockdown (UBR7-sh1) in MCF10A cells (d). Scale bar indicates 100 µm. Percent intensity is quantified (e). f, g Immunoblots of MCF10A cells expressing scrambled (SCR) or UBR7 short hairpin RNAs (shRNAs) (UBR7-sh1 and sh2) (f) or MCF10A UBR7-sh1 expressing wild-type (UBR7-WT) and catalytic-mutant (UBR7-CM) (g), monitoring expression of candidates regulating EMT. ACTIN was used as a loading control. h, i qRT-PCR analysis of epithelial (h) and mesenchymal (i) genes in MCF10A UBR7-sh1 expressing WT (UBR7-WT) and CM (UBR7-CM). j, k Immunoblots of MDA-MB-231 (j) and MDA-MB-468 (k) cells expressing WT (UBR7-WT) and CM (UBR7-CM) monitoring expression of candidates regulating EMT. ACTIN was used as a loading control. In c, h, i, error bars indicate standard deviation (s.d.); n = 3 technical replicates of a representative experiment (out of three experiments). P values were calculated using two-tailed t tests. *P < 0.05; **P < 0.001; ***P < 0.0001