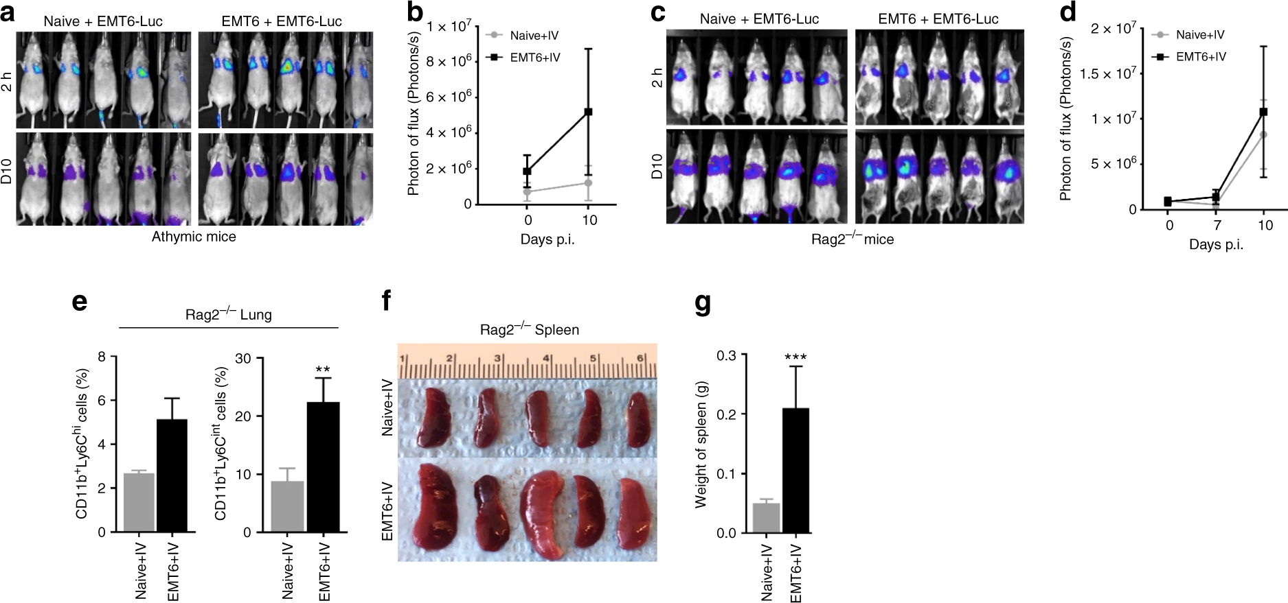
Fig. 2
From: Primary tumor-induced immunity eradicates disseminated tumor cells in syngeneic mouse model

Eradication of distant tumor cells is T-cell dependent. a–d Athymic nude mice that lack T-cell development and Rag2−/− mice, deficient in mature T and B lymphocytes were implanted with or without EMT6 tumor cells (50K) and then challenged with EMT6-Luc cells (100K) via the tail vein injections at 3 weeks post implantation. Both tumor-bearing athymic and Rag2−/− mice, as well as their naive counterparts failed to eradicate distant tumor cells. Five animals were used for each group. e–g Tumor-bearing Rag2−/− mice exhibit moderately higher pulmonary metastasis, pulmonary gMDSC infiltration, and larger spleen size and weight. Results are presented as mean ± SD (n = 3). Two-tailed Student’s t test was used to compare groups. **P < 0.005, ***P < 0.0005