Fig. 5
From: Primary tumor-induced immunity eradicates disseminated tumor cells in syngeneic mouse model

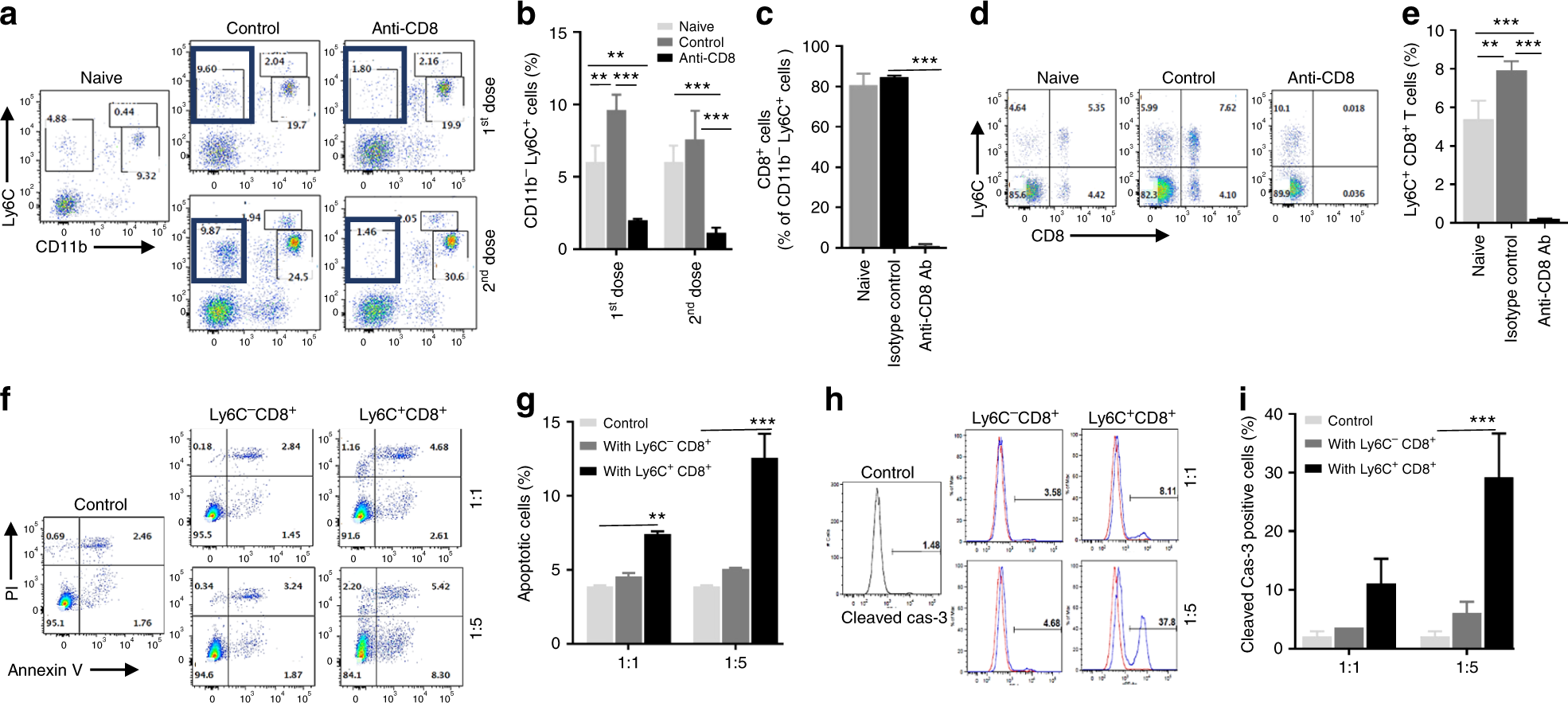
Ly6C+CD8+ T-cell population exhibits effector function. EMT6-primed were injected with 2 doses of CD8 depletion antibody 6 months after removal of primary tumors. a, b A significant reduction in the circulating CD11b−Ly6C+ population was observed in CD8+ T-cell depleted mice compared with control and naive animals. c–e Treatment with anti-CD8α antibody depleted more than 80% of CD8+ T cells, majority of which express Ly6C surface marker. f, g Tumor cell killing assay was performed to determine the effector activity of Ly6C+CD8+ or Ly6C−CD8+ subsets. The spleen-derived Ly6C+CD8+ subset displays much higher tumor-cell killing activity than the Ly6C−CD8+ subset against EMT6 tumor cells as demonstared by Annexin V staining of tumor cells. h, i The Ly6C+CD8+ subset also induced more cleaved-caspase expression in EMT6 tumor cells when co-ultured 1:5 (Tumor:T cells) ratio. Results are presented as mean ± SD (n = 3). *P < 0.05, **P < 0.005, ***P < 0.0005, one-way analysis of variance test