Fig. 7
From: Framework nucleic acids as programmable carrier for transdermal drug delivery

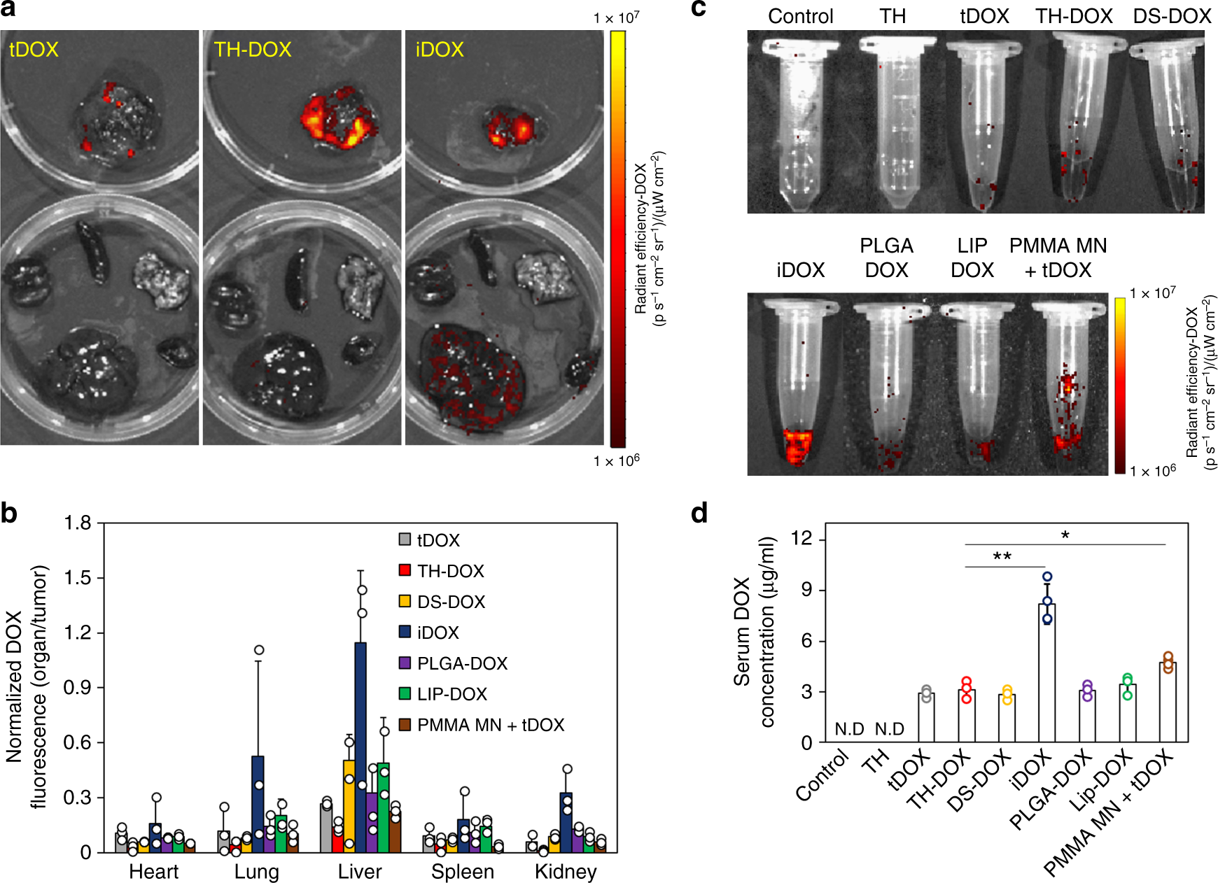
Biodistribution of DOX following treatment with different DOX formulations: a Representative image for tDOX, TH-DOX, and iDOX treatment group and b quantified DOX fluorescence from IVIS imaging of isolated tumors (top) and organs (bottom; heart, spleen, lung, liver, and kidney). c Representative IVIS image showing DOX fluorescence from serums of treated mice. d Serum DOX quantification through fluorescence fitting against standard curve. Each dot on bar charts represent an independent sample measurement. Source data are provided as a Source Data file. Error bars represent standard deviation. N.D: non-determinable value, *p < 0.05, **p < 0.01 (one-way ANOVA)