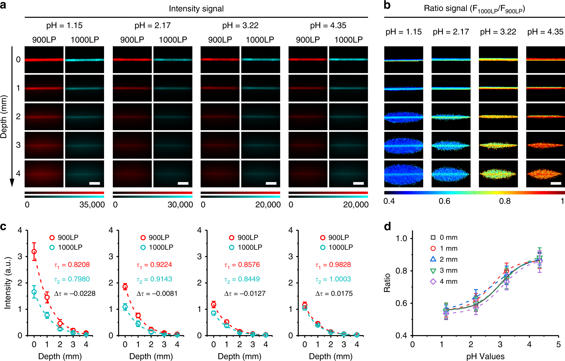
Fig. 6
From: Anti-quenching NIR-II molecular fluorophores for in vivo high-contrast imaging and pH sensing

Ratiometric fluorescence imaging of pH with BTC1070 in mimic tissue. Fluorescence images a and corresponding ratiometric fluorescence images b of capillary tubes filled with BTC1070 micelle solution of different pH with varying depth from 0 to 4 mm. Excitation wavelength: 808 nm. Emitted signals were collected through passing 900LP (F900LP, red channel) and 1000LP (F1000LP, cyan channel) filters, respectively. F1000LP/F900LP denotes the ratio signals. The detailed imaging parameters for each image are listed in Supplementary Table 1. Scale bar, 2.5 mm. c Measured intensity of capillaries as a function of depth (0–4 mm) in 1% Intralipid, corresponding to the fluorescence images of each pH value. τ1 and τ2 denote the signal attenuation coefficients of red and cyan channels, respectively, derived from the single-exponential fitting curves. The little differences between τ1 and τ2 (Δτ = τ1–τ2) are responsible for the reliable ratio signals with increased depth (Supplementary Note 2, Supplementary Figure 23). d Plots of measured ratio changes as a function of pH with varying depth. Curve fitting (r2 > 0.98) is based on Boltzmann function in origin software (Supplementary Equation 2), generating the calibration functions at different depths (Supplementary Note 3). Data point with its error bar stands for mean ± s.d. derived from n = 3 replicated measurements of every pixel in the capillaries. Source data are provided as a Source Data file