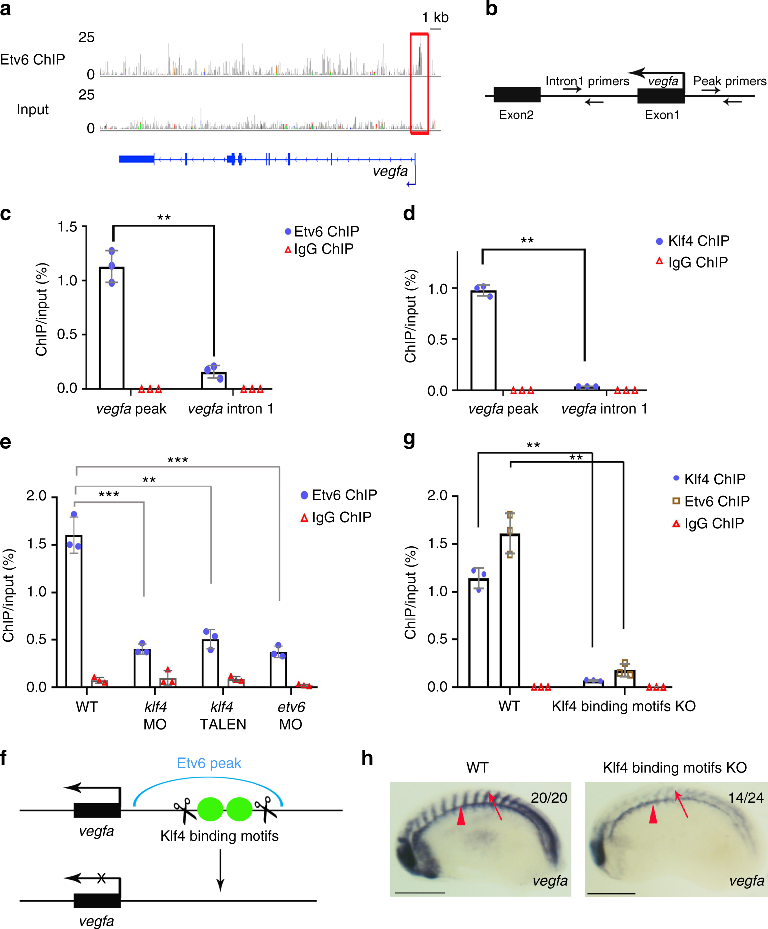
Fig. 5

Klf4 is required for the recruitment of Etv6 to the vegfa promoter. a IGV view of Etv6 peaks reveals a peak (red box) in the TSS region of vegfa. Input is shown as control. For the peak tracks of individual replicates, see Supplementary Figure 13. b Partial representation of the vegfa locus showing the location of the primers used to amplify the region of the Etv6 peak in the vegfa TSS region (peak primers) and a negative control region in intron1 (intron1 primers). c, d ChIP-qPCR analysis on stage 22 somite explants confirming that Etv6 (c) and Klf4 (d) are enriched in the promoter region of vegfa. IgG ChIP was used as negative control. Error bars represent SEM of three biological replicates. **P = 0.003 (c), **P = 0.0011 (d), two-tailed Student’s t-test. e The enrichment of Etv6 in the vegfa promoter is significantly reduced in Klf4-depleted (40 ng klf4 MO and 0.5 ng klf4 TALEN) stage 22 somites. This reduction is comparable to that produced by the depletion of Etv6 (40 ng etv6 MO), strongly indicating that Klf4 is required for Etv6 recruitment to the vegfa promoter. IgG ChIP was used as negative control. Error bars represent SEM of three biological replicates. ***P = 0.0002 WT vs klf4 MO, **P = 0.002 WT vs klf4 TALEN, ***P = 0.000065 WT vs etv6 MO, two-tailed Student’s t-test. f Diagram showing the TALENs designed to delete the Klf4 binding motifs under the Etv6 peak in the vegfa promoter region. g The enrichment of Klf4 and Etv6 in the vegfa promoter region is significantly reduced in the somites of Klf4 binding motifs knockout (KO) embryos. IgG ChIP was used as negative control. Error bars represent SEM of three biological replicates. **P = 0.0033 for Klf4 ChIP-qPCR, **P = 0.0047 for Etv6 ChIP-qPCR, two-tailed Student’s t-test. h WISH showing that vegfa expression is downregulated in the somites of Klf4 binding motifs KO embryos, whereas expression in the hypochord (arrowheads) is not affected (scale bars: 0.5 mm)