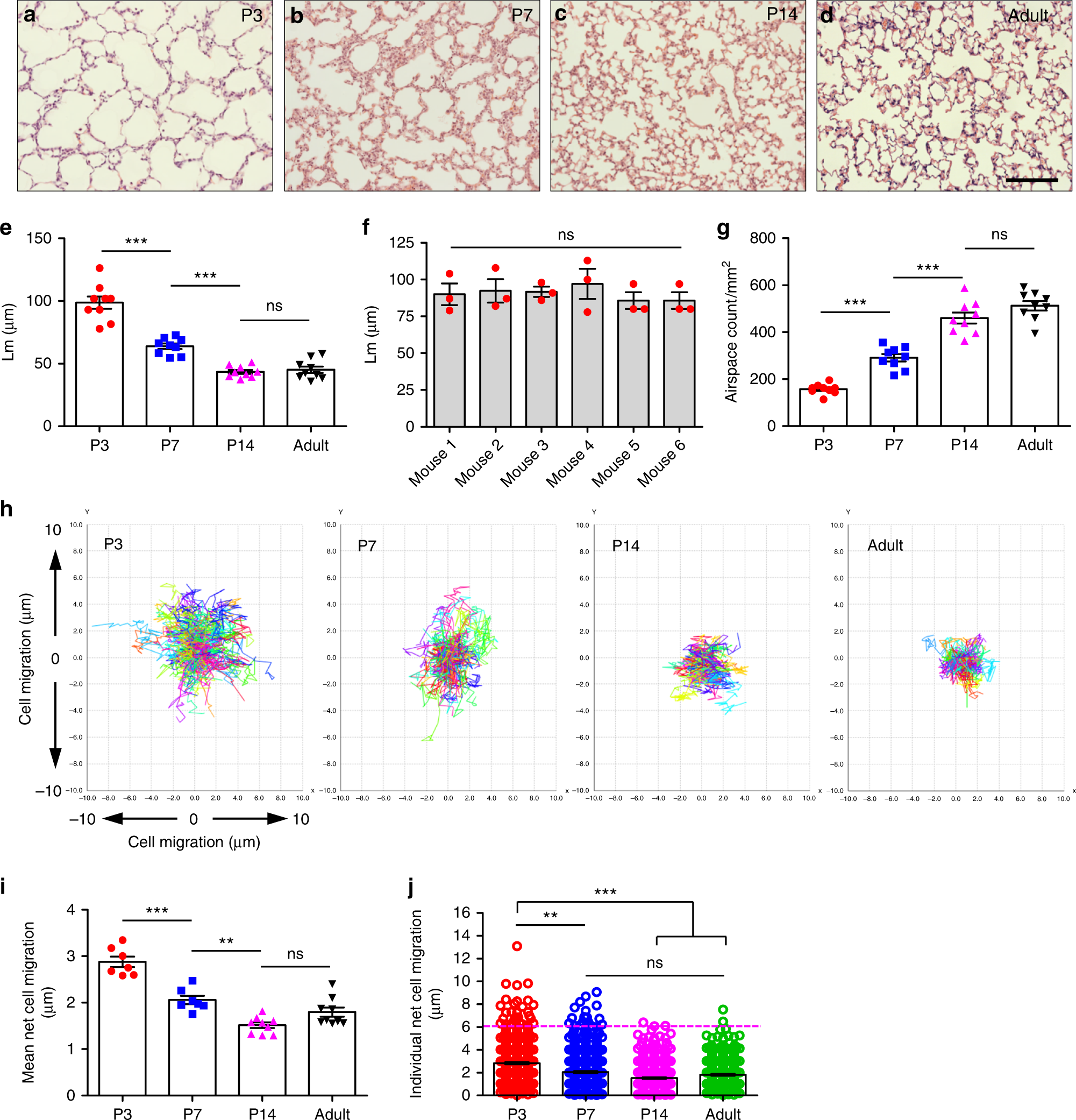
Fig. 2

Quantification of alveologenesis and alveolar epithelial cell migration in postnatal mice. H&E staining of left lung sections from P3, P7, P14 and adult mice (a–d); n = 3 mice from each age group. Scale bar = 100 µm. Mean linear intercept (Lm) from P3, P7, P14 and adult mice (e); n = 3 separate mice from each age group, 3 H&E lung sections were quantified per mouse, ***p < 0.001; ns = not significant, one-way ANOVA with Tukey’s post hoc test. Mean linear intercept in PCLS from P3 mice (f), n = 6 separate mice, 3 H&E lung sections were quantified per mouse; ns = not significant, one-way ANOVA with Tukey’s post hoc test. Airspace count from P3, P7, P14 and adult lung sections (g); n = 3 separate mice from each age group, 3 H&E lung sections were quantified per mouse, ***p < 0.001; ns = not significant, one-way ANOVA with Tukey’s post hoc test. Individual cell tracking over 8 h in P3, P7, P14 and adult PCLS, 70–160 cells were tracked per field (h). Mean net epithelial cell migration over 8 h in P3, P7, P14 and adult lungs (i); **p < 0.01, ***p < 0.001; ns = not significant, one-way ANOVA with Tukey’s post hoc test, n = 3 mice for each age group, 2–3 fields were quantified from one slice per mouse, per experiment. Individual net cell migration in P3, P7, P14 and adult lungs over 8 h (each dot represents a single cell). P3, 607 cells, P7, 944 cells, P12, 950 cells and adult, 613 cells were tracked (j), n = 3 mice from each age group, 2–3 fields were quantified from one slice per mouse, per experiment, **p < 0.01, ***p < 0.001, ns = not significant. Error bars are defined as s.e.m