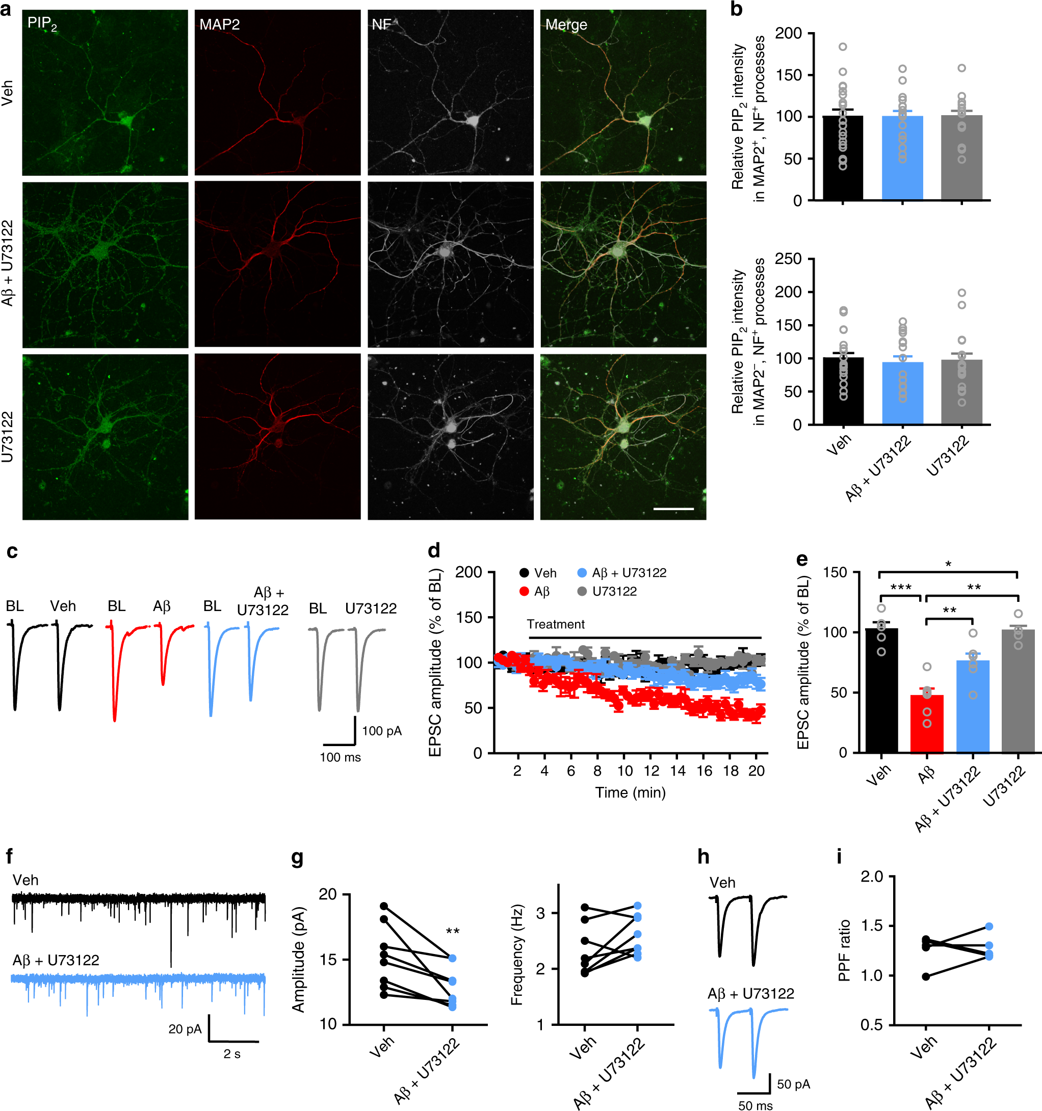
Fig. 5

Oligomeric Aβ-induced PIP2 reduction and presynaptic deficit are prevented by inhibiting PLC. a Confocal images of primary hippocampal neurons showing the effect of oligomeric Aβ on PIP2 levels in neuronal processes in the presence of PLC blocker U73122. Bar, 50 μm. b Quantification of relative PIP2 intensity in dendrites (upper panel) and axons (bottom panel) showing U73122 prevents Aβ-induced suppression of PIP2 in neuronal processes. One-way ANOVA with post hoc Dunnett’s test; F(2,49) = 0.007 (upper); F(2,49) = 0.12 (bottom); P > 0.05; N = 16–20 per group. c, d Representative traces (c) and the time course of the normalized amplitude (d) of SC-CA1 EPSCs in WT hippocampal slices before (baseline, BL) and after Veh, Aβ, Aβ + U73122, or U73122 treatment. e Bar graph representing the relative magnitude of EPSCs recorded in the last 1 min of drug treatment shown in d. One-way ANOVA with post hoc Dunnett’s test; F(3,21) = 18.04; *P < 0.05; **P < 0.01; ***P < 0.001; N = 5–6 per groups. f, g Representative traces (f) and quantification (g) of mean values of the amplitude (left) and frequency (right) of mEPSCs in CA1 pyramidal neurons before (Veh) and after Aβ + U73122 treatment. t test; **P < 0.01; N = 8 per group. h, i Representative traces (h) and quantification (i) of PPF of SC-CA1 EPSCs before (Veh) and after Aβ + U73122 treatment. t test; P > 0.05; N = 5 per group. Data are mean ± SEM. Source data are provided as a Source Data file