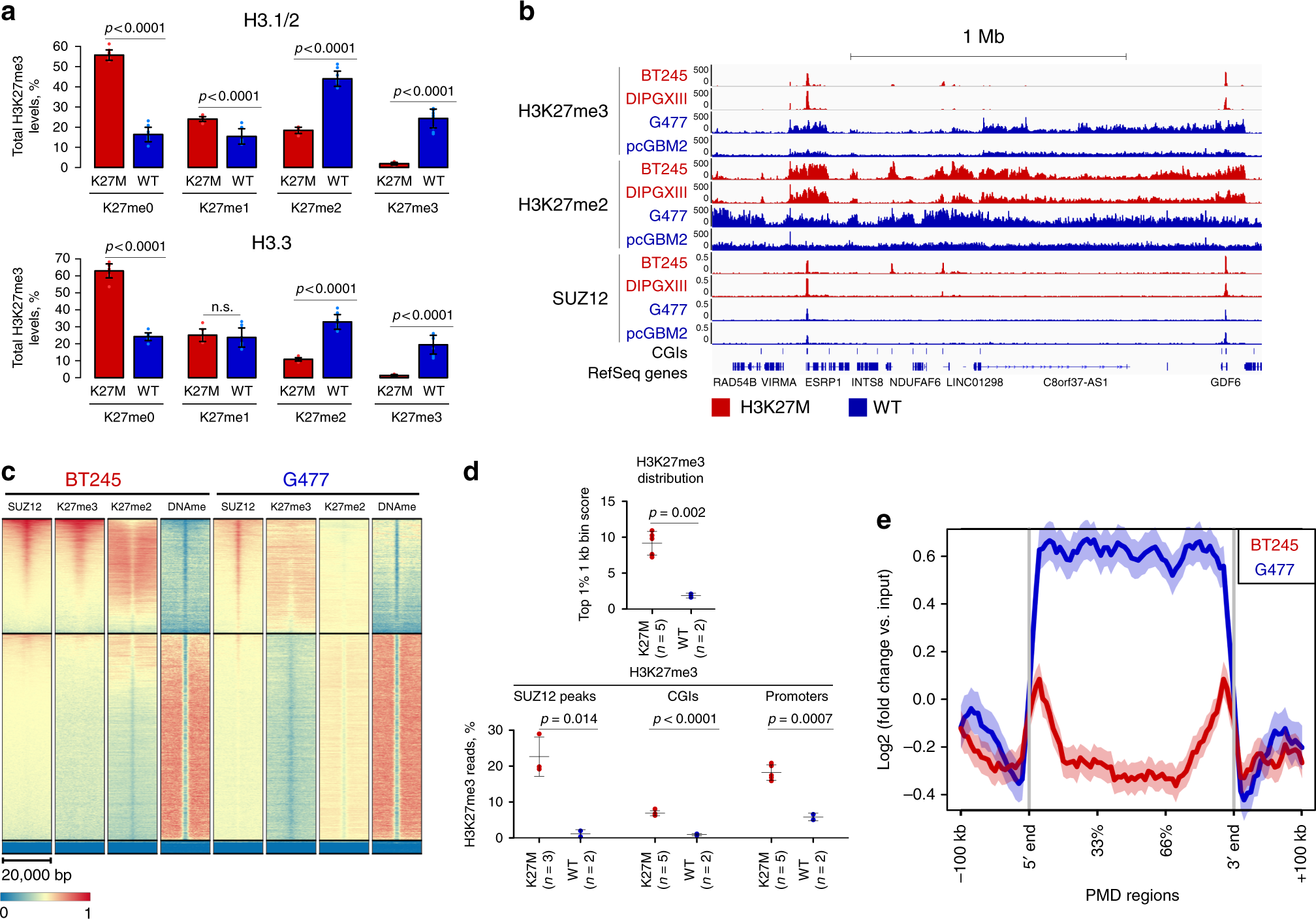
Fig. 1

H3K27M-mutant pediatric high-grade gliomas (pHGGs) exhibit distinct distribution of H3K27me3 and H3K27me2 a H3K27me1/2/3 abundance quantified by mass spectrometry, primary cells (WT n = 3 cell lines, K27M n = 3 cell lines, three replicates for each cell line, mean ± standard deviation, Student’s t-test). b Example of normalized H3K27me3 and H3K27me2 chromatin immunoprecipitation sequencing (ChIP-seq) tracks of H3K27M and WT pHGG lines, showing qualitative differences in distribution of these marks. For comparison, SUZ12 ChIP-seq tracks, and CpG islands (CGIs) are shown. c Heatmap plots of ChIP-seq signal intensity for SUZ12, H3K27me2/3, and DNA methylation (whole-genome bisulphite sequencing (WGBS)) over CGIs for BT245 (H3K27M) and G477 (WT). CGIs are separated by kmeans clustering (k = 3). d Top: Average enrichment at the top 1% of 1 kb bins for H3K27me3. Bottom: Proportion of H3K27me3 reads in SUZ12 peaks, CGIs, promoters. H3K27M cells show higher enrichment for H3K27me3 in top 1% 1 kb bins, SUZ12 peaks, CGIs and promoters compared to wild-type cells (mean ± standard deviation, Student’s t-test). e H3K27me3 signal intensity over partially methylated domain (PMD) regions in BT245 (H3K27M) and G477 (WT) cells, aggregate plot. Source data are provided as a Source Data file