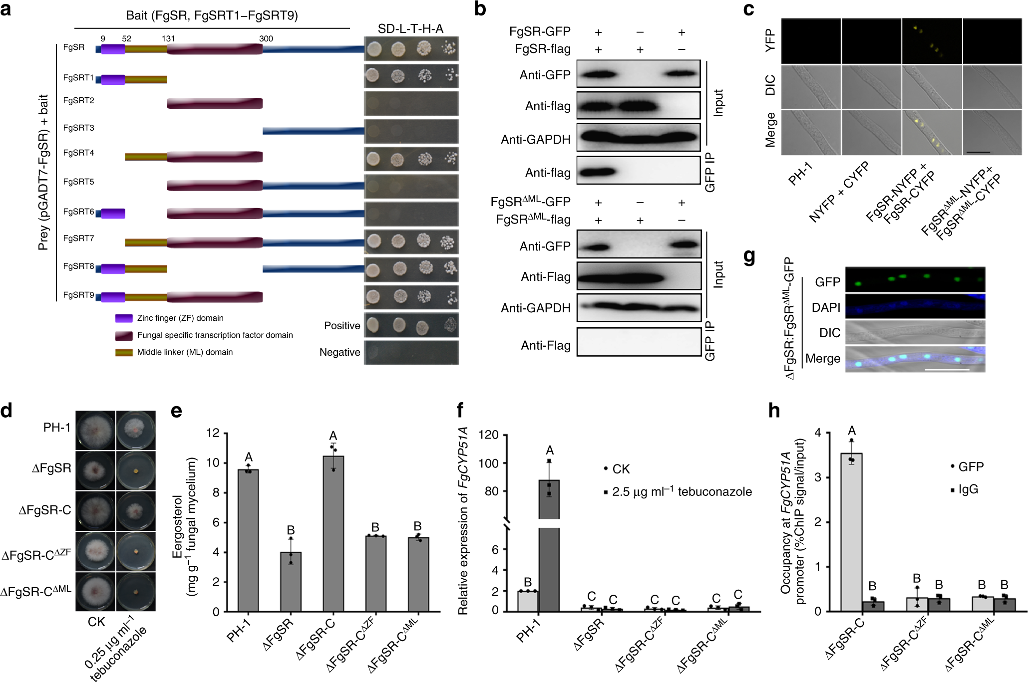
Fig. 5
From: A phosphorylated transcription factor regulates sterol biosynthesis in Fusarium graminearum

The homodimerization of FgSR is required for its binding to the FgCYP51A promoter. a The yeast two-hybrid (Y2H) assay revealed that the middle linker (ML) domain of FgSR is required for its homodimerization. Serial dilutions of yeast cells (cells ml−1) transferred with the prey (pGADT7-FgSR) and bait (a series of truncated FgSR (indicated in the left panel) constructs were assayed for growth on SD-Leu-Trp-His plates (right panel). b FgSR lacking of the ML domain did not interact with itself in the co-immunoprecipitation (Co-IP) assay. c FgSR lacking of the ML domain did not interact with itself in the bimolecular fluorescence complementation (BiFC) assay. FgSR-NYFP/FgSRΔML-NYFP, and FgSR-CYFP/FgSRΔML-CYFP were co-transformed into the wild type. YFP signals were observed using confocal microscopy. Bar = 10 μm. d The strain lacking the zinc finger (ZF) domain (ΔFgSR-CΔZF) and ML domain (ΔFgSR-CΔML) as well as the ΔFgSR mutant displayed greatly increased sensitivity to tebuconazole. e The strains ΔFgSR-CΔZF and ΔFgSR-CΔML exhibited reduced ergosterol content similar to ΔFgSR. f In ΔFgSR-CΔZF and ΔFgSR-CΔML, the expression of FgCYP51A was significantly decreased and could not be induced after the treatment with 2.5 μg ml–1 tebuconazole for 6 h. g FgSRΔML-GFP is still localized in the nucleus. Bar = 10 μm. h ΔFgSR-CΔZF and FgSRΔML-GFP did not enrich at the FgCYP51A promoter. ChIP- and input-DNA samples were quantified by quantitative PCR assays with the primer pair A2 indicated in Fig. 2b, and rabbit IgG was used as a control. Data presented are the mean ± s.d. (n = 3). Bars followed by the same letter are not significantly different according to a LSD test at P = 0.01