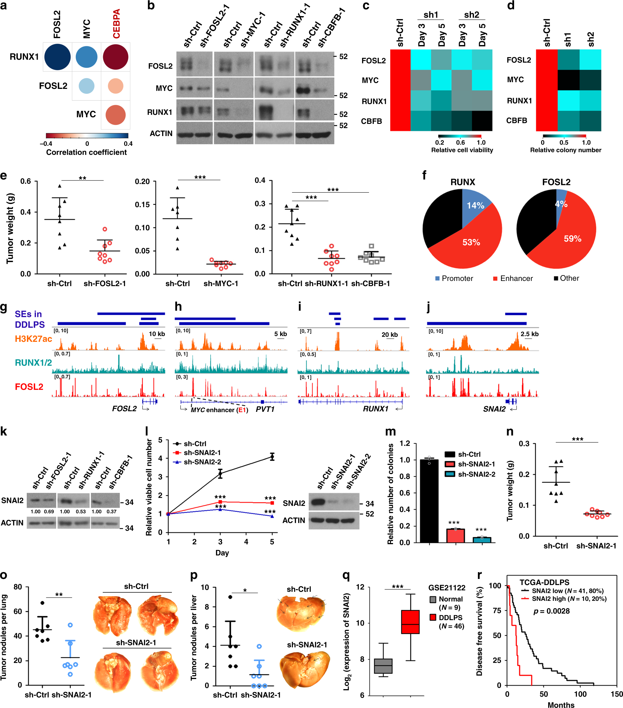
Fig. 3

Discovery of core transcriptional regulatory circuitry in de-differentiated LPS (DDLPS) cells. a Pearson correlation matrix for the expression values of four TFs based on RNA-seq data from TCGA-DDLPS patient cohort (n = 57). RUNX1, FOSL2, and MYC were candidate core TFs in DDLPS. CEBPA was included as an example of negatively correlated gene. b Effects of core TF and CBFB knockdown on the protein expression of indicated TFs. Whole-cell lysates were extracted from LPS141 cells stably expressing short hairpin RNAs (shRNAs) against respective genes. c–e Effects of shRNA-mediated silencing of core TFs and CBFB on c cell viability, d anchorage-independent growth, and e tumorigenic ability of LPS141 cells. f Pie charts of RUNX and FOSL2 binding to cis-regulatory regions of the DDLPS genome. g–j Co-occupancy of FOSL2 and RUNX proteins across the SEs of g–i core TF genes and j SNAI2. E1 inside the intron 1 of PVT1 locus has been well-studied as MYC enhancer (see also Supplementary Fig. 4g). k Effects of FOSL2, RUNX1, and CBFB knockdown on protein level of SNAI2 in LPS141 cells. l–p Effects of shRNA-mediated silencing of SNAI2 in LPS141 cells on their l viability, m anchorage-independent growth, n tumorigenic ability, and distant metastatic potential to o lung and p liver. Arrows in p indicate tumor nodules. q Upregulated expression of SNAI2 in DDLPS samples relative to normal fat tissues. Box plot indicates median value (center line), first and third quartiles (box limits), as well as minimum and maximum values (whiskers). r Association of SNAI2 expression with disease-free survival time of patients in TCGA-DDLPS cohort (n = 51). Log-rank test was applied. Data of e, l–p are presented as mean ± SEM. Student’s t-test (two-tailed) was applied in e, l–q. n = 3, in c, d, l, m; n ≥ 7, in e, n, o, p. *p < 0.05; **p < 0.01; ***p < 0.001. Source data are provided as a Source Data file