Fig. 6
From: Microbial recognition by GEF-H1 controls IKKε mediated activation of IRF5

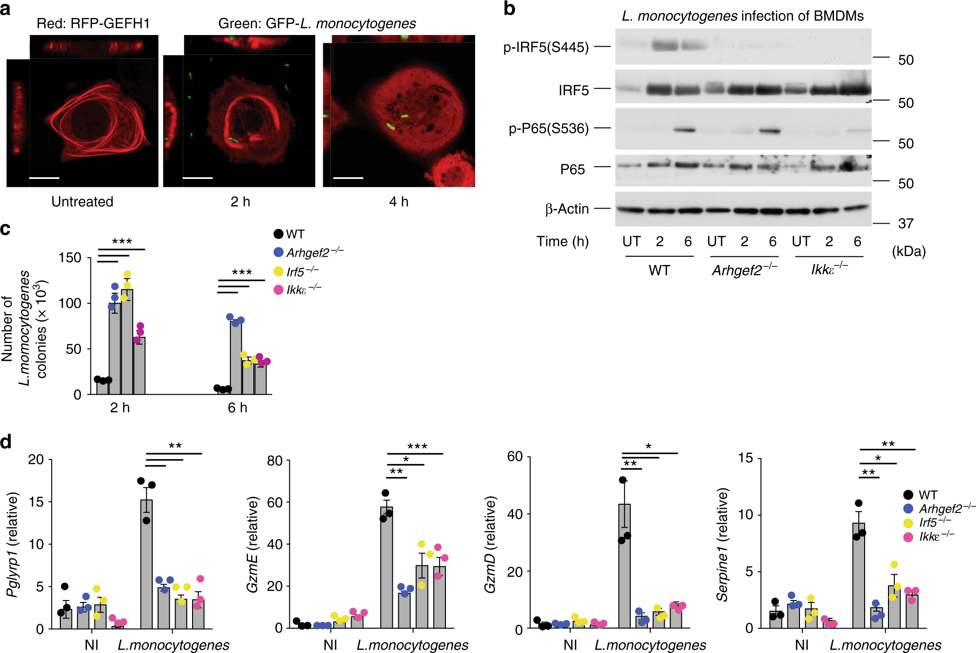
GEF-H1-IRF5 signaling controls host defense against L. monocytogenes. a Confocal microscopic analysis of subcellular localization of GEF-H1 in ARPE-19 before and during infection with L. monocytogenes. Scale bars, 10 µm. b Immunoblot analysis of N-glycolyl-MDP induced IRF5 and p65 phosphorylation in BMDMs isolated from WT, Arhgef2−/− and Ikkε−/− mice. c Gentamycin protection assay for the assessment of intracellular L. monocytogenes in BMDMs isolated from WT (black square), Arhgef2−/− (blue square), Irf5−/− (yellow square), and Ikkε−/− mice. d Gene expression analysis by qRT-PCR of Pglyrp1, GzmE, GzmD, and Serpine1 in BMDMs derived from WT (black square), Arhgef2−/− (blue square), Irf5−/− (yellow square), and Ikkε−/− mice infected with L. monocytogenes or non-infected (NI). Error bars indicate mean±SEM. Statistical significance was calculated using Student’s two-tailed t test **P < 0.001 ***P < 0.0001 (n = 3). Source data are provided as a Source Data file