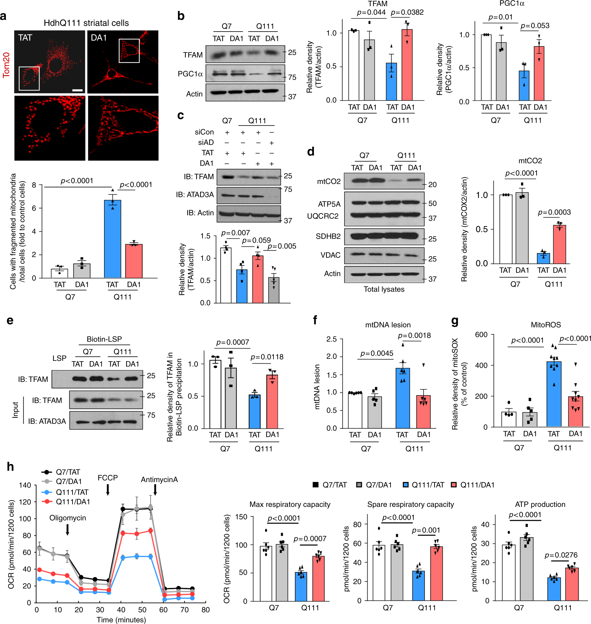
Fig. 6

DA1 treatment reduces mitochondrial damage and cell death in HD cell cultures. HdhQ7 and HdhQ111 striatal cells were treated with control TAT or peptide DA1 (1 µM/day for 4 days). a Mitochondrial morphology was determined by staining cells with anti-Tom20 antibody. Scale bar: 10 µm. The percentage of cells with fragmented mitochondria relative to the total number of cells was quantitated. Three independent studies, one-way ANOVA with Tukey’s post-hoc test. b TFAM and PGC1α protein levels were analyzed by WB. Histogram: the relative density of TFAM and PGC1α to Actin. Three independent studies, one-way ANOVA with Tukey’s post-hoc test. c HdhQ7 and HdhQ111 cells were transfected with control siRNA (siCon) or ATAD3A siRNA (siAD) followed by treatment with TAT or DA1 (1 µM/day for 4 days). TFAM and ATAD3A protein levels were analyzed by WB. Histogram: the relative density of TFAM to Actin. Four independent studies, one-way ANOVA with Tukey’s post-hoc test. d mtDNA-encoded or nuclear-encoded mitochondrial electron transport proteins were analyzed by WB with the indicated antibodies. Actin: a loading control. VDAC: a mitochondrial loading control. Histogram: the quantitation of relative mtCO2 protein level to Actin. Three independent studies, one-way ANOVA with Tukey’s post-hoc test. e TFAM and mtDNA LSP interaction was analyzed by biotin-streptavidin pull down. Histogram: the relative density of TFAM in the Biotin-LSP precipitates. Three independent experiments, one-way ANOVA with Tukey’s post-hoc test. f mtDNA lesion was measured by qPCR. Representative DNA gel is showed in Supplementary Fig. 7J. Five independent studies, one-way ANOVA with Tukey’s post-hoc test. g mitoROS was evaluated by mitoSOX fluorescent probe. At least 100 cells per group were analyzed. At least 3 independent studies, one-way ANOVA with Tukey’s post-hoc test. h Mitochondrial respiratory activity was determined by a seahorse analyzer. Three independent studies, one-way ANOVA with Tukey’s post-hoc test. All data are mean ± SEM