Fig. 2
From: Multiple ABCB1 transcriptional fusions in drug resistant high-grade serous ovarian and breast cancer

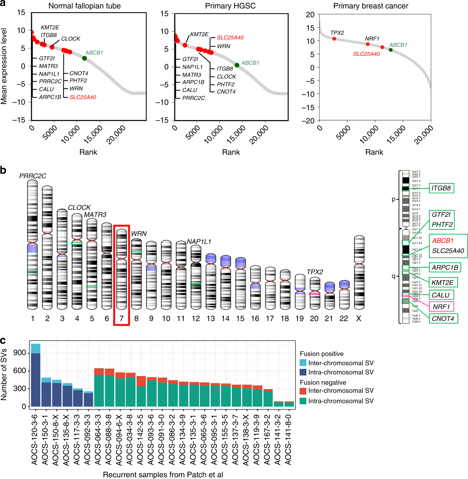
Characteristics of fusion partners. a Mean expression of all genes from normal fallopian tube, primary HGSC and primary breast cancer RNAseq data. Gene expression was rank ordered. Fusion partners are highlighted in red, ABCB1 in green. b Chromosomal location of fusion partners, with a majority located on chromosome 7 (boxed). c Number of SVs, by type, in recurrent HGSC samples described as ABCB1 fusion-positive or negative