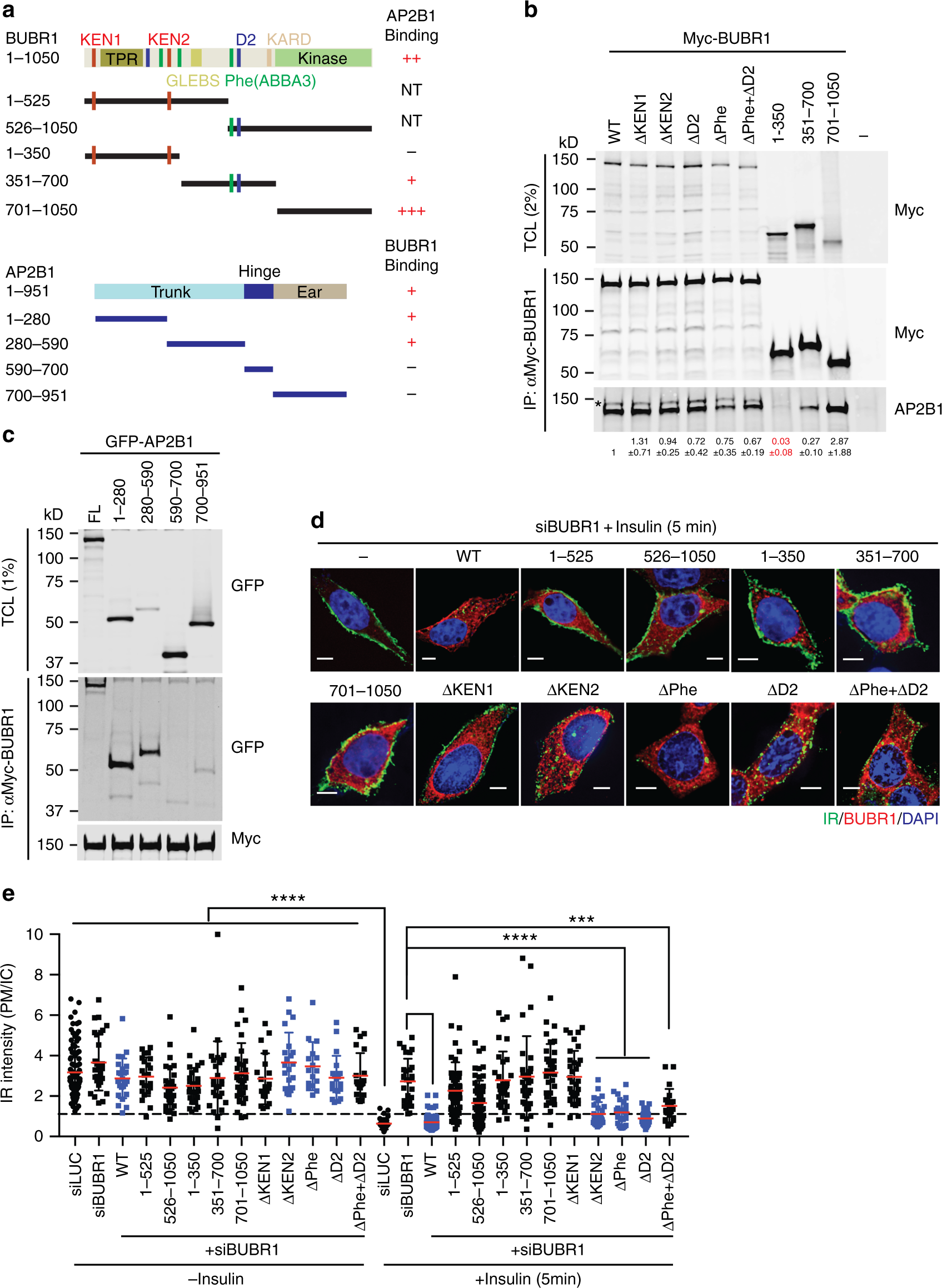
Fig. 2

The MAD2–CDC20–BUBR1 module is required for insulin-activated IR endocytosis. a Domains and motifs of human BUBR1 and AP2B1. TPR, tetratricopeptide repeat domain; GLEBS, GLE2-binding sequence; KARD, kinetochore attachment regulatory domain. Fragments that can or cannot bind to AP2B1 or BUBR1 are presented as + or −, respectively. NT, not tested. The KEN1/2 boxes, destruction boxes (D1/2), and Phe boxes (also called ABBA boxes; 1/2/3) are shown as red, blue, and green bars, respectively. b Binding of BUBR1 full length (WT) and mutants to AP2B1. 293FT cells were transfected with plasmids encoding GFP-AP2B1 and Myc-BUBR1 proteins. Total cell lysate (TCL) and anti-Myc-BUBR1 IP were blotted with anti-Myc and anti-AP2B1 antibodies. The relative band intensities are shown below (mean ± s.d.; n = 3 independent experiments). Asterisk indicates a cross-reacting band, which was due to the recognition of ectopically expressed Myc-BUBR1 proteins by the AP2B1 antibody. c Binding of AP2B1 full length (FL) and truncation mutants to BUBR1. 293FT cells were transfected with plasmids encoding GFP-AP2B1 and Myc-BUBR1 proteins. TCL and anti-Myc-BUBR1 IP were blotted with anti-GFP and anti-Myc antibodies. d 293FT cells stably expressing IR-GFP WT were transfected with the indicated siRNAs and Myc-BUBR1, serum starved, treated without or with 100 nM insulin for 5 min, and stained with anti-GFP (IR; green), anti-Myc (BUBR1; red), and DAPI (blue). Scale, 5 μm. e Quantification of the ratios of PM and IC IR-GFP signals of cells in d (siLUC, n = 96; siLUC + Ins, n = 29; siBUBR1, n = 29; siBUBR1 + Ins, n = 29; siBUBR1 + WT, n = 26; siBUBR1 + WT + Ins, n = 76; siBUBR1 + 1–525, n = 23; siBUBR1 + 1–525 + Ins, n = 51; siBUBR1 + 526–1050, n = 30; siBUBR1 + 526–1050 + Ins, n = 54; siBUBR1 + 1–350, n = 30; siBUBR1 + 1–350 + Ins, n = 32; siBUBR1 + 351–700, n = 26; siBUBR1 + 351–700 + Ins, n = 31; siBUBR1 + 701–1050, n = 33; siBUBR1 + 701–1050 + Ins, n = 34; siBUBR1 + ΔKEN1, n = 19; siBUBR1 + ΔKEN1 + Ins, n = 33; siBUBR1 + ΔKEN2, n = 21; siBUBR1 + ΔKEN2 + Ins, n = 29; siBUBR1 + ΔD2, n = 19; siBUBR1 + ΔD2 + Ins, n = 27; siBUBR1 + ΔPhe, n = 16; siBUBR1 + ΔPhe + Ins, n = 25; siBUBR1 + ΔPhe+ΔD2, n = 21; siBUBR1 + ΔPhe+ΔD2 + Ins, n = 20; mean ± s.d.; ***p < 0.001 and ****p < 0.0001; two-tailed unpaired t test). Source data are provided as a Source Data file