Fig. 4
From: Coordination of capsule assembly and cell wall biosynthesis in Staphylococcus aureus

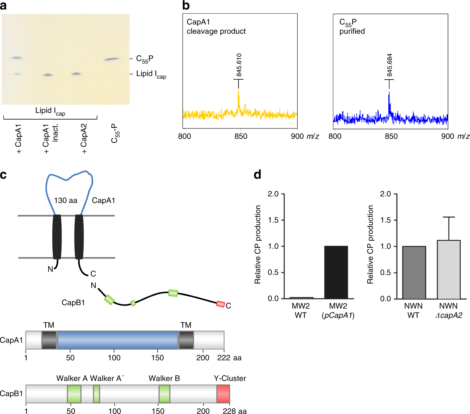
CapA1 exhibits phosphodiesterase activity towards lipid-linked capsule precursors. a Purified lipid Icap (2 nmol) was incubated in the presence of either CapA1 or CapA2 (4 µg each). After extraction with BuOH/PyrAc, reactions were analyzed by TLC and PMA staining. b MS analysis of the CapA1 cleavage product isolated via preparative TLC. MALDI-TOF MS spectra were obtained with a Biflex III instrument running in negative mode. The m/z of 845.61 corresponds to the singly charged C55P molecule, which has a measured mass of 845.68 and a calculated neutral mass of 846.67. c CapA1 is anchored to the cytoplasmic membrane via two transmembrane helices flanking an extracytoplasmic loop of 130 amino acids. The catalytic domains of CapB1 kinase contains the Walker A, A′ and B motifs (green); a tyrosine-rich region containing the phosphorylation sites is present at the C-terminus (red). d ELISA-based quantification of CP production in S. aureus MW2 complemented in trans with pCapA1 (left) and S. aureus Newman wild type and a ∆capA2 deletion mutant (right). Experiments were performed in triplicate. The error bars represent the mean ± SEM from three biological replicates