Fig. 4
From: Primed histone demethylation regulates shoot regenerative competency

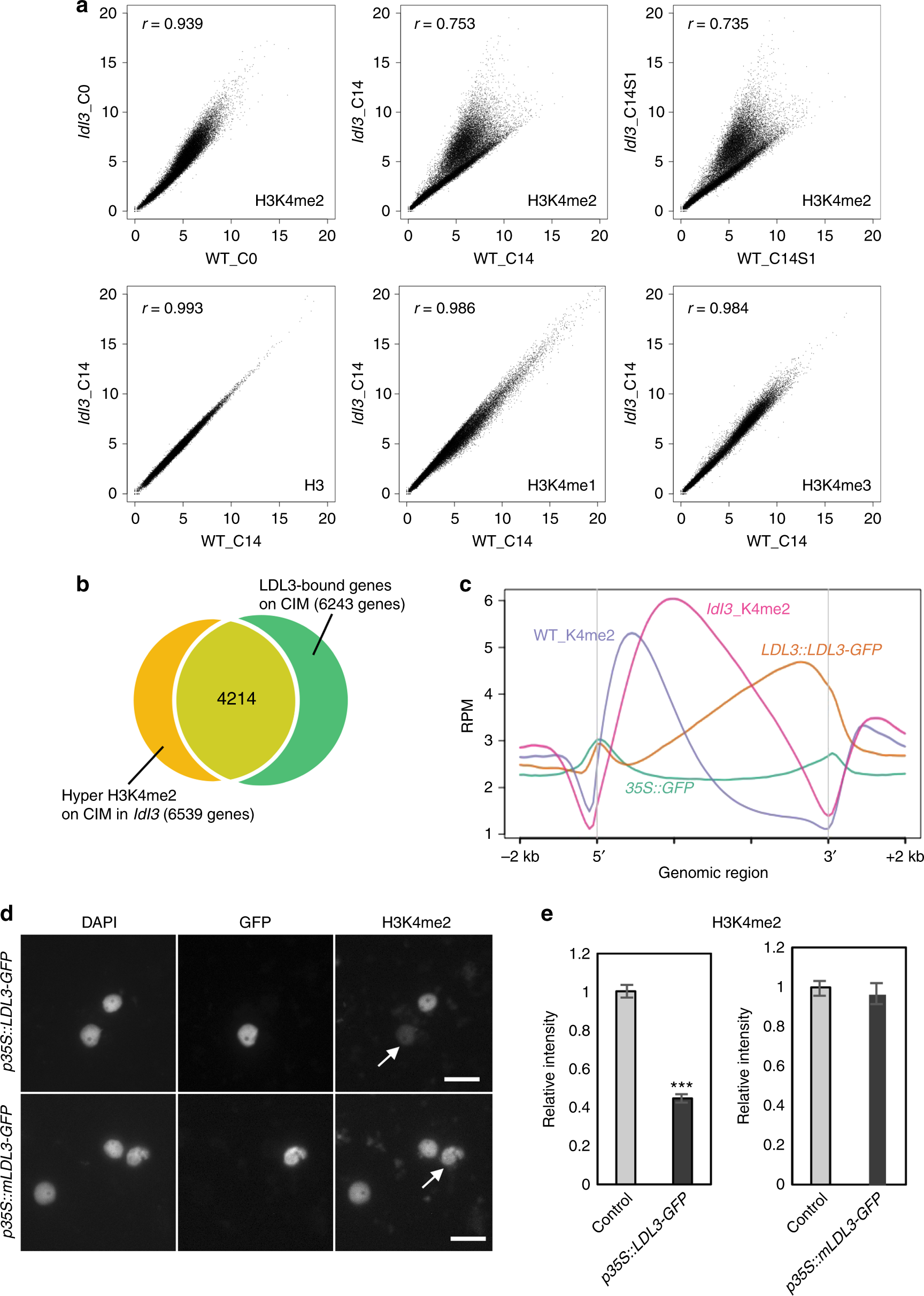
LDL3 preferentially regulates the removal of H3K4me2 in CIM. a H3 and H3K4 methylation levels in ldl3 compared with WT at each stage. Each dot represents the square root of RPM. r: Pearson correlation coefficient. b Venn diagram of the genes with hyper H3K4me2 in ldl3 (read count_ldl3/WT > 1.5, p < 0.01) and LDL3-bound genes (identified by comparison of ChIP profiles for GFP in pLDL3::LDL3-GFP/ldl3 and p35S::GFP/WT (q < 0.1)) (C14). c Positional profiles of H3K4me2 and LDL3 on 6243 LDL3-bound genes. d Nuclei transfected with p35S::LDL3-GFP or a mutated construct p35S::mLDL3-GFP were mixed with control nuclei without transfection. All nuclei were visualized by DAPI staining, and GFP and H3K4me2 were visualized by immunostaining. Arrows indicate nuclei transfected with p35S::LDL3-GFP or p35S::mLDL3-GFP. Scale bars: 20 µm. e Quantification of the immunostaining signals. The transfected nuclei with GFP signal versus non-transfected nuclei without GFP signal (control) were observed. A maximum of five control nuclei per one transfected nucleus were randomly picked up from the same field and assessed for signal intensity. Values are mean ± s.d. ***p < 0.001 (Student’s t-test). 132 < n < 242 (Control), n = 59 (p35S::LDL3-GFP), n = 34 (p35S::mLDL3-GFP). Source data are provided as a Source Data file