Fig. 3
From: Perfluorocarbon regulates the intratumoural environment to enhance hypoxia-based agent efficacy

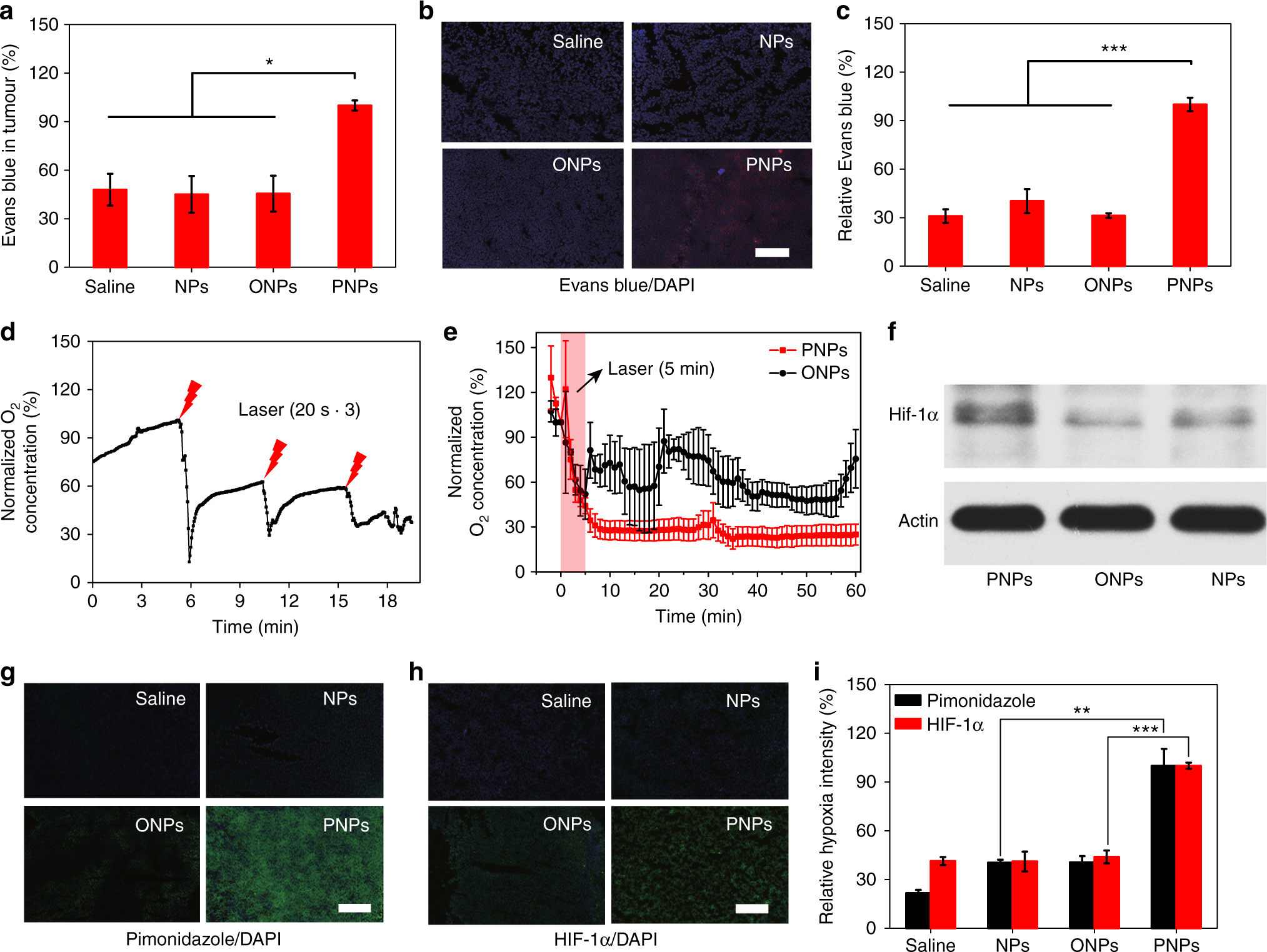
Increased tumour permeability and hypoxia mediated by deoxygenated PNPs under laser irradiation. a The accumulation of Evans blue in tumours was quantified 24 h after the intravenous injection of PNPs and 3 h after laser irradiation (5 min, 808 nm, 400 mW cm−2), (n = 3). b Ex vivo fluorescence images of Evans blue (red) in tumour sections from a. Nuclei were stained with 4′,6-diamidino-2-phenylindole (DAPI) (blue), (scale bar, 100 µm), (n = 3). c Relative quantification of Evans blue accumulation in b (n = 4). d Changes in dissolved oxygen (DO) during three cycles of laser irradiation (808 nm, 2 W cm−2, 20 s) after intratumoural administration. e Changes in DO after laser irradiation (808 nm, 400 mW cm−2) for 5 min at 24 h post-intravenous injection (n = 3). f Western blot of intratumoural hypoxia-inducible factor-1α (HIF-1α) expression at 24 h after laser irradiation. g, h Tumour sections were stained with anti-pimonidazole antibody (green), anti-HIF-1α antibody (green) and DAPI (blue) at 24 h post irradiation (scale bars, 200 µm). i Quantification of pimonidazole and HIF-1α staining (n ≥ 3). Data are presented as the mean ± s.e.m. *p < 0.05, **p < 0.01 and ***p < 0.001 (unpaired, two-way t tests). Source data are provided as a Source Data file