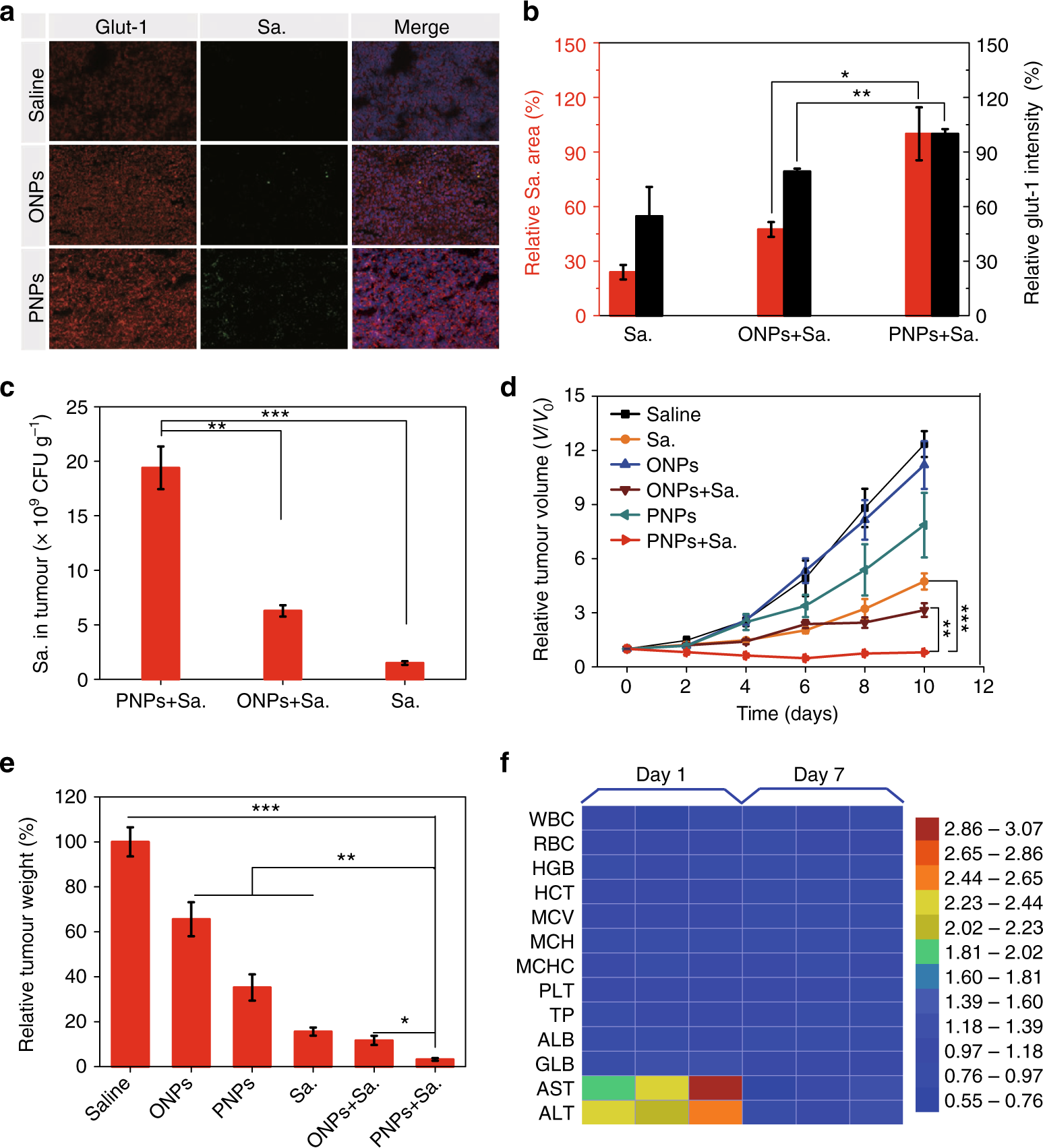
Fig. 5
From: Perfluorocarbon regulates the intratumoural environment to enhance hypoxia-based agent efficacy

PNPs enabled hypoxia-based bacterial cancer therapy. a The hypoxia intensity, Salmonella VNP20009 (Sa.) accumulation and nuclei were determined by staining with anti-glut-1 antibody (red), anti-Sa. antibody (green) and 4′,6-diamidino-2-phenylindole (DAPI) (blue), respectively (scale bar, 100 µm). Sa. (5 × 106 CFU) was intravenously administered to mice 1 h before irradiation. The mice were exposed to the laser (808 nm, 400 mW cm−2) for 5 min at 24 h after they were intravenously injected with PNPs, oil nanoparticles (ONPs) or saline. Immunofluorescence images of tumour sections were analysed on day 3 post irradiation (n ≥ 3). b Semiquantitative analysis of the relative hypoxia intensity (the black y-axis) and Sa. distribution (the red y-axis) in a. c The distribution of Sa. in tumours was also measured by colony-forming assay on day 3 (n = 3). d Tumour growth curves of mice subjected to different treatments (n = 4–9). e Normalized tumour weight at day 10 post treatment. f Haematologic indexes and blood biochemistry of mice that were intravenously injected with VNP20009. The experiment was carried out on days 1 and 7 after the injection of VNP20009 (5 × 106 CFU mouse−1, n = 3) and saline. Values are the mean ± s.e.m. *p < 0.05, **p < 0.01, ***p < 0.001 (unpaired, two-way t tests). Source data are provided as a Source Data file