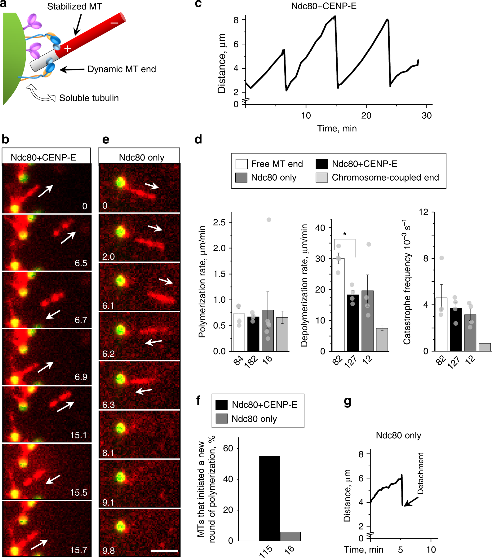
Fig. 4

Centromere-associated protein E (CENP-E) and Ndc80 coupling to the dynamic microtubule (MT) ends. a Schematics of the dynamic MT end-conversion assay. Fluorescently labeled GMPCPP-stabilized MT seeds glide on beads, then unlabeled soluble tubulin is added to examine its incorporation at the bead-bound MT plus-end. b Selected time-lapse images recorded with Ndc80+CENP-E beads after addition of unlabeled soluble tubulin (6.3 µM). Numbers are time (min) from the start of observation. Arrows show the direction of motion of the bright MT fragment, reporting on the dynamics of the bead-bound MT plus-end. Bar, 3 µm. c Distance from the distal tip of the fluorescent MT fragment to the bead vs. time, showing repeated cycles. d Dynamics parameters for freely growing MTs (N = 4 independent trials) and for MT ends coupled to protein-coated beads (N = 4 for Ndc80+CENP-E; N = 6 for Ndc80 alone), showing means ± SEM for average results from these trials, source data are provided as a Source Data file. Data for isolated mammalian chromosomes (chromosome-coupled end) are from ref. 30. Statistical differences were evaluated by Kruskal–Wallis analysis of variance (ANOVA); *p < 0.05. e Images as in b but recorded using beads coated with Ndc80 only. f Percent of bead-coupled MT ends that disassembled, and then initiated a new round of MT polymerization without losing their bead attachment. Source data are provided as a Source Data file. g Plot similar to (c) but for a bead coated with Ndc80 in the absence of CENP-E motor. The Ndc80-coated beads can maintain coupling only for one dynamic MT cycle, detaching after MT depolymerization