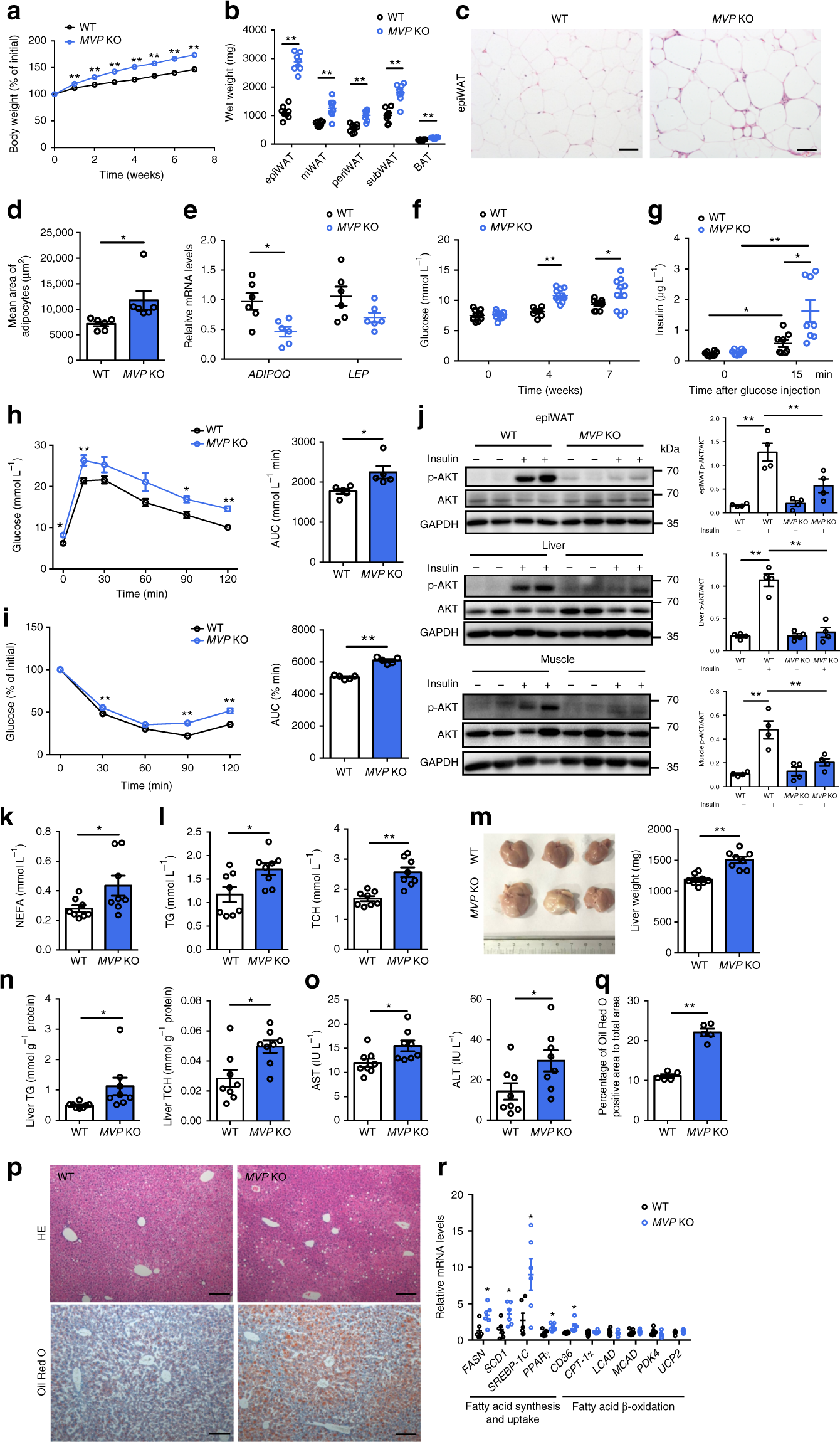
Fig. 2

MVP deficiency deteriorates HFD-induced metabolic disorders in mice. Male WT and MVP KO mice were fed a HFD for 7 weeks. a The percentage of body weight gain in WT and MVP KO mice (n = 11). b Depot mass of epi, mesentery (m), perirenal (peri), subcutaneous (sub) WAT and BAT in WT and MVP KO mice (n = 8). c H&E staining of epiWAT from WT and MVP KO mice. Scale bars, 50 μm. d Quantification of adipocyte size in epiWAT of WT and MVP KO mice (n = 6). e mRNA levels of ADIPOQ and LEP in epiWAT from WT and MVP KO mice (n = 6). f Fasting blood glucose in WT and MVP KO mice (n = 10). g Basal- and stimulated-insulin levels in WT and MVP KO mice (n = 8). h, i GTT and ITT in WT and MVP KO mice (n = 5). j Western blot of AKT phosphorylation in the murine epiWAT, liver, and skeletal muscle stimulated by insulin. k, l Plasma levels of NEFA (k), TG and TCH (l) in WT and MVP KO mice (n = 8). m, n Murine liver tissues were retrieved after 7 weeks of HFD feeding and their wet weights (m), liver TG and TCH (n) levels were determined (n = 8). o Plasma levels of AST and ALT in mice (n = 8). p H&E (top) and Oil Red O (bottom) staining of representative liver sections obtained from HFD-fed WT (left) and MVP KO (right) mice. Scale bars, 100 μm. q Quantification of Oil Red O stained area of liver (n = 5). r mRNA levels of lipid metabolism-related genes in livers from WT and MVP KO mice (n = 6). Data are expressed as mean ± SEM. *P < 0.05 and **P < 0.01 by Student’s t test or ANOVA with post hoc test