Fig. 5
From: A calcium/cAMP signaling loop at the ORAI1 mouth drives channel inactivation to shape NFAT induction

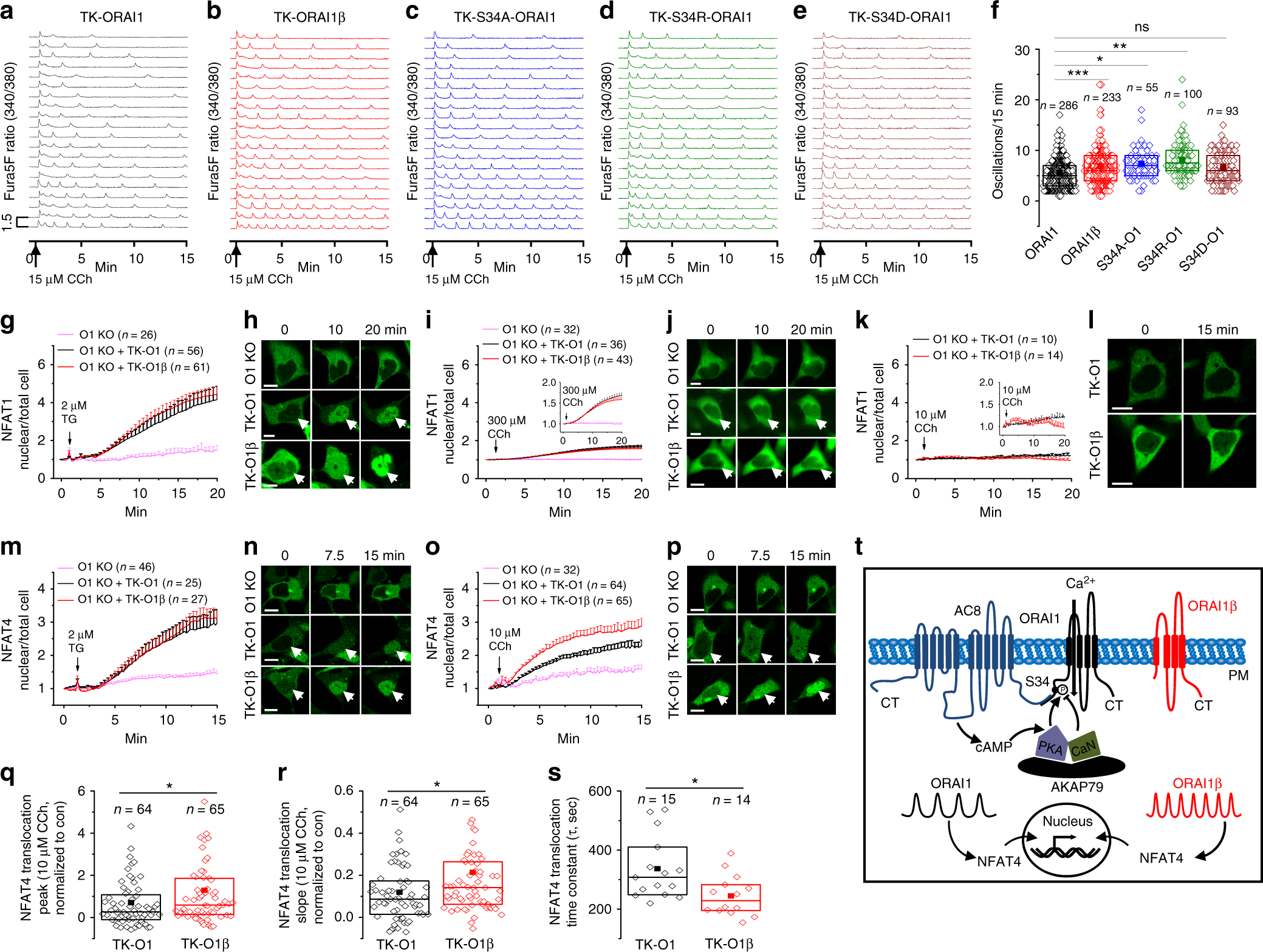
CDI regulates the frequency of ORAI1 Ca2+ oscillations and NFAT activation. a–f Representative traces depicting cytosolic Ca2+ oscillations activated by 15 µM carbachol (Cch) and measured with the dye Fura5F in ORAI1-KO cells expressing different ORAI1 cDNA plasmids driven by the weak TK promoter (without STIM1 co-expression). These are: a ORAI1-CFP, b ORAI1β-CFP, c S34A ORAI1-CFP, d S34R ORAI1-CFP, and e S34D ORAI1-CFP. f Summary data of number of Ca2+ oscillations/15 min represented as boxplots showing the mean and median, with box representing the 25th to 75th percentile range. g–p Representative fluorescence traces and corresponding images of g–l NFAT1-GFP and m–p NFAT4-GFP nuclear/total ratio changes over time in response to thapsigargin (TG) and different concentrations of carbachol (Cch) in ORAI1-KO cells expressing either ORAI1-CFP (black traces), or ORAI1β-CFP (red traces) driven by the weak TK promoter. ORAI1-KO cells transfected only with NFAT-GFP (pink traces) are shown. Data represented as mean ± SEM. White arrows in picture points to NFAT-GFP nuclear translocation. Scale bar: 10 µm. Insets in (i) and (k) represent the same data on a different y scale. q Peak, r slope, and s time constant of NFAT4-GFP nuclear translocation in response to 10 µM carbachol in ORAI1-KO cells expressing either ORAI1-CFP, or ORAI1β-CFP. s Time constants could be reliably calculated only from a portion of cells. Data are represented as boxplots showing the 25th to 75th percentile range, mean and median of the peak, slope and time constant. t Cartoon summarizing findings from the current study. *p < 0.05, **p < 0.01, ***p < 0.001, two-tailed Student’s t test was used for (f, q, r, s)