Fig. 5
From: Sec14l3 potentiates VEGFR2 signaling to regulate zebrafish vasculogenesis

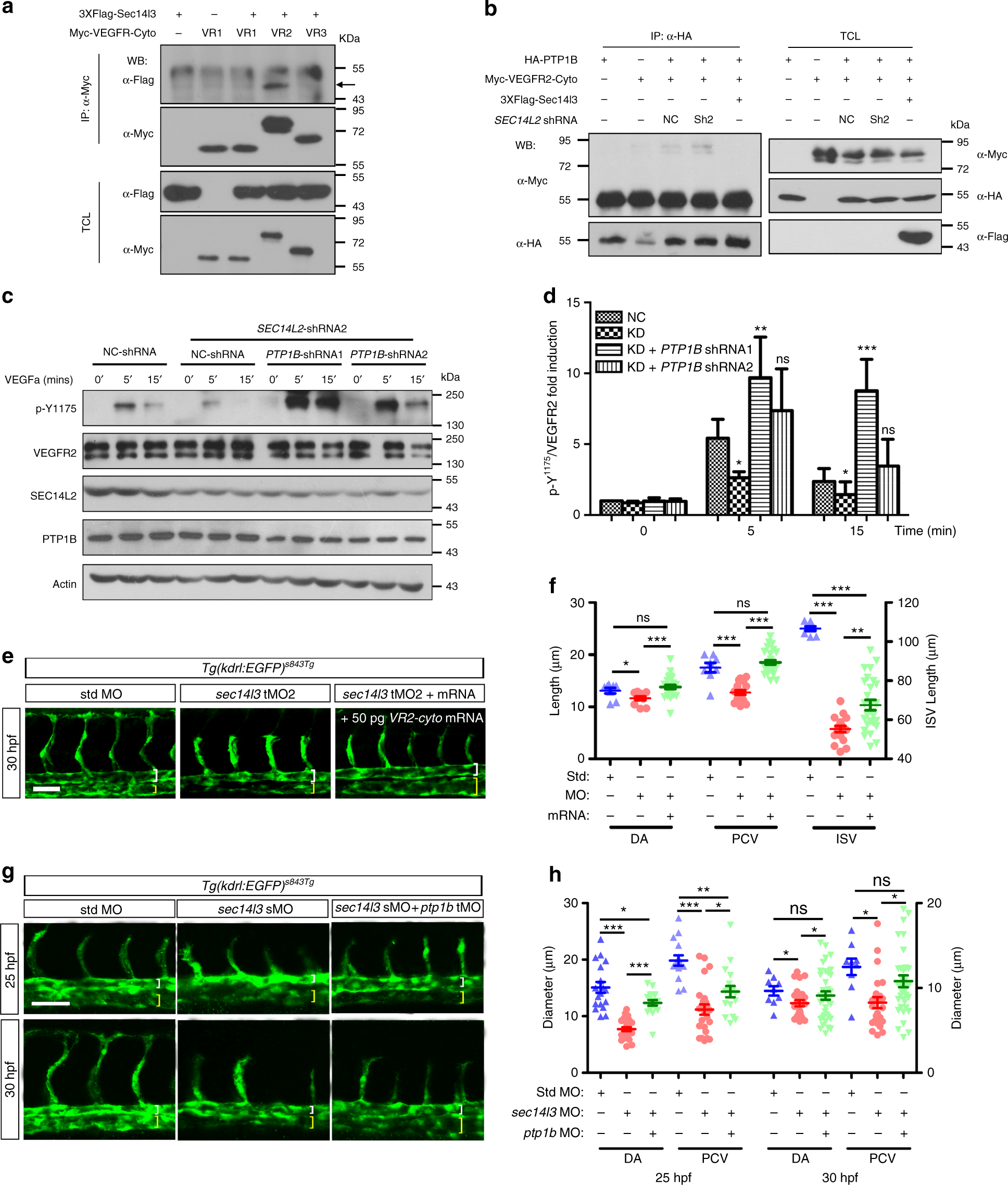
Enhanced VEGFR2-Y1175 phosphorylation restores SEC14L2/sec14l3 depletion effects. a Sec14l3 specifically interacts with the cytoplasmic region of VEGFR2 in HEK293T cells. The cytoplasmic region of VEGFR1, VEGFR2 or VEGFR3 was individually transfected with Flag-tagged Sec14l3 into HEK293T cells for immunoprecipitation (IP) and immunoblotting. TCL, total cell lysate. b SEC14L2/Sec14l3 could alleviate the interaction between PTP1B and the VEGFR2-cyto in HEK293T cells. HA-tagged PTP1B and Myc-tagged VEGFR2-cyto were co-transfected into HEK293T cells with Flag-tagged Sec14l3 or SEC14L2 shRNA. After 72 hpf, cells were harvested and lysed for immunoprecipitation assay using an HA antibody. WB, western blot. c, d PTP1B knockdown rescues p-VEGFR2-Y1175 level inhibited by SEC14L2 knockdown in HEK293T cells. PTP1B shRNA1 or shRNA2 was transfected into SEC14L2 shRNA stable HEK293T cells with VEGFR2 overexpression. p-VEGFR2-Y1175 levels were checked after 100 ng ml−1 VEGFa stimulation for 0, 5 or 15 min. The loading volume was adjusted for the same amount of total VEGFR2 level in each lane. Quantification data of the relative p-VEGFR2-Y1175 level from three independent experiments are shown in d (n = 3). e The cytoplasmic region of VEGFR2 mRNA rescues luminal defects in sec14l3 morphants. Five nanograms std-MO or sec14l3-tMO2 in combination with 50 pg VEGFR2-cyto mRNA was injected into one-cell stage embryos from Tg(kdrl: GFP)s843Tg transgenic fish, and harvested at 30 hpf for the measurement of luminal diameters /ISV length. f Statistical result of the luminal diameters of DA, PCV, and ISV in e. 20 embryos of each group from one representative experiment were calculated and shown here. Three independent experiments were carried out. g, h ptp1b knockdown partially restores the lumen size of DA/PCV in zebrafish sec14l3 morphants. Tg(kdrl:GFP)s843Tg transgenic embryos were injected with 0.5 ng std-MO or sec14l3-sMO in combination with 5 ng ptp1b-tMO and harvested at 25 and 30 hpf for the measurement of luminal diameters. Twenty embryos of each group were calculated, and statistical data from three independent experiments are shown in h. *p < 0.05; **p < 0.01; ***p < 0.001; ns, not significant. ANOVA tests were used for statistical analyses in d, f,and h. Scale bars, 50 μm. Source data are provided as a Source Data file