Fig. 7
From: Sec14l3 potentiates VEGFR2 signaling to regulate zebrafish vasculogenesis

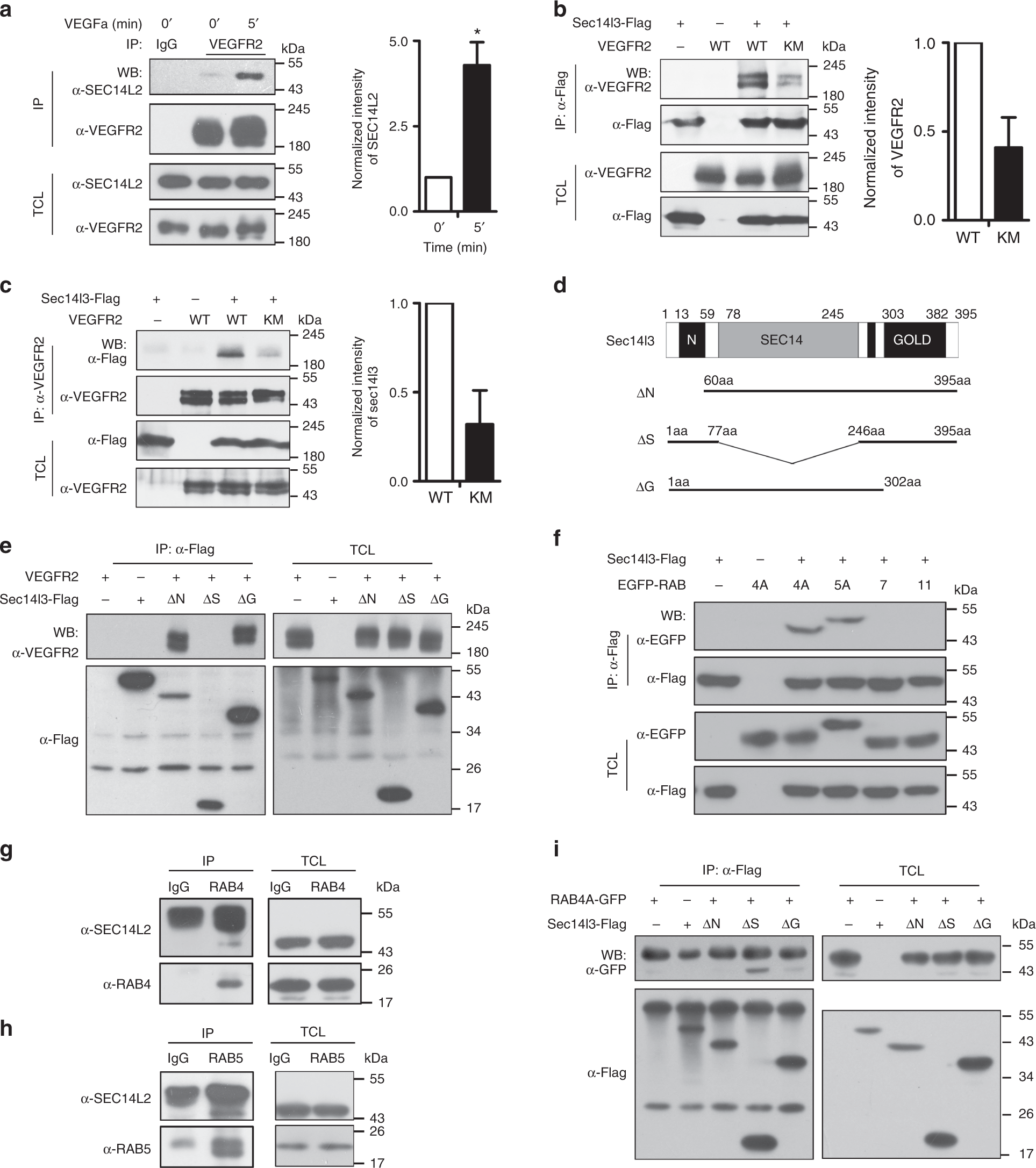
Sec14l3/SEC14L2 interact with VEGFR2 and RAB4A/5 A via complementary domains. a SEC14L2 interacts with VEGFR2 endogenously in HUVECs. HUVEC cells were starved and stimulated with 100 ng ml−1 VEGFa for 5 min before harvest for IP and immunoblotting. TCL, total cell lysate. IgG serves as a negative control. Quantification of the interaction from three independent experiments is shown on the right (n = 3). *p < 0.05. b, c Sec14l3 shows a much stronger association with WT-VEGFR2 than its kinase domain mutation form (KM-VEGFR2). Different forms of VEGFR2 were co-expressed with Flag-tagged Sec14l3 in HEK293T cells. WB, western blot. Quantification of the interaction is shown on the right (n = 3). t-tests were used for statistical analyses in a–c. d Schematic diagrams of Sec14l3 and its truncated mutants. Numbers above the diagram indicate the corresponding amino acid positions. ΔN indicates N-terminal CARL-TRIO domain deletion; ΔS, Sec14 domain deletion; ΔG, GOLD domain deletion. e Sec14l3 interacts with VEGFR2 via its Sec14 domain. HEK293T cells were transfected with different Sec14l3 domain deletion forms with VEGFR2 plasmid respectively and harvested for IP. f Sec14l3 specifically interacts with RAB4A and RAB5A. Different RAB plasmids were co-transfected with VEGFR2 into HEK293T cells respectively for co-IP assay. g, h SEC14L2 interacts with RAB4 (g) and RAB5 (h) endogenously in HUVECs. i Sec14l3 interacts with RAB4A via its CRAL-TRIO and GOLD2 domains. Source data are provided as a Source Data file