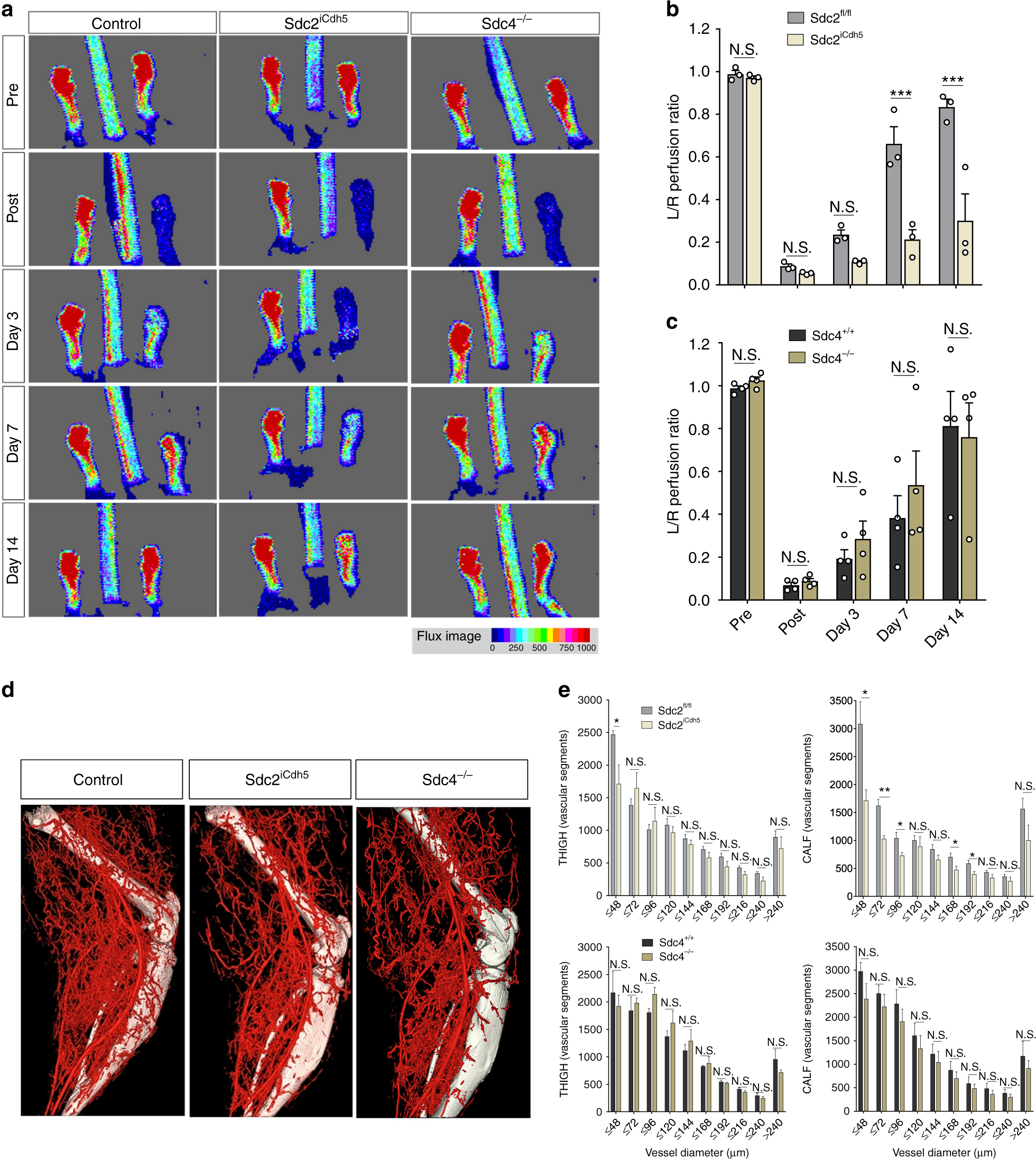
Fig. 2

Sdc2 promotes blood flow recovery in HLI. aāc Left CFA (common femoral artery) was ligated and blood flow recovery was measured by laser doppler at the indicated days. Recovery at each indicated day was quantified as ratio between flow perfusion in ligated vs. contralateral artery (L/R perfusion ratio). a Representative pictures of blood flow recovery at different days. Pictures for Control are shown for Sdc2fl/fl mouse. The flux image (lower right) indicates the extent of hind limb blood flow from low (blue) to high (red). b, c Quantification of blood flow recovery (nā=ā3ā4, each dot corresponds to a different mouse). d, e Micro-CT angiography was used for visualization of functional vessels (showed in red) and quantify the number of perfused vessels (grouped by lumen diameter on the x-axis). d Representative pictures of micro-Ct angiography at day 14 and quantification (e). Source data are provided as aĀ Source Data file. Pictures for Control are shown for Sdc2fl/fl mouse. Errors bars represent SEM. Statistical analysis was performed by two-way Anova with Sidakās multiple comparison test (b, c) and unpaired t test (e) (N.S. not significant, *Pā<ā0.05, **Pā<ā0.01, ***Pā<ā0.001)