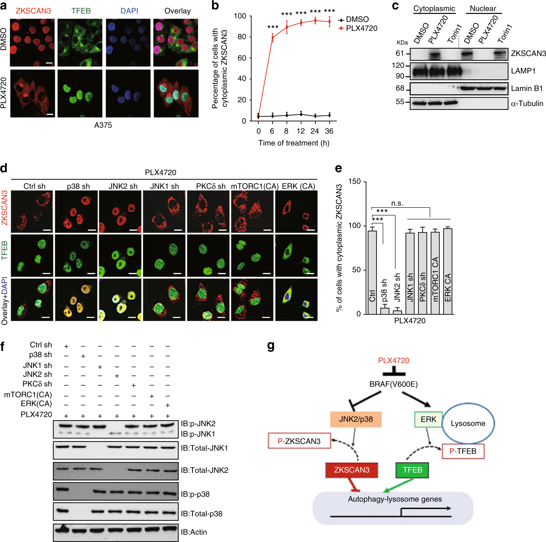
Fig. 4

PLX4720 induces JNK2/p38 MAPK-dependent cytoplasmic translocation of ZKSCAN3. a Representative confocal images of subcellular translocation of endogenous TFEB (green) and ZKSCAN3 (red) in A375 cells treated with PLX4720 (1 μM, 12 h). n = 3 independent experiments. b Quantification of ZKSCAN3 cytoplasmic translocation in cells shown in (a). n = 150 cells per time point, pooled from three independent experiments. c Immunoblots for ZKSCAN3 in cytoplasmic and nuclear fractions of A375 cells treated with DMSO, PLX4720 (1 μM, 12 h), or Torin1 (1 μM, 3 h). Lamin B1 serves as the control for the nuclear fractions, whereas LAMP1 and Tubulin are the control of the cytoplasmic fractions. Note that PLX4720 induces cytoplasmic enrichment of ZKSCAN3, whereas Torin1 has no effect on its nucleocytoplasmic redistribution. d Effect of knockdown of p38, JNK1, JNK2, and PKCδ, or overexpression of the CA form of mTORC1 (E2419K) or ERK (R67S/D321N), on the subcellular translocation of endogenous TFEB (green) and ZKSCAN3 (red) in A375 cells treated with PLX4720 (1 μM, 12 h). Nuclei were stained with DAPI (blue). n = 3 independent experiments. e, f Quantification of cytoplasmic translocation of ZKSCAN3 (e) and immunoblot analyses (f) of JNK1/2 and p38 in cells shown in (d). n = 3 independent experiments. g Schematic representation of the dual role of PLX4720 in the transcriptional activation of autophagy and lysosome biogenesis/function: PLX4720 induces TFEB nuclear translocation by inhibition of ERK, whereas also triggering ZKSCAN3 cytoplasmic relocation by activation of JNK2/p38 MAPK, leading to synergistically prolonged activation of the autophagy–lysosomal pathway. See the main text for the details. Scale bars, 10 μm. Data in c and f are from one experiment that is representative of three independent experiments. For all quantification, data represent the mean ± SD derived from the indicated number of independent experiments. Comparisons were made using Student’s t-test. ***P < 0.001; n.s. not significant. See Supplementary Fig. 13 for uncropped data of c, f